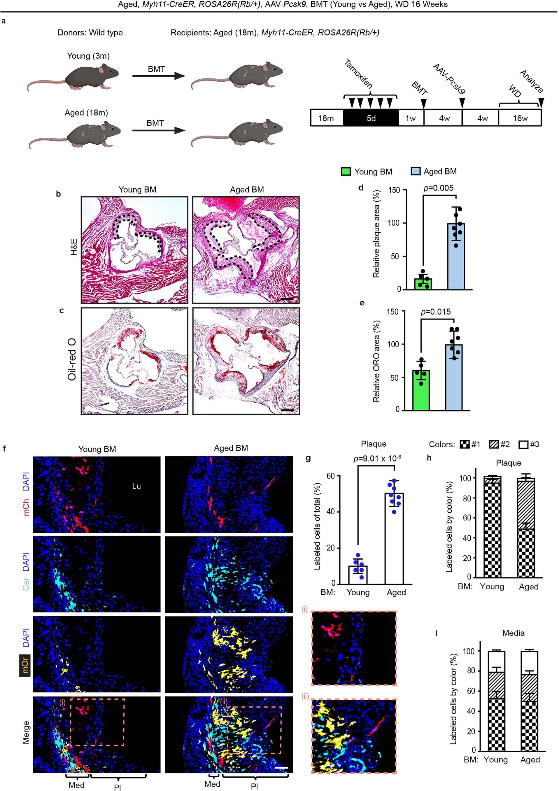
Extended Data Fig. 2: Aged BM induces polyclonal expansion of SMMHC+ progenitors in the plaque.

Aged Myh11-CreERT2, ROSA26R(Rb/+) mice were induced with tamoxifen, irradiated, transplanted with BM from young or aged mice, injected with AAV-Pcsk9 and fed a WD for 16 weeks. Transverse aortic root sections were analyzed. a, Schematic of experiments. b–e, Sections were stained with H&E (dashed lines demarcate lesion; b) and Oil Red O (c) to determine lesion area (d) and lipid content (e). n = 5 and 7 mice per young and aged BMT group, respectively. Triplicate measurements from each mouse. f–i, Sections were stained with DAPI and directly imaged for Rb colors (mCh, mOr, Cer). In f, representative sections are shown with close-ups of boxed regions displayed on the right. In g, percent of DAPI+ plaque cells that were marked by any of the Rb colors was quantified. Of the marked plaque (h) or underlying medial cells (i), percent of cells of each color was quantified for each BMT group. In a given plaque (or media), color 1 is color with the greatest number of cells in plaque (or media), color 2 is second most common color and color 3 is least frequent color. n = 6 and 8 mice per young and aged BMT group, respectively, 14 plaques per BMT group, 5 sections with a total of ~1000–1200 cells and spanning 200 μm per plaque. Lu, lumen; Med, media; Pl, plaque. All data are means ± SD, and two-tailed Student’s t-test was used. Scale bars, 100 μm (b,c), 50 μm (f).