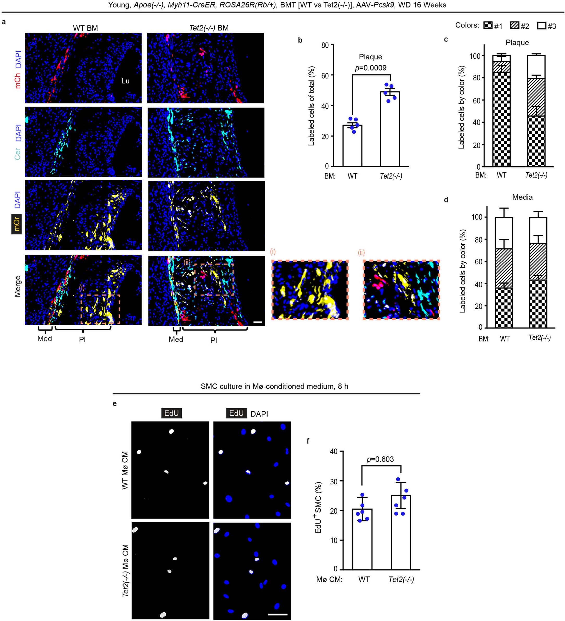
Extended Data Fig. 3: Tet2(−/−) BMT promotes recruitment and expansion of multiple SMC progenitors in the plaque.

Apoe(−/−), Myh11-CreERT2, ROSA26R(Rb/+) mice were induced with tamoxifen, irradiated and transplanted with Tet2(+/+) or Tet2(−/−) BM, injected with AAV-Pcsk9 to reduce hepatic LDLR receptor level and fed a WD for 16 weeks. a, Transverse aortic root sections were stained with DAPI and directly imaged for Rb colors (mCh, mOr, Cer). b, Percent of DAPI+ plaque cells that were marked by one of the Rb colors was quantified. n = 5 mice per group. c,d, Of the marked plaque (c) or medial cells (d), the percent of cells of each color was quantified for each BMT group. In a given plaque, color 1 is the most dominant color of cells in a plaque, color 2 is the second most common color and color 3 is least frequent. n = 5 mice per group, 9 plaques per genotype, 5 sections with a total of ~950–1100 cells and spanning 200 μm per plaque were analyzed. e,f, Murine aortic SMCs were cultured for 8 h in the presence of EdU in a medium conditioned by BM-derived macrophages of Tet2(+/+) and Tet2(−/−) mice. In e, SMCs were stained for EdU and nuclei (DAPI), and in f, the percent of DAPI+ nuclei that also express EdU was quantified. n = 6 mice. Lu, lumen; Med, tunica media; Pl; plaque. All data are means ± SD. Two-tailed Student’s t-test. Scale bar, 50 µm (a), 25 µm (e).