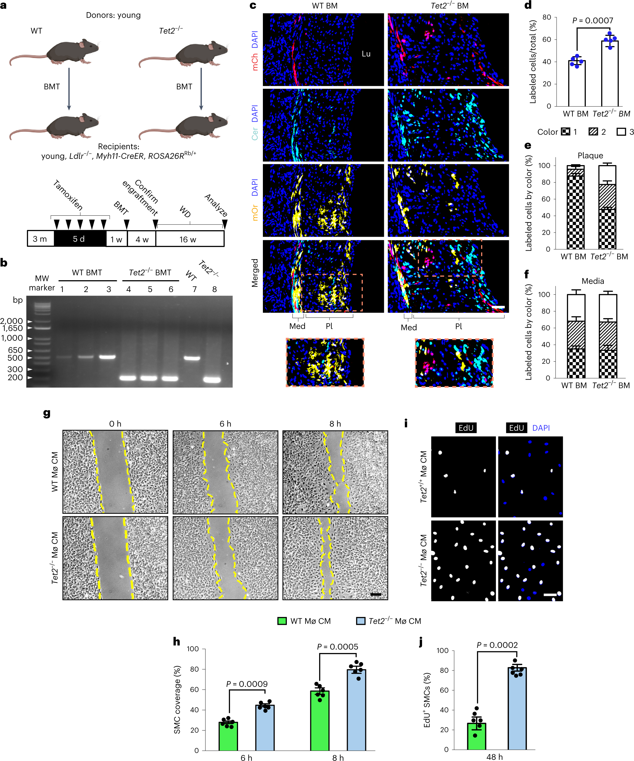
Fig. 3: Tet2-null BM induces the expansion of multiple SMC progenitors in the plaque.

a–f, Young Ldlr−/−, Myh11-CreERT2, ROSA26RRb/+ mice were induced with tamoxifen, irradiated and then transplanted with BM from WT or Tet2−/− mice and fed a WD for 16 weeks. a, Experimental schematic. b, Genomic DNA from the peripheral blood of recipient mice after either WT or Tet2−/− BMT was PCR amplified using Tet2 primers. Lanes 7 and 8 are controls from WT and Tet2−/− mice, respectively. c, Transverse aortic root sections were stained with DAPI and imaged for Rb colors. The boxed regions are shown as close-ups. d, Quantification of the percentages of DAPI+ plaque cells that were marked by any Rb color. e,f, Of the marked plaque (e) or underlying medial cells (f), the percentage of cells of each color was quantified for each BMT group. n = 5 mice, 12 plaques per group and five sections per plaque, totaling ~1,000–1,500 cells and spanning an area of 200 μm per plaque. g–j, The BM from Tet2−/− and WT mice was harvested and differentiated into macrophages. Macrophage-conditioned medium (CM) was added to murine aortic SMCs for migration and proliferation assays. g,h, For the migration assay, confluent SMCs with a central area lacking cells were cultured in CM for the indicated times. Brightfield images (g) and quantification of the percentage of SMC coverage at 6 and 8 h compared with the uncovered area at 0 h (h) are shown. Dashed lines demarcate uncovered area. n = 6 mice. i,j, For the proliferation assay, murine aortic SMCs were incubated with CM for 48 h, and EdU was added for the last 8 h. SMCs were stained for EdU and nuclei (DAPI) (i), and the percentages of cells expressing EdU were quantified (j). n = 6. All of the data represent means ± s.d. Statistical significance was determined by two-tailed Student’s t-test (d,h,j). Scale bars, 50 μm (c,g) or 25 μm (i).