Abstract
Aging markedly increases cancer risk, yet our mechanistic understanding of how aging influences cancer initiation is limited. Here we demonstrate that the loss of ZNRF3, an inhibitor of Wnt signaling that is frequently mutated in adrenocortical carcinoma, leads to the induction of cellular senescence that remodels the tissue microenvironment and ultimately permits metastatic adrenal cancer in old animals. The effects are sexually dimorphic, with males exhibiting earlier senescence activation and a greater innate immune response, driven in part by androgens, resulting in high myeloid cell accumulation and lower incidence of malignancy. Conversely, females present a dampened immune response and increased susceptibility to metastatic cancer. Senescence-recruited myeloid cells become depleted as tumors progress, which is recapitulated in patients in whom a low myeloid signature is associated with worse outcomes. Our study uncovers a role for myeloid cells in restraining adrenal cancer with substantial prognostic value and provides a model for interrogating pleiotropic effects of cellular senescence in cancer.
This is a preview of subscription content, access via your institution
Access options
Access Nature and 54 other Nature Portfolio journals
Get Nature+, our best-value online-access subscription
$32.99 / 30 days
cancel any time
Subscribe to this journal
Receive 12 digital issues and online access to articles
$119.00 per year
only $9.92 per issue
Buy this article
- Purchase on SpringerLink
- Instant access to the full article PDF.
USD 39.95
Prices may be subject to local taxes which are calculated during checkout








Similar content being viewed by others
Data availability
All sequencing datasets have been deposited to the NCBI Gene Omnibus Database (accession code GSE201127 (GSE201125, bulk RNA-seq; GSE201126, scRNA-seq). Patient data analyzed from TCGA-ACC are publicly available using https://www.cbioportal.org/study/summary?id=acc_tcga_pan_can_atlas_2018. All other data supporting the findings of this study are available from the corresponding author upon reasonable request.
Code availability
Code used for bulk RNA-seq and scRNA-seq analyses is freely available at https://github.com/HuntsmanCancerInstitute. Additional scRNA-seq packages used for analysis are available at https://github.com/atakanekiz/CIPR-Package.
References
National Cancer Institute. Age and Cancer Risk https://www.cancer.gov/about-cancer/causes-prevention/risk/age (2021).
Siegel, R. L., Miller, K. D. & Jemal, A. Cancer statistics, 2018. CA Cancer J. Clin. 68, 7–30 (2018).
Rozhok, A. & DeGregori, J. A generalized theory of age-dependent carcinogenesis. eLife 8, e39950 (2019).
Laconi, E., Marongiu, F. & DeGregori, J. Cancer as a disease of old age: changing mutational and microenvironmental landscapes. Br. J. Cancer 122, 943–952 (2020).
Phillip, J. M., Aifuwa, I., Walston, J. & Wirtz, D. The mechanobiology of aging. Annu. Rev. Biomed. Eng. 17, 113–141 (2015).
Crona, J. & Beuschlein, F. Adrenocortical carcinoma—towards genomics guided clinical care. Nat. Rev. Endocrinol. 15, 548–560 (2019).
Else, T. et al. Adrenocortical carcinoma. Endocr. Rev. 35, 282–326 (2014).
Flurkey, K., Mcurrer, J. & Harrison, D. Mouse models in aging research. In The Mouse in Biomedical Research Vol. 3, 637–672 (Elsevier, 2007).
Nusse, R. & Clevers, H. Wnt/β-catenin signaling, disease, and emerging therapeutic modalities. Cell 169, 985–999 (2017).
Assie, G. et al. Integrated genomic characterization of adrenocortical carcinoma. Nat. Genet. 46, 607–612 (2014).
Zheng, S. et al. Comprehensive pan-genomic characterization of adrenocortical carcinoma. Cancer Cell 29, 723–736 (2016).
Hao, H. X. et al. ZNRF3 promotes Wnt receptor turnover in an R-spondin-sensitive manner. Nature 485, 195–200 (2012).
Koo, B. K. et al. Tumour suppressor RNF43 is a stem-cell E3 ligase that induces endocytosis of Wnt receptors. Nature 488, 665–669 (2012).
Berthon, A. et al. Constitutive β-catenin activation induces adrenal hyperplasia and promotes adrenal cancer development. Hum. Mol. Genet. 19, 1561–1576 (2010).
Heaton, J. H. et al. Progression to adrenocortical tumorigenesis in mice and humans through insulin-like growth factor 2 and β-catenin. Am. J. Pathol. 181, 1017–1033 (2012).
Borges, K. S. et al. Wnt/β-catenin activation cooperates with loss of p53 to cause adrenocortical carcinoma in mice. Oncogene 39, 5282–5291 (2020).
Bingham, N. C., Verma-Kurvari, S., Parada, L. F. & Parker, K. L. Development of a steroidogenic factor 1/Cre transgenic mouse line. Genesis 44, 419–424 (2006).
Basham, K. J. et al. A ZNRF3-dependent Wnt/β-catenin signaling gradient is required for adrenal homeostasis. Genes Dev. 33, 209–220 (2019).
Mitani, F., Mukai, K., Miyamoto, H., Suematsu, M. & Ishimura, Y. Development of functional zonation in the rat adrenal cortex. Endocrinology 140, 3342–3353 (1999).
Krämer, A., Green, J., Pollard, J. & Tugendreich, S. Causal analysis approaches in Ingenuity Pathway Analysis. Bioinformatics 30, 523–530 (2014).
Panier, S. & Boulton, S. J. Double-strand break repair: 53BP1 comes into focus. Nat. Rev. Mol. Cell Biol. 15, 7–18 (2014).
Gorgoulis, V. et al. Cellular senescence: defining a path forward. Cell 179, 813–827 (2019).
Muzumdar, M. D., Tasic, B., Miyamichi, K., Li, L. & Luo, L. A global double-fluorescent Cre reporter mouse. Genesis 45, 593–605 (2007).
Coppé, J.-P. et al. Senescence-associated secretory phenotypes reveal cell-nonautonomous functions of oncogenic RAS and the p53 tumor suppressor. PLoS Biol. 6, e301 (2008).
Basisty, N. et al. A proteomic atlas of senescence-associated secretomes for aging biomarker development. PLoS Biol. 18, e3000599 (2020).
Wiley, C. D. et al. Analysis of individual cells identifies cell-to-cell variability following induction of cellular senescence. Aging Cell 16, 1043–1050 (2017).
Kim, S.-J. et al. Endothelial Toll-like receptor 4 maintains lung integrity via epigenetic suppression of p16INK4a. Aging Cell 18, e12914 (2019).
Limbad, C. et al. Astrocyte senescence promotes glutamate toxicity in cortical neurons. PLoS ONE 15, e0227887 (2020).
Jochems, F. et al. The Cancer SENESCopedia: a delineation of cancer cell senescence. Cell Rep. 36, 109441 (2021).
Schiraldi, M. et al. HMGB1 promotes recruitment of inflammatory cells to damaged tissues by forming a complex with CXCL12 and signaling via CXCR4. J. Exp. Med. 209, 551–563 (2012).
Lotze, M. T. & Tracey, K. J. High-mobility group box 1 protein (HMGB1): nuclear weapon in the immune arsenal. Nat. Rev. Immunol. 5, 331–342 (2005).
Lau, L., Porciuncula, A., Yu, A., Iwakura, Y. & David, G. Uncoupling the senescence-associated secretory phenotype from cell cycle exit via interleukin-1 inactivation unveils its protumorigenic role. Mol. Cell. Biol. 39, e00586-18 (2019).
Galanos, P. et al. Mutational signatures reveal the role of RAD52 in p53-independent p21-driven genomic instability. Genome Biol. 19, 37 (2018).
Li, Y. et al. Senescent mesenchymal stem cells promote colorectal cancer cells growth via galectin-3 expression. Cell Biosci. 5, 21 (2015).
Mosteiro, L., Pantoja, C., de Martino, A. & Serrano, M. Senescence promotes in vivo reprogramming through p16INK4a and IL-6. Aging Cell 17, e12711 (2018).
Coppé, J.-P., Desprez, P.-Y., Krtolica, A. & Campisi, J. The senescence-associated secretory phenotype: the dark side of tumor suppression. Annu. Rev. Pathol. 5, 99–118 (2010).
Kale, A., Sharma, A., Stolzing, A., Desprez, P.-Y. & Campisi, J. Role of immune cells in the removal of deleterious senescent cells. Immun. Ageing 17, 16 (2020).
Naeim, F. Histiocytic and dendritic cell disorders. In Hematopathology (eds Naeim, F., Nagesh Rao, P. & Grody, W. W.) 489–512 (Elsevier, 2008).
Picarsic, J. L. & Chikwava, K. Disorders of histiocytes. In Hematopathology 3rd edn (ed. Hsi, E. D.) 567–616 (Elsevier, 2018).
Dale, D. C., Boxer, L. & Liles, W. C. The phagocytes: neutrophils and monocytes. Blood 112, 935–945 (2008).
Ekiz, H. A., Conley, C. J., Stephens, W. Z. & O’Connell, R. M. CIPR: a web-based R/shiny app and R package to annotate cell clusters in single cell RNA sequencing experiments. BMC Bioinformatics 21, 191 (2020).
Evrard, M. et al. Developmental analysis of bone marrow neutrophils reveals populations specialized in expansion, trafficking, and effector functions. Immunity 48, 364–379 (2018).
Volberding, P. J. et al. Suppressive neutrophils require PIM1 for metabolic fitness and survival during chronic viral infection. Cell Rep. 35, 109160 (2021).
Kuleshov, M. V. et al. Enrichr: a comprehensive gene set enrichment analysis web server 2016 update. Nucleic Acids Res. 44, W90–W97 (2016).
Bassler, K., Schulte-Schrepping, J., Warnat-Herresthal, S., Aschenbrenner, A. C. & Schultze, J. L. The myeloid cell compartment—cell by cell. Annu. Rev. Immunol. 37, 269–293 (2019).
Guilliams, M. et al. Unsupervised high-dimensional analysis aligns dendritic cells across tissues and species. Immunity 45, 669–684 (2016).
Wang, H. et al. Role of bone marrow-derived CD11c+ dendritic cells in systolic overload-induced left ventricular inflammation, fibrosis and hypertrophy. Basic Res. Cardiol. 112, 25 (2017).
Song, P. et al. Hepatic recruitment of CD11b+Ly6C+ inflammatory monocytes promotes hepatic ischemia/reperfusion injury. Int. J. Mol. Med. 41, 935–945 (2018).
Dolfi, B. et al. Unravelling the sex-specific diversity and functions of adrenal gland macrophages. Cell Rep. 39, 110949 (2022).
Sano, H. et al. Critical role of galectin-3 in phagocytosis by macrophages. J. Clin. Invest. 112, 389–397 (2003).
Hirani, N. et al. Target inhibition of galectin-3 by inhaled TD139 in patients with idiopathic pulmonary fibrosis. Eur. Respir. J. 57, 2002559 (2021).
Lindner, B., Burkard, T. & Schuler, M. Phagocytosis assays with different pH-sensitive fluorescent particles and various readouts. BioTechniques 68, 245–250 (2020).
Grabek, A. et al. The adult adrenal cortex undergoes rapid tissue renewal in a sex-specific manner. Cell Stem Cell 25, 290–296 (2019).
Weiss, L. M. Comparative histologic study of 43 metastasizing and nonmetastasizing adrenocortical tumors. Am. J. Surg. Pathol. 8, 163–169 (1984).
Weiss, L. M., Medeiros, L. J. & Vickery, A. L. Pathologic features of prognostic significance in adrenocortical carcinoma. Am. J. Surg. Pathol. 13, 202–206 (1989).
Wu, C. et al. Myeloid signature reveals immune contexture and predicts the prognosis of hepatocellular carcinoma. J. Clin. Invest. 130, 4679–4693 (2020).
Beuschlein, F. et al. Major prognostic role of Ki67 in localized adrenocortical carcinoma after complete resection. J. Clin. Endocrinol. Metab. 100, 841–849 (2015).
Mohan, D. R. et al. Targeted assessment of G0S2 methylation identifies a rapidly recurrent, routinely fatal molecular subtype of adrenocortical carcinoma. Clin. Cancer Res. 25, 3276–3288 (2019).
Thorsson, V. et al. The immune landscape of cancer. Immunity 48, 812–830 (2018).
Landwehr, L.-S. et al. Interplay between glucocorticoids and tumor-infiltrating lymphocytes on the prognosis of adrenocortical carcinoma. J. Immunother. Cancer 8, e000469 (2020).
Hägg, S. & Jylhävä, J. Sex differences in biological aging with a focus on human studies. eLife 10, e63425 (2021).
Clocchiatti, A., Cora, E., Zhang, Y. & Dotto, G. P. Sexual dimorphism in cancer. Nat. Rev. Cancer 16, 330–339 (2016).
Guan, X. et al. Androgen receptor activity in T cells limits checkpoint blockade efficacy. Nature 606, 791–796 (2022).
Roediger, J. et al. Supraphysiological androgen levels induce cellular senescence in human prostate cancer cells through the Src–Akt pathway. Mol. Cancer 13, 214 (2014).
Mirzakhani, K. et al. The androgen receptor–lncRNASAT1–AKT–p15 axis mediates androgen-induced cellular senescence in prostate cancer cells. Oncogene 41, 943–959 (2022).
Wilmouth, J. J. et al. Sexually dimorphic activation of innate antitumor immunity prevents adrenocortical carcinoma development. Sci. Adv. 8, eadd0422 (2022).
Chen, H.-A. et al. Senescence rewires microenvironment sensing to facilitate antitumor immunity. Cancer Discov. 13, 432–453 (2023).
Marin, I. et al. Cellular senescence is immunogenic and promotes antitumor immunity. Cancer Discov. 13, 410–431 (2023).
Jimenez, C. et al. Endocrine and neuroendocrine tumors special issue—checkpoint inhibitors for adrenocortical carcinoma and metastatic pheochromocytoma and paraganglioma: do they work? Cancers 14, 467 (2022).
Ayers, M. et al. IFN-γ-related mRNA profile predicts clinical response to PD-1 blockade. J. Clin. Invest. 127, 2930–2940 (2017).
Prat, A. et al. Immune-related gene expression profiling after PD-1 blockade in non-small cell lung carcinoma, head and neck squamous cell carcinoma, and melanoma. Cancer Res. 77, 3540–3550 (2017).
Riaz, N. et al. Tumor and microenvironment evolution during immunotherapy with nivolumab. Cell 171, 934–949 (2017).
Campisi, J. Cellular senescence as a tumor-suppressor mechanism. Trends Cell Biol. 11, S27–S31 (2001).
Roberson, R. S., Kussick, S. J., Vallieres, E., Chen, S.-Y. J. & Wu, D. Y. Escape from therapy-induced accelerated cellular senescence in p53-null lung cancer cells and in human lung cancers. Cancer Res. 65, 2795–2803 (2005).
Milanovic, M. et al. Senescence-associated reprogramming promotes cancer stemness. Nature 553, 96–100 (2018).
Fassnacht, M. et al. Combination chemotherapy in advanced adrenocortical carcinoma. N. Engl. J. Med. 366, 2189–2197 (2012).
Prasanna, P. G. et al. Therapy-induced senescence: opportunities to improve anti-cancer therapy. J. Natl Cancer Inst. 113, 1285–1298 (2021).
Saleh, T. et al. Therapy-induced senescence: an ‘old’ friend becomes the enemy. Cancers 12, 822 (2020).
Myrianthopoulos, V. et al. Senescence and senotherapeutics: a new field in cancer therapy. Pharmacol. Ther. 193, 31–49 (2019).
Dobin, A. et al. STAR: ultrafast universal RNA-seq aligner. Bioinformatics 29, 15–21 (2013).
Martin, M. Cutadapt removes adapter sequences from high-throughput sequencing reads. EMBnet j. 17, 10–12 (2011).
Love, M. I., Huber, W. & Anders, S. Moderated estimation of fold change and dispersion for RNA-seq data with DESeq2. Genome Biol. 15, 550 (2014).
Korotkevich, G. et al. Fast gene set enrichment analysis. Preprint at bioRxiv https://doi.org/10.1101/060012 (2016).
ImmGen Consortium et al. The neutrotime transcriptional signature defines a single continuum of neutrophils across biological compartments. Nat. Commun. 12, 2856 (2021).
Han, X. et al. Construction of a human cell landscape at single-cell level. Nature 581, 303–309 (2020).
Zilionis, R. et al. Single-cell transcriptomics of human and mouse lung cancers reveals conserved myeloid populations across individuals and species. Immunity 50, 1317–1334 (2019).
Chen, E. Y. et al. Enrichr: interactive and collaborative HTML5 gene list enrichment analysis tool. BMC Bioinformatics 14, 128 (2013).
Acknowledgements
We thank H. Clevers and B.-K. Koo for providing Znrf3-floxed mice and the late K. Parker for providing SF1Cre transgenic mice. Research reported in this publication used the High-Throughput Genomics and Bioinformatic Analysis Shared Resource and the Biorepository and Molecular Pathology Shared Resource at the Huntsman Cancer Institute at the University of Utah and was supported by the National Cancer Institute of the National Institutes of Health under award P30CA042014. We also used the University of Utah Flow Cytometry Shared Resource supported by the Office of the Director of the NIH (award S10OD026959 and NCI award 5P30CA042014-24) and the Cell Imaging Core at the University of Utah. The content is solely the responsibility of the authors and does not necessarily represent the official views of the NIH. We especially thank J. Marvin, O. Allen and M. Bridge for respective technical assistance with flow cytometry, 10x Genomics library preparation and confocal imaging. We also thank J. Gertz, B. Myers and S. Holmen for helpful scientific discussions and comments on the manuscript. This work was supported by funding from a Cancer Center Support Grant (P30CA040214, K.J.B.), the V Foundation (V2021-021, K.J.B.) and 5 For The Fight (K.J.B.).
Author information
Authors and Affiliations
Contributions
Conceptualization, K.M.W., G.D.H., K.J.B.; experimentation, K.M.W., L.J.S., L.L., P.W.W., J.L.A., G.C.-H., S.O.I., C.Z., K.D.J., K.C.-B., K.J.B.; methodology, L.J.S.; data analysis, K.M.W., L.J.S., J.L.A., G.C.-H., S.O.I., K.C.-B., K.J.B.; bioinformatic analysis, K.M.W., C.J.S., B.K.L., H.A.E.; data curation, K.M.W., C.J.S., K.K.-V., K.J.B.; resources (patient tissue), M.B., M.R.C., K.K.-V.; pathologic review, M.B., M.R.C., T.J.G.; funding acquisition, G.D.H., K.J.B.; project administration, K.J.B.; data visualization, K.M.W., K.J.B.; writing (original draft), K.M.W., K.J.B.; writing (review and editing), all authors.
Corresponding author
Ethics declarations
Competing interests
The authors declare no competing interests.
Peer review
Peer review information
Nature Aging thanks Curtis Henry and Ashani Weeraratna for their contribution to the peer review of this work.
Additional information
Publisher’s note Springer Nature remains neutral with regard to jurisdictional claims in published maps and institutional affiliations.
Extended data
Extended Data Fig. 1 Ultrasound imaging provides an accurate measure of adrenal size in real-time.
(a) Images of adrenal ultrasound area, ultrasound volume, and gross histology from representative animals with adrenals of varying size. Scale bars, 1 mm. (b) Adrenal area and (c) adrenal volume are significantly correlated with adrenal weight. Ultrasound imaging was performed 24-hours prior to necropsy. All data shown is from female mice. Each dot represents an individual animal. Statistical analysis was performed using simple linear regression.
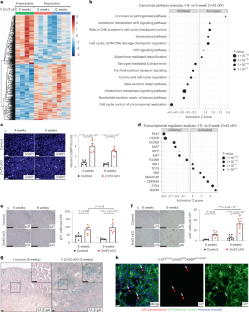
Extended Data Fig. 2 Znrf3 cKO adrenals activate cellular senescence during adrenal regression.
(a, b) Apoptotic cell death as measured by cleaved caspase 3 (CC3) is not significantly increased in female or male Znrf3 cKO adrenals compared to controls during the initial phase of tissue regression. Quantification of CC3-positive cells was performed using QuPath digital image analysis based on the number of positive cells and normalized to total adrenal cortex nuclei. Arrows indicate CC3-positive cells. Dashed line indicates histological boundary between adrenal cortex and medulla. Scale bars, 100 μm. (c) DNA damage as measured by 53BP1 foci is significantly increased in male Znrf3 cKO adrenals compared to controls at 4- and 6-weeks of age. Quantification of 53BP1 foci was performed using QuPath digital image analysis based on the number of positive foci and normalized to total nuclei. Asterisks indicate 53BP1-positive foci. Scale bars, 10 μm. (d) p21, (e) p16INK4a, and (f) senescence-associated beta-galactosidase (SA-β-gal) are significantly increased in 9-week male Znrf3 cKO adrenals compared to controls. Scale bars, 100 μm. Quantification of p21 and p16INK4a IHC was performed using QuPath digital image analysis based on the number of positive cells per high powered field (HPF). Representative SA-β-gal images obtained from analysis of 3 independent mice is shown. Each dot represents an individual animal. Error bars represent mean ± s.e.m. Statistical analysis was performed using two-way ANOVA followed by Tukey’s multiple comparison’s test.
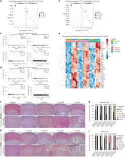
Extended Data Fig. 3 Senescent female Znrf3 cKO adrenal glands activate production of cytokines and growth factors.
(a) URA using RNA-seq data predicts significantly activated and inhibited cytokines in 9-week and (b) 12-week female Znrf3 cKO adrenal tissue compared to 6-week, p < 0.05. (c) URA predicts significantly activated and inhibited growth factors in 9-week and (d) 12-week female Znrf3 cKO adrenal tissue compared to 6-week, p < 0.05. Data is representative of 4 biological replicates per group, statistical analysis in IPA was performed using a right-tailed fishers exact test, p < 0.05.
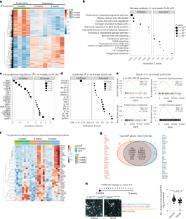
Extended Data Fig. 4 Sex- and stage-specific differences in gene expression in control and Znrf3 cKO adrenals.
Bulk RNA-seq analysis reveals the top DEGs based on (a-c) sex or (d-f) phenotypic stage in control and Znrf3 cKO adrenals. Heatmaps of the top 50 DEGs are shown, statistical analysis was perform using the Wald test, p adj <0.05. Known sex-linked genes were excluded from the analysis.
Extended Data Fig. 5 Inflammation and cytokine production in male senescent Znrf3 cKO adrenal glands is further enhanced at 9-weeks.
(a) IPA identifies the most significantly altered canonical pathways in 12- vs 6-week female Znrf3 cKO adrenals. Similar pathways are altered earlier in male Znrf3 cKOs, consistent with the more accelerated phenotype in males. (b) IPA identified the top activated and inhibited cytokines in 9- vs 4-week male Znrf3 cKO adrenals, p < 0.05. (c) GSEA for inflammatory signatures (IL6/JAK/STAT3 signaling, chemokine signaling, the inflammatory response, and the innate immune system) identifies positively enriched genes in 9- vs 4-week male Znrf3 cKO mice. Data is representative of 4 biological replicates per group and, statistical analysis in IPA was performed using a right-tailed fishers exact test, p < 0.05.
Extended Data Fig. 6 Androgen deprivation restricts immune infiltration in early and late models of castration in male adrenals.
Markers of (a) neutrophils (Ly6g) and (b) T cells (CD3e) are reduced in castrated male Znrf3 cKO mice compared to sham controls. Scale bars 20μM. Castration was performed at 4-weeks of age and analysis was performed at 9-weeks of age. To further tease apart a role for androgens in the early (cell cycle arrest) versus late (immune) senescent response, (c) male Znrf3 cKO mice were castrated at 6-weeks of age when hyperproliferation has normally already been suppressed. (d-e) At 12-weeks of age, adrenal glands from castrated mice were significantly larger than sham-operated controls. (d) Representative gross histology images. Scale bars 1 mm. (e) Normalized adrenal weight. Relative fold change is indicated below each group. (f) Senescence markers (Ki67, p16, and p21) and (g) myeloid immune markers (CD68, CD11c, CD11b, and F4/80) in adrenals from sham versus castrated animals. Representative images are shown for each group. Scale bars 20 μM. Quantification was performed using QuPath digital image analysis based on the number of positive cells normalized to total nuclei. Each dot represents an individual animal. Box and whisker plots indicate the median (line) within the upper (75%) and lower (25%) quartiles, and whiskers represent the range. Statistical analysis was performed using two-tailed Student’s t-test.
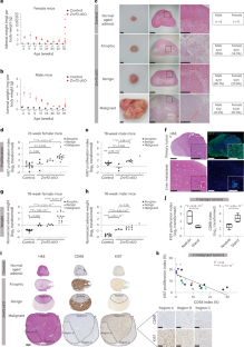
Extended Data Fig. 7 Immune cell recruitment in the adrenal gland is sex- and age-dependent.
(a, b) Histological evaluation of female control and Znrf3 cKO adrenal tissue based on H&E. Female Znrf3 cKOs continue to accumulate histiocytes with advanced aging at 44- and 52-weeks of age. (c-d) Male Znrf3 cKOs sustain high levels of histiocytes previously observed as early as 24-weeks of age. Quantification was performed using QuPath digital analysis based on the proportion of histiocyte area normalized to total adrenal cortex area. Scale bars, 100 µm. Data from 4- to 24-weeks of age was previously shown in Fig. 3f-i, and is included as reference. (e-f) In situ validation of myeloid cell accumulation based on IHC for CD68 in control and Znrf3 cKO adrenal tissue from female and (g-h) male cohorts at 44- and 52-weeks of age. Data from 4- to 24-weeks of age was previously shown in Fig. 4e-h, and is included as reference. Quantification was performed using QuPath digital analysis based on the number of positive cells normalized to total nuclei. Each dot represents an individual animal. Box and whisker plots indicate the median (line) within the upper (75%) and lower (25%) quartiles, and whiskers represent the range. Statistical analysis was performed on log2 transformed data using two-way ANOVA followed by Tukey’s multiple comparison’s test. Scale bars, 100 µm. (i) At 78-weeks of age, atrophic Znrf3 cKO adrenal glands have a significantly lower Ki67-index and higher CD68-index compared to age-matched controls. (j) In 78-week-old benign Znrf3 cKO adrenals, nodules have a significantly higher Ki67-index and lower CD68-index compared to the background gland. Each dot represents an individual animal. Box and whisker plots represent mean with variance across quartiles. Statistical analysis was performed using two-tailed Student’s t-test.
Extended Data Fig. 8 A low myeloid response score (MRS) is associated with worse patient outcome in female ACC.
(a) Low adrenal myeloid response score (AMRS) is associated with shorter progression-free survival in female TCGA-ACC patients. Statistical analysis was performed using Log-rank Mantel-Cox test.
Supplementary information
Supplementary Information (download PDF )
Supplementary Tables 1–5 and Figures 1–4.
Supplementary Data 3 (download XLSX )
Experimental sample sizes for all animal studies.
Rights and permissions
Springer Nature or its licensor (e.g. a society or other partner) holds exclusive rights to this article under a publishing agreement with the author(s) or other rightsholder(s); author self-archiving of the accepted manuscript version of this article is solely governed by the terms of such publishing agreement and applicable law.
About this article
Cite this article
Warde, K.M., Smith, L.J., Liu, L. et al. Senescence-induced immune remodeling facilitates metastatic adrenal cancer in a sex-dimorphic manner. Nat Aging 3, 846–865 (2023). https://doi.org/10.1038/s43587-023-00420-2
Received:
Accepted:
Published:
Version of record:
Issue date:
DOI: https://doi.org/10.1038/s43587-023-00420-2
This article is cited by
-
Adrenocortical stem cells in health and disease
Nature Reviews Endocrinology (2025)
-
The RNA-binding E3 ligase MKRN2 selectively disrupts Il6 translation to restrain inflammation
Nature Immunology (2025)
-
Ageing, immune fitness and cancer
Nature Reviews Cancer (2025)
-
A genome-wide screen identifies genes required for erythroid differentiation
Nature Communications (2025)
-
Identification of the Notch ligand DLK1 as an immunotherapeutic target and regulator of tumor cell plasticity and chemoresistance in adrenocortical carcinoma
Nature Communications (2025)


