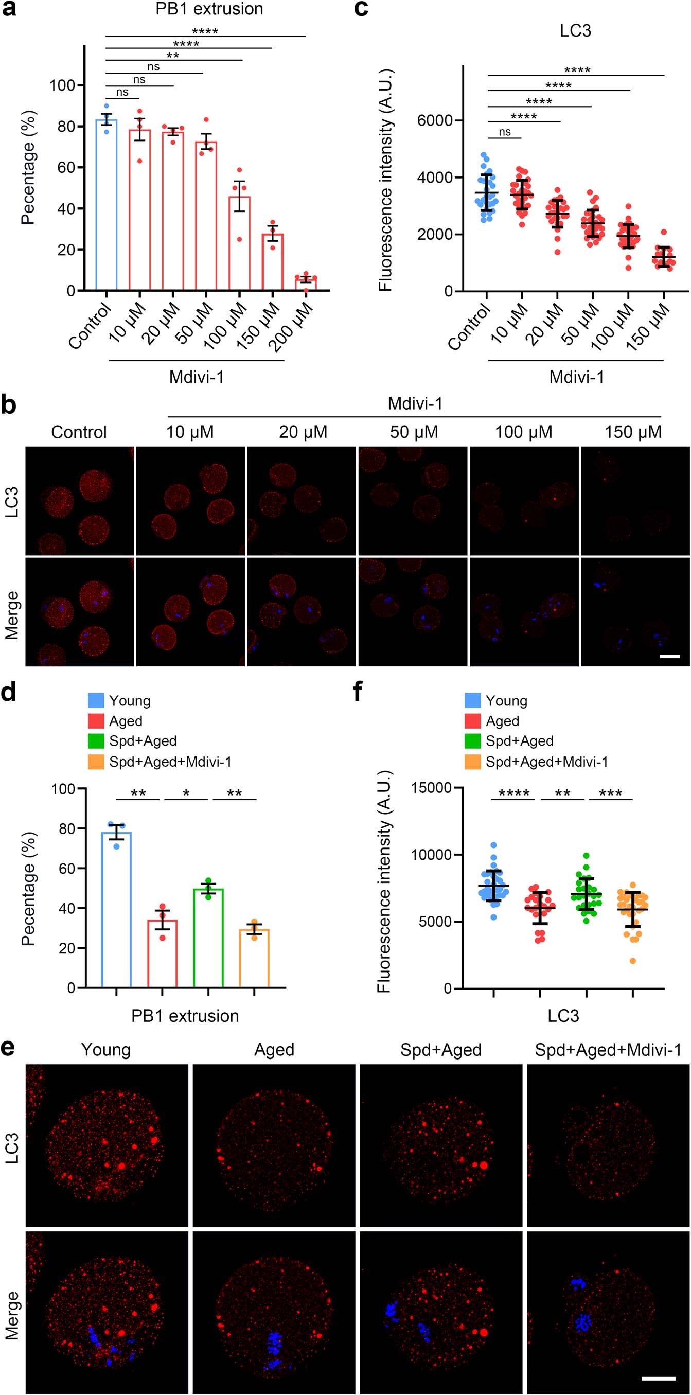
Extended Data Fig. 8: Effects of mitophagy inhibition on the improvement of aged oocytes by spermidine supplementation.

a, The percentage of PB1 extrusion was quantified in control (n = 87) and Mdivi1-treated (10 μM: n = 88, 20 μM: n = 90, 50 μM: n = 98, 100 μM: n = 88, 150 μM: n = 64, 200 μM: n = 93) young oocytes after in vitro maturation for 14 h. P = 0.446, P = 0.1149, P = 0.059, **P = 0.003, ****P < 0.0001, ****P < 0.0001. b, Representative images of autophagosomes as stained with LC3 antibody in control and Mdivi-1-treated young M II oocytes. Scale bar, 40 μm. c, The fluorescence intensity of LC3 signals was measured in control (n = 28) and Mdivi-1-treated (10: n = 28, 20: n = 25, 50: n = 29, 100: n = 32, 150: n = 15) young M II oocytes. P = 0.6328, ****P < 0.0001, ****P < 0.0001, ****P < 0.0001, ****P < 0.0001. d, The percentage of PB1 extrusion was quantified in young (n = 94), aged (n = 83), Spd+aged (n = 67), and Spd+aged+Mdivi-1 (n = 86) oocytes after in vitro maturation for 14 h. **P = 0.0018, *P = 0.042, **P = 0.0041. e, Representative images of autophagosomes as stained with LC3 antibody in young, aged, Spd+aged, and Spd+aged+Mdivi-1 M II oocytes. Scale bar, 20 μm. f, The fluorescence intensity of LC3 signals was measured in young (n = 31), aged (n = 22), Spd+aged (n = 25), and Spd+aged+Mdivi-1 (n = 32) M II oocytes. ****P < 0.0001, **P = 0.0034, ***P = 0.0002. Data in a, c, d and f were presented as mean percentage (mean ± SEM) or mean value (mean ± SD) of at least three independent experiments. *P < 0.05; **P < 0.01; ***P < 0.001; ****P < 0.0001; ns, no significance. Statistical significance was determined by two-tailed unpaired t-test.