Abstract
Advanced age is a primary risk factor for female infertility due to reduced ovarian reserve and declining oocyte quality. However, as an important contributing factor, the role of metabolic regulation during reproductive aging is poorly understood. Here, we applied untargeted metabolomics to identify spermidine as a critical metabolite in ovaries to protect oocytes against aging. In particular, we found that the spermidine level was reduced in ovaries of aged mice and that supplementation with spermidine promoted follicle development, oocyte maturation, early embryonic development and female fertility of aged mice. By microtranscriptomic analysis, we further discovered that spermidine-induced recovery of oocyte quality was mediated by enhancement of mitophagy activity and mitochondrial function in aged mice, and this mechanism of action was conserved in porcine oocytes under oxidative stress. Altogether, our findings suggest that spermidine supplementation could represent a therapeutic strategy to ameliorate oocyte quality and reproductive outcome in cis-gender women and other persons trying to conceive at an advanced age. Future work is needed to test whether this approach can be safely and effectively translated to humans.
This is a preview of subscription content, access via your institution
Access options
Access Nature and 54 other Nature Portfolio journals
Get Nature+, our best-value online-access subscription
$32.99 / 30 days
cancel any time
Subscribe to this journal
Receive 12 digital issues and online access to articles
$119.00 per year
only $9.92 per issue
Buy this article
- Purchase on SpringerLink
- Instant access to the full article PDF.
USD 39.95
Prices may be subject to local taxes which are calculated during checkout








Similar content being viewed by others
Data availability
Transcriptomic raw data have been deposited in the Gene Expression Omnibus database under accession number GSE239551.
References
Wasielak-Politowska, M. & Kordowitzki, P. Chromosome segregation in the oocyte: what goes wrong during aging. Int. J. Mol. Sci. 23, 2880 (2022).
Kim, H. O., Sung, N. & Song, I. O. Predictors of live birth and pregnancy success after in vitro fertilization in infertile women aged 40 and over. Clin. Exp. Reprod. Med. 44, 111–117 (2017).
du Fosse, N. A., van der Hoorn, M. P., van Lith, J. M. M., le Cessie, S. & Lashley, E. Advanced paternal age is associated with an increased risk of spontaneous miscarriage: a systematic review and meta-analysis. Hum. Reprod. Update 26, 650–669 (2020).
Seshadri, S., Morris, G., Serhal, P. & Saab, W. Assisted conception in women of advanced maternal age. Best Pract. Res. Clin. Obstet. Gynaecol. 70, 10–20 (2021).
Raz, N. et al. Cumulative pregnancy and live birth rates through assisted reproduction in women 44–45 years of age: is there any hope? J. Assist. Reprod. Genet. 35, 441–447 (2018).
Humm, K. C. et al. In vitro fertilization in women under 35: counseling should differ by age. J. Assist. Reprod. Genet. 32, 1449–1457 (2015).
Mikwar, M., MacFarlane, A. J. & Marchetti, F. Mechanisms of oocyte aneuploidy associated with advanced maternal age. Mutat. Res. Rev. Mutat. Res. 785, 108320 (2020).
Miao, Y., Chen, J., Gao, Q. & Xiong, B. Generation and assessment of high-quality mouse oocytes and embryos following nicotinamide mononucleotide administration. STAR Protoc. 2, 100298 (2021).
Miao, Y., Cui, Z., Gao, Q., Rui, R. & Xiong, B. Nicotinamide mononucleotide supplementation reverses the declining quality of maternally aged oocytes. Cell Rep. 32, 107987 (2020).
Bertoldo, M. J. et al. NAD+ repletion rescues female fertility during reproductive aging. Cell Rep. 30, 1670–1681 (2020).
Kramer, D. L. et al. Polyamine acetylation modulates polyamine metabolic flux, a prelude to broader metabolic consequences. J. Biol. Chem. 283, 4241–4251 (2008).
Soda, K. Overview of polyamines as nutrients for human healthy long life and effect of increased polyamine intake on DNA methylation. Cells 11, 164 (2022).
Ni, Y. Q. & Liu, Y. S. New insights into the roles and mechanisms of spermidine in aging and age-related diseases. Aging Dis. 12, 1948–1963 (2021).
Bae, D. H., Lane, D. J. R., Jansson, P. J. & Richardson, D. R. The old and new biochemistry of polyamines. Biochim. Biophys. Acta Gen. Subj. 1862, 2053–2068 (2018).
Fan, J., Feng, Z. & Chen, N. Spermidine as a target for cancer therapy. Pharmacol. Res. 159, 104943 (2020).
Lefevre, P. L., Palin, M. F. & Murphy, B. D. Polyamines on the reproductive landscape. Endocr. Rev. 32, 694–712 (2011).
Partridge, L., Fuentealba, M. & Kennedy, B. K. The quest to slow ageing through drug discovery. Nat. Rev. Drug Discov. 19, 513–532 (2020).
Eisenberg, T. et al. Induction of autophagy by spermidine promotes longevity. Nat. Cell Biol. 11, 1305–1314 (2009).
Morselli, E. et al. Spermidine and resveratrol induce autophagy by distinct pathways converging on the acetylproteome. J. Cell Biol. 192, 615–629 (2011).
Gupta, V. K. et al. Restoring polyamines protects from age-induced memory impairment in an autophagy-dependent manner. Nat. Neurosci. 16, 1453–1460 (2013).
Wang, I. F. et al. Autophagy activators rescue and alleviate pathogenesis of a mouse model with proteinopathies of the TAR DNA-binding protein 43. Proc. Natl Acad. Sci. USA 109, 15024–15029 (2012).
Eisenberg, T. et al. Cardioprotection and lifespan extension by the natural polyamine spermidine. Nat. Med. 22, 1428–1438 (2016).
Zhang, M., Lu, Y., Chen, Y., Zhang, Y. & Xiong, B. Insufficiency of melatonin in follicular fluid is a reversible cause for advanced maternal age-related aneuploidy in oocytes. Redox Biol. 28, 101327 (2020).
Ben-Meir, A. et al. Coenzyme Q10 restores oocyte mitochondrial function and fertility during reproductive aging. Aging Cell 14, 887–895 (2015).
Grive, K. J. & Freiman, R. N. The developmental origins of the mammalian ovarian reserve. Development 142, 2554–2563 (2015).
Dri, M., Klinger, F. G. & De Felici, M. The ovarian reserve as target of insulin/IGF and ROS in metabolic disorder-dependent ovarian dysfunctions. Reprod. Fertil. 2, R103–R112 (2021).
Randeva, H. S. et al. Cardiometabolic aspects of the polycystic ovary syndrome. Endocr. Rev. 33, 812–841 (2012).
Della Torre, S., Benedusi, V., Fontana, R. & Maggi, A. Energy metabolism and fertility: a balance preserved for female health. Nat. Rev. Endocrinol. 10, 13–23 (2014).
Madeo, F., Bauer, M. A., Carmona-Gutierrez, D. & Kroemer, G. Spermidine: a physiological autophagy inducer acting as an anti-aging vitamin in humans? Autophagy 15, 165–168 (2019).
Eisenhofer, G. et al. Reference intervals for plasma concentrations of adrenal steroids measured by LC–MS/MS: impact of gender, age, oral contraceptives, body mass index and blood pressure status. Clin. Chim. Acta 470, 115–124 (2017).
Pizarro, B. M. et al. Estradiol and progesterone levels are related to redox status in the follicular fluid during in vitro fertilization. J. Endocr. Soc. 4, bvaa064 (2020).
O’Brien, Y., Wingfield, M. & O’Shea, L. C. Anti-mullerian hormone and progesterone levels in human follicular fluid are predictors of embryonic development. Reprod. Biol. Endocrinol. 17, 47 (2019).
Revelli, A. et al. Follicular fluid content and oocyte quality: from single biochemical markers to metabolomics. Reprod. Biol. Endocrinol. 7, 40 (2009).
Hillier, S. G., Wickings, E. J., Afnan, M., Margara, R. A. & Winston, R. M. Granulosa cell steroidogenesis before in vitro fertilization. Biol. Reprod. 31, 679–686 (1984).
Ben-Rafael, Z. et al. Relationships between polypronuclear fertilization and follicular fluid hormones in gonadotropin-treated women. Fertil. Steril. 47, 284–288 (1987).
Miao, Y. L., Kikuchi, K., Sun, Q. Y. & Schatten, H. Oocyte aging: cellular and molecular changes, developmental potential and reversal possibility. Hum. Reprod. Update 15, 573–585 (2009).
Liu, C. et al. Granulosa cell mevalonate pathway abnormalities contribute to oocyte meiotic defects and aneuploidy. Nat. Aging 3, 670–687 (2023).
Selesniemi, K., Lee, H. J., Muhlhauser, A. & Tilly, J. L. Prevention of maternal aging-associated oocyte aneuploidy and meiotic spindle defects in mice by dietary and genetic strategies. Proc. Natl Acad. Sci. USA 108, 12319–12324 (2011).
Jiang, D. et al. Spermidine at supraphysiological doses induces oxidative stress and granulosa cell apoptosis in mouse ovaries. Theriogenology 168, 25–32 (2021).
Hofer, S. J. et al. Spermidine-induced hypusination preserves mitochondrial and cognitive function during aging. Autophagy 17, 2037–2039 (2021).
Bauer, M. A. et al. Spermidine promotes mating and fertilization efficiency in model organisms. Cell Cycle 12, 346–352 (2013).
Yang, Q. et al. Spermidine alleviates experimental autoimmune encephalomyelitis through inducing inhibitory macrophages. Cell Death Differ. 23, 1850–1861 (2016).
Baek, A. R. et al. Spermidine attenuates bleomycin-induced lung fibrosis by inducing autophagy and inhibiting endoplasmic reticulum stress (ERS)-induced cell death in mice. Exp. Mol. Med. 52, 2034–2045 (2020).
Zhou, J. et al. Spermidine-mediated hypusination of translation factor EIF5A improves mitochondrial fatty acid oxidation and prevents non-alcoholic steatohepatitis progression. Nat. Commun. 13, 5202 (2022).
Liu, S. et al. Effects of spermidine on gut microbiota modulation in experimental abdominal aortic aneurysm mice. Nutrients 14, 3349 (2022).
Liu, L. et al. Infertility caused by retardation of follicular development in mice with oocyte-specific expression of Foxo3a. Development 134, 199–209 (2007).
Jiang, Z. Z. et al. LKB1 acts as a critical gatekeeper of ovarian primordial follicle pool. Oncotarget 7, 5738–5753 (2016).
Pedersen, T. & Peters, H. Proposal for a classification of oocytes and follicles in the mouse ovary. J. Reprod. Fertil. 17, 555–557 (1968).
Fan, X. Y. et al. Reduction of mtDNA heteroplasmy in mitochondrial replacement therapy by inducing forced mitophagy. Nat. Biomed. Eng. 6, 339–350 (2022).
Losinno, A. D., Martinez, S. J., Labriola, C. A., Carrillo, C. & Romano, P. S. Induction of autophagy increases the proteolytic activity of reservosomes during Trypanosoma cruzi metacyclogenesis. Autophagy 17, 439–456 (2021).
Miao, Y., Cui, Z., Zhu, X., Gao, Q. & Xiong, B. Supplementation of nicotinamide mononucleotide improves the quality of postovulatory aged porcine oocytes. J. Mol. Cell Biol. 14, mjac025 (2022).
Zhou, C. et al. The cohesin stabilizer sororin drives G2–M transition and spindle assembly in mammalian oocytes. Sci. Adv. 7, eabg9335 (2021).
Zhou, C. et al. The cohesin release factor Wapl interacts with Bub3 to govern SAC activity in female meiosis I. Sci. Adv. 6, eaax3969 (2020).
Acknowledgements
This work was supported by the National Key Research and Development Program of China (2021YFC2700100 to B.X.), the Fundamental Research Funds for the Central Universities (KYT2023002 to B.X.) and the National Natural Science Foundation of China (32070836 to B.X.).
Author information
Authors and Affiliations
Contributions
B.X. designed the research; Y.Z., J.B., Z.C., Y.L., Q.G. and Y.M. performed experiments; Y.Z. and B.X. analyzed data; Y.Z. and B.X. wrote the manuscript.
Corresponding author
Ethics declarations
Competing interests
The authors declare no competing interests.
Peer review
Peer review information
Nature Aging thanks Elnur Babayev, Heng-Yu, and the other, anonymous, reviewer(s) for their contribution to the peer review of this work.
Additional information
Publisher’s note Springer Nature remains neutral with regard to jurisdictional claims in published maps and institutional affiliations.
Extended data
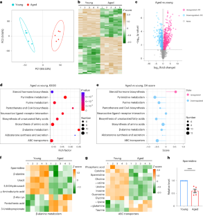
Extended Data Fig. 1 Supplementary data related to Fig. 2.
a, Effects of different doses of spermidine on the in vivo maturation of aged oocytes. The percentage of PB1 extrusion was quantified in young (n = 132), aged (n = 71), and SPD+aged (25 mg/kg: n = 30, 50 mg/kg: n = 36, 100 mg/kg: n = 31) oocytes. ****P < 0.0001, P = 0.9842, **P = 0.0046, *P = 0.0135. ns, no significance. Data were expressed as mean percentage (mean ± SEM) of at least three independent experiments. Statistical significance was determined by two-tailed unpaired t-test. b, Representative images of follicles at different developmental stages in young mice. PmF, primordial follicle, small oocytes without attached cells or surrounded by several flattened pre-granulosa cells; PF, primary follicle, middle sized oocytes surrounded by a single layer of cubical granulosa cells; SF, secondary follicle, large oocytes surrounded by more than two layers of granulosa cells; PAF, pre-antral follicle, large oocytes surrounded by many layers of granulosa cells with several small cavities; AF, antral follicle, follicles with a single big cavity. Scale bars: a’, 10 μm; b’, 20 μm; c’, 25 μm; d’, 60 μm; e’, 150 μm.
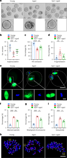
Extended Data Fig. 2 Supplementary data related to Fig. 4.
a, Representative images of ovastacin in young, aged, and Spd+aged M II oocytes. Scale bar, 30 μm. b, The fluorescence intensity of ovastacin signals was measured in young (n = 29), aged (n = 25), and Spd+aged (n = 25) M II oocytes. ****P < 0.0001, ****P < 0.0001. Data were expressed as mean value (mean ± SD) of at least three independent experiments. Statistical significance was determined by two-tailed unpaired t-test. c, Co-staining of mitochondrion and spindle in young MII oocytes. Scale bars, 40 μm, 20 μm.
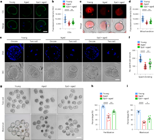
Extended Data Fig. 3 Effects of dietary supplementation of spermidine on the quality of aged oocytes.
a, A timeline scheme for dietary spermidine supplementation, hormone priming and subsequent analyses. b, Representative images of in vivo matured oocytes collected from young, aged, and Spd+aged mice. Scale bars: a’, 80 μm; b’, 20 μm. c, The number of ovulated oocytes was counted in young (n = 8), aged (n = 8), and Spd+aged (n = 8) mice. ***P = 0.0001, *P = 0.0176. d, The percentage of PB1 extrusion was quantified in young (n = 206), aged (n = 110), and Spd+aged (n = 147) oocytes. ****P < 0.0001, *P = 0.0264. e, The proportion of fragmentation was quantified in young (n = 206), aged (n = 110), and Spd+aged (n = 147) oocytes. ****P < 0.0001, **P = 0.0042. f, Representative images of the spindle morphology and chromosome alignment in young, aged, and Spd+aged oocytes at M II stage. Scale bars, 30 μm, 10 μm. g, The percentage of aberrant spindles was quantified in young (n = 47), aged (n = 51), and Spd+aged (n = 48) M II oocytes. **P = 0.0011, *P = 0.0252. h, The percentage of misaligned chromosomes was quantified in young (n = 47), aged (n = 51), and Spd+aged (n = 48) M II oocytes. ***P = 0.0004, *P = 0.0345. i, Representative images of chromosome numbers in young, aged, and Spd+aged M II oocytes. Scale bar, 2.5 μm. j, The proportion of aneuploidy was quantified in young (n = 64), aged (n = 68), and Spd+aged (n = 65) M II oocytes. ***P = 0.0004, *P = 0.0265. k, Representative images of 2-cell embryos and blastocysts developed from in vivo fertilized young, aged, and Spd+aged oocytes. Scale bar, 50 μm. l, The fertilization rate was quantified in the young (n = 135), aged (n = 96), and Spd+aged (n = 94) groups. ****P < 0.0001, *P = 0.0442. m, The proportion of blastocyst formation was quantified in the young (n = 135), aged (n = 96), and Spd+aged (n = 94) groups. ****P < 0.0001, *P = 0.0254. Data in c-e, g, h, j, l and m were expressed as mean value (mean ± SD) or mean percentage (mean ± SEM) of at least three independent experiments. Statistical significance was determined by two-tailed unpaired t-test.
Extended Data Fig. 4 Effects of spermidine supplementation on the in vitro maturation and spindle/chromosome structure in aged oocytes.
a, The percentage of PB1 extrusion was quantified in young (n = 150), aged (n = 112), and Spd+aged (25 μM: n = 85, 50 μM: n = 136, 100 μM: n = 128) oocytes after in vitro maturation for 14 h. ***P = 0.0002, *P = 0.0223, **P = 0.0011, P = 0.4078. ns, no significance. b, Representative images of the spindle morphology and chromosome alignment in young, aged, and Spd+aged oocytes matured in vitro. Scale bars, 20 μm, 5 μm. c, The percentage of aberrant spindles was quantified in young (n = 56), aged (n = 50), and Spd+aged (n = 56) oocytes matured in vitro. ***P = 0.0002, **P = 0.0067. d, The percentage of misaligned chromosomes was quantified in young (n = 56), aged (n = 50), and Spd+aged (n = 56) oocytes matured in vitro. ***P = 0.0008, *P = 0.0499. Data in a, c and d were expressed as mean percentage (mean ± SEM) of at least three independent experiments. Statistical significance was determined by two-tailed unpaired t-test.
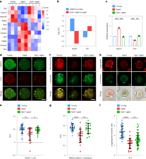
Extended Data Fig. 5 Supplementary transcriptome data.
a, The number of DEGs that were upregulated (red) and downregulated (blue) in aged oocytes compared to young controls. b, The number of DEGs that were upregulated (red) and downregulated (blue) in Spd+aged oocytes compared to aged ones. c, Venn diagram displayed the number of overlapping DEGs between aged compared to young group and Spd+aged compared to aged group. d, Volcano plot showed DEGs (upregulated, red; downregulated, blue) in Spd+aged oocytes compared to young ones. Some highly different DEGs were listed. e, KEGG interaction network of DEGs in the autophagy pathway. f, KEGG interaction network of DEGs in the mitophagy pathway.
Extended Data Fig. 6 Co-localization of two fluorescent signals as assessed by Mander’s correlation coefficient.
a, The MCC-M1 of LC3 and lysosome signals was calculated in young (n = 20), aged (n = 17), and Spd+aged (n = 17) M II oocytes. ****P < 0.0001, ***P = 0.0001. b, The MCC-M2 of LC3 and lysosome signals was calculated in young (n = 20), aged (n = 17), and Spd+aged (n = 17) M II oocytes. ****P < 0.0001, ****P < 0.0001. c, The MCC-M1 of VDAC1 and LC3 signals was calculated in young (n = 21), aged (n = 21), and Spd+aged (n = 17) M II oocytes. ***P = 0.0001, **P = 0.0046. d, The MCC-M2 of VDAC1 and LC3 signals was calculated in young (n = 21), aged (n = 21), and Spd+aged (n = 17) M II oocytes. ***P = 0.0003, *P = 0.0106. e, The MCC-M1 of mitochondrion and lysosome signals was calculated in young (n = 21), aged (n = 19), and Spd+aged (n = 16) M II oocytes. ****P < 0.0001, ****P < 0.0001. f, The MCC-M2 of mitochondrion and lysosome signals was calculated in young (n = 21), aged (n = 19), and Spd+aged (n = 16) M II oocytes. ****P < 0.0001, ****P < 0.0001. Data were presented as mean value (mean ± SD) of at least three independent experiments. Statistical significance was determined by two-tailed unpaired t-test.
Extended Data Fig. 7 Effects of spermidine supplementation on ROS levels, DNA damage accumulation and apoptosis in aged oocytes.
a, Representative images of ROS levels as detected by DCFH staining in young, aged, and Spd+aged M II oocytes. Scale bar, 80 μm. b, The fluorescence intensity of ROS signals was measured in young (n = 30), aged (n = 30), and Spd+aged (n = 32) M II oocytes. ****P < 0.0001, ***P = 0.0007. c, Representative images of DNA damage as stained with γH2AX antibody in young, aged, and Spd+aged M II oocytes. Scale bar, 10 μm. d, The fluorescence intensity of γH2AX signals was quantified in young (n = 25), aged (n = 19), and Spd+aged (n = 24) M II oocytes. **P = 0.0011, *P = 0.0175. e, Representative images of apoptotic oocytes at M II stage as assessed by Annexin-V staining in young, aged, and Spd+aged groups. Scale bar, 40 μm. f, The fluorescence intensity of Annexin-V signals was measured in young (n = 26), aged (n = 24), and Spd+aged (n = 29) M II oocytes. ***P = 0.0002, **P = 0.0074. Data in b, d and f were presented as mean value (mean ± SD) of at least three independent experiments. Statistical significance was determined by two-tailed unpaired t-test.
Extended Data Fig. 8 Effects of mitophagy inhibition on the improvement of aged oocytes by spermidine supplementation.
a, The percentage of PB1 extrusion was quantified in control (n = 87) and Mdivi1-treated (10 μM: n = 88, 20 μM: n = 90, 50 μM: n = 98, 100 μM: n = 88, 150 μM: n = 64, 200 μM: n = 93) young oocytes after in vitro maturation for 14 h. P = 0.446, P = 0.1149, P = 0.059, **P = 0.003, ****P < 0.0001, ****P < 0.0001. b, Representative images of autophagosomes as stained with LC3 antibody in control and Mdivi-1-treated young M II oocytes. Scale bar, 40 μm. c, The fluorescence intensity of LC3 signals was measured in control (n = 28) and Mdivi-1-treated (10: n = 28, 20: n = 25, 50: n = 29, 100: n = 32, 150: n = 15) young M II oocytes. P = 0.6328, ****P < 0.0001, ****P < 0.0001, ****P < 0.0001, ****P < 0.0001. d, The percentage of PB1 extrusion was quantified in young (n = 94), aged (n = 83), Spd+aged (n = 67), and Spd+aged+Mdivi-1 (n = 86) oocytes after in vitro maturation for 14 h. **P = 0.0018, *P = 0.042, **P = 0.0041. e, Representative images of autophagosomes as stained with LC3 antibody in young, aged, Spd+aged, and Spd+aged+Mdivi-1 M II oocytes. Scale bar, 20 μm. f, The fluorescence intensity of LC3 signals was measured in young (n = 31), aged (n = 22), Spd+aged (n = 25), and Spd+aged+Mdivi-1 (n = 32) M II oocytes. ****P < 0.0001, **P = 0.0034, ***P = 0.0002. Data in a, c, d and f were presented as mean percentage (mean ± SEM) or mean value (mean ± SD) of at least three independent experiments. *P < 0.05; **P < 0.01; ***P < 0.001; ****P < 0.0001; ns, no significance. Statistical significance was determined by two-tailed unpaired t-test.
Extended Data Fig. 9 Effects of spermidine supplementation on the quality of porcine oocytes exposed to H2O2.
a, Representative images of in vitro matured porcine oocytes in control, H2O2-treated, and Spd-supplemented groups. Scale bars: a’, 400 μm; b’, 200 μm; c’, 40 μm. GV oocytes were treated with 100 μM H2O2 for 30 min and then cultured in the fresh medium with or without spermidine for in vitro maturation. b, The percentage of PB1 extrusion was recorded in control (n = 191), H2O2-treated (n = 203), and different concentrations of Spd-supplemented groups (50 μM: n = 196, 100 μM: n = 195) after in vitro culture for 44 h. **P = 0.002, P = 0.6526, **P = 0.0017. ns, no significance. c, Representative images of autophagosomes as stained with LC3 antibody in control, H2O2-treated, and Spd-supplemented oocytes at M II stage. Scale bar, 40 μm. d, The fluorescence intensity of LC3 signals was measured in control (n = 31), H2O2-treated (n = 36), and Spd-supplemented (n = 27) oocytes. ****P < 0.0001, ****P < 0.0001. e, Representative images of mitochondrial distribution in control, H2O2-treated, and Spd-supplemented oocytes. Scale bar, 40 μm. f, The fluorescence intensity of mitochondrial signals was measured in control (n = 31), H2O2-treated (n = 31), and Spd-supplemented (n = 29) oocytes. ****P < 0.0001, **P = 0.0023. g, Representative images of ROS levels detected by DCFH staining in control, H2O2-treated, and Spd-supplemented oocytes. Scale bar, 150 μm. h, The fluorescence intensity of ROS signals was measured in control (n = 30), H2O2-treated (n = 25), and Spd-supplemented (n = 31) oocytes. ****P < 0.0001, ****P < 0.0001. i, Representative images of apoptotic oocytes as assessed by Annexin-V staining in control, H2O2-treated, and Spd-supplemented groups. Scale bar, 40 μm. j, The fluorescence intensity of Annexin-V signals was measured in control (n = 26), H2O2-treated (n = 23), and Spd-supplemented (n = 30) oocytes. ****P < 0.0001, ****P < 0.0001. Data in b, d, f, h and j were presented as mean percentage or values (mean ± SEM or SD) of at least three independent experiments. Statistical significance was determined by two-tailed unpaired t-test.
Supplementary information
Supplementary Information
Supplementary Fig. 1 and Table 1
Supplementary Data 1
Metabolome data.
Supplementary Data 2
Transcriptome data.
Source data
Source Data Fig. 1
Statistical source data.
Source Data Fig. 2
Statistical source data.
Source Data Fig. 3
Statistical source data.
Source Data Fig. 4
Statistical source data.
Source Data Fig. 5
Statistical source data.
Source Data Fig. 7
Statistical source data.
Source Data Fig. 8
Statistical source data.
Source Data Extended Data Fig. 1
Statistical source data.
Source Data Extended Data Fig. 2
Statistical source data.
Source Data Extended Data Fig. 3
Statistical source data.
Source Data Extended Data Fig. 4
Statistical source data.
Source Data Extended Data Fig. 6
Statistical source data.
Source Data Extended Data Fig. 7
Statistical source data.
Source Data Extended Data Fig. 8
Statistical source data.
Source Data Extended Data Fig. 9
Statistical source data.
Rights and permissions
Springer Nature or its licensor (e.g. a society or other partner) holds exclusive rights to this article under a publishing agreement with the author(s) or other rightsholder(s); author self-archiving of the accepted manuscript version of this article is solely governed by the terms of such publishing agreement and applicable law.
About this article
Cite this article
Zhang, Y., Bai, J., Cui, Z. et al. Polyamine metabolite spermidine rejuvenates oocyte quality by enhancing mitophagy during female reproductive aging. Nat Aging 3, 1372–1386 (2023). https://doi.org/10.1038/s43587-023-00498-8
Received:
Accepted:
Published:
Version of record:
Issue date:
DOI: https://doi.org/10.1038/s43587-023-00498-8
This article is cited by
-
Mitophagy in the pathogenesis and management of disease
Cell Research (2026)
-
Programmed mitophagy at the oocyte-to-zygote transition promotes lineage endurance
Nature Cell Biology (2026)
-
SIRT3 attenuates AGEs-induced senescence in human granulosa cells through enhancing mitophagy
Cell Biology and Toxicology (2026)
-
Follicular metabolic dysfunction, oocyte aneuploidy and ovarian aging: a review
Journal of Ovarian Research (2025)
-
BDNF secreted by mesenchymal stem cells improves aged oocyte quality and development potential by activating the ERK1/2 pathway
Cell Communication and Signaling (2025)


