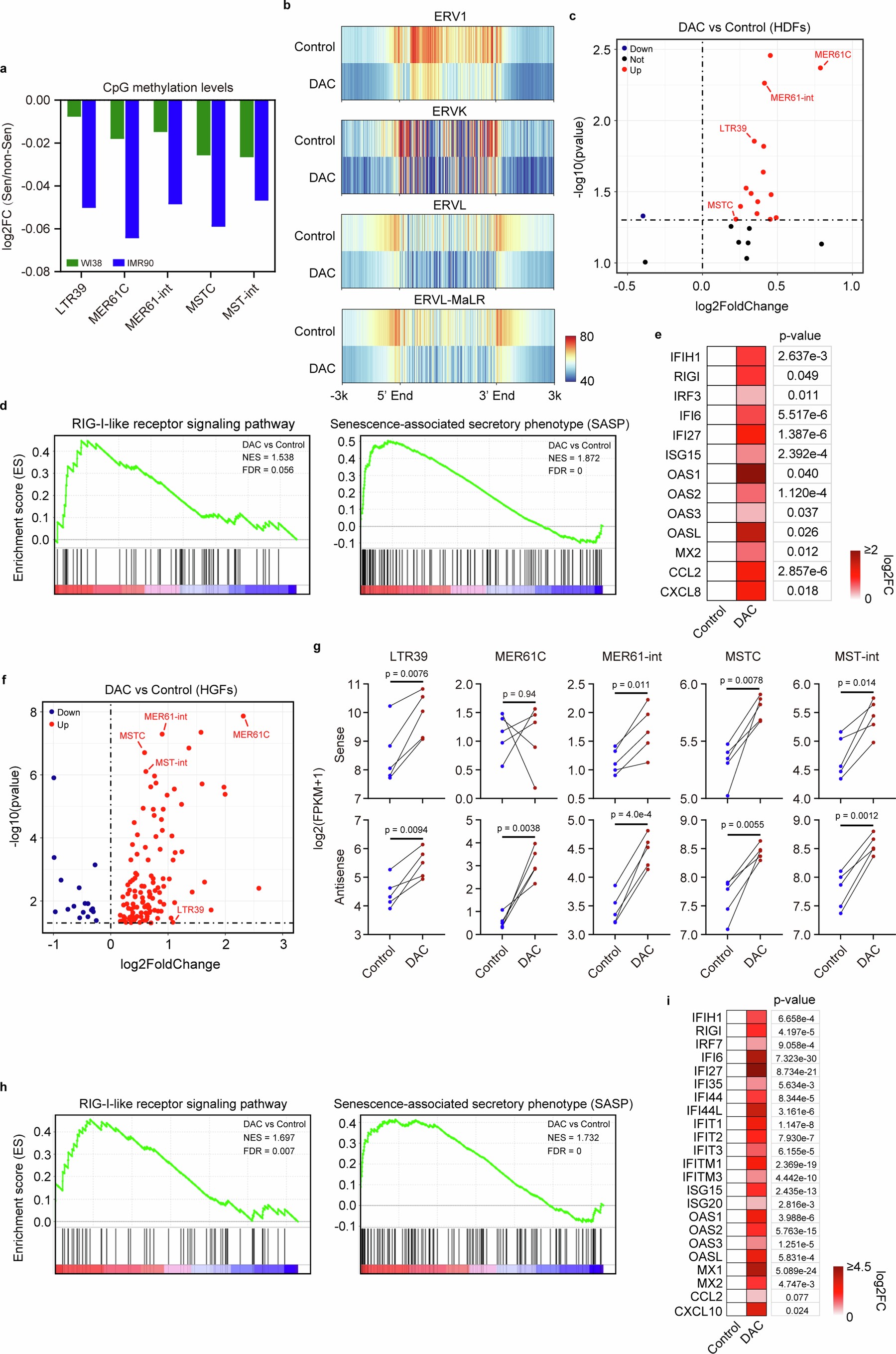
Extended Data Fig. 4: Treatments with DNMTi DAC activate RIG-I/MDA5-MAVS and IFN-I signaling in human non-senescent fibroblasts.

a, log2FoldChange differences of CpG methylation levels of genomic LTR39, MER61C, MER61-int, MSTC, and MST-int loci between senescent versus non-senescent WI38 or IMR90 cells by WGBS. b, Heatmap of CpG methylation levels in the genomic regions of ERV1, ERVK, ERVL, and ERVL-MaLR subfamilies in human primary dermal fibroblasts (HDFs) with DAC treatment and control by RRBS analysis. c, Scatterplot representing differences in ERVs expression between HDFs with DAC treatment versus control by RNA-seq analysis. Red dots indicate ERV elements with significantly increased expression, while blue dots indicate ERV elements with significantly decreased expression. d, GSEA enrichment plots between HDFs with DAC treatment versus control. e, Heatmap showing expression of genes related to RIG-I/MDA5-MAVS and IFN-I signaling in HDFs with DAC treatment and control. f, Scatterplot representing differences in ERVs expression between human gingival fibroblasts (HGFs) with DAC treatment versus control by RNA-seq analysis. Red dots indicate ERV elements with significantly increased expression, while blue dots indicate ERV elements with significantly decreased expression. g, Expression analysis of sense (upper) and antisense (lower) transcripts of the SA-ERVs in HGFs between DAC treatment and control, using strand-specific RNA-seq. Data represent mean ± SEM. n = 5 biological replicates per group. h, GSEA enrichment plots between HGFs with DAC treatment versus control. i, Heatmap showing expression of genes related to RIG-I/MDA5-MAVS and IFN-I signaling in HGFs with DAC treatment and control. P values were calculated by Wald test in DESeq2 (c, e, f, and i), or paired two-tailed Student’s t-test (g).