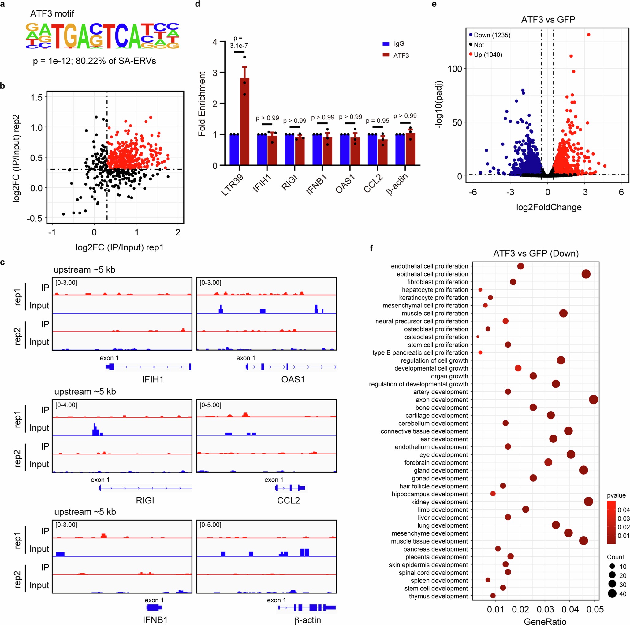
Extended Data Fig. 5: Analysis for the functional characteristics of ATF3.

a, Motif analysis based on the sequences of SA-ERVs. P value was calculated by binomial test in HOMER. b, Scatterplot representing the enrichment of ATF3 on genomic ERV elements. Red dots indicate ERV elements with ATF3 binding. There are 357 ERV elements potentially bound by ATF3. c, Analysis for enrichment of ATF3 on the promoters of IFIH1, RIGI, IFNB1, OAS1, and CCL2 in senescent WI38 cells by ChIP-seq. β-actin promoter as negative control. d, ChIP-qPCR analysis for ATF3 targets on the promoters of IFIH1, RIGI, IFNB1, OAS1, and CCL2 in senescent WI38 cells. LTR39 and β-actin promoter were used as positive and negative controls, respectively. Data represent mean ± SEM of three biological replicates. P values were calculated by two-way ANOVA with Sidak’s multiple comparisons test. e, Scatterplot representing differences of genes expression in WI38 cells expressing ATF3 versus control by RNA-seq analysis. Red dots indicate significantly upregulated genes, while blue dots indicate significantly downregulated genes. P values were calculated by Wald test with Benjamini-Hochberg adjustment in DESeq2. f, Enriched biological processes (BP) for WI38 cells expressing ATF3 versus control. GO was analyzed for downregulated genes in WI38 cells expressing ATF3 compared to control. P values were calculated by the accumulative hypergeometric test.