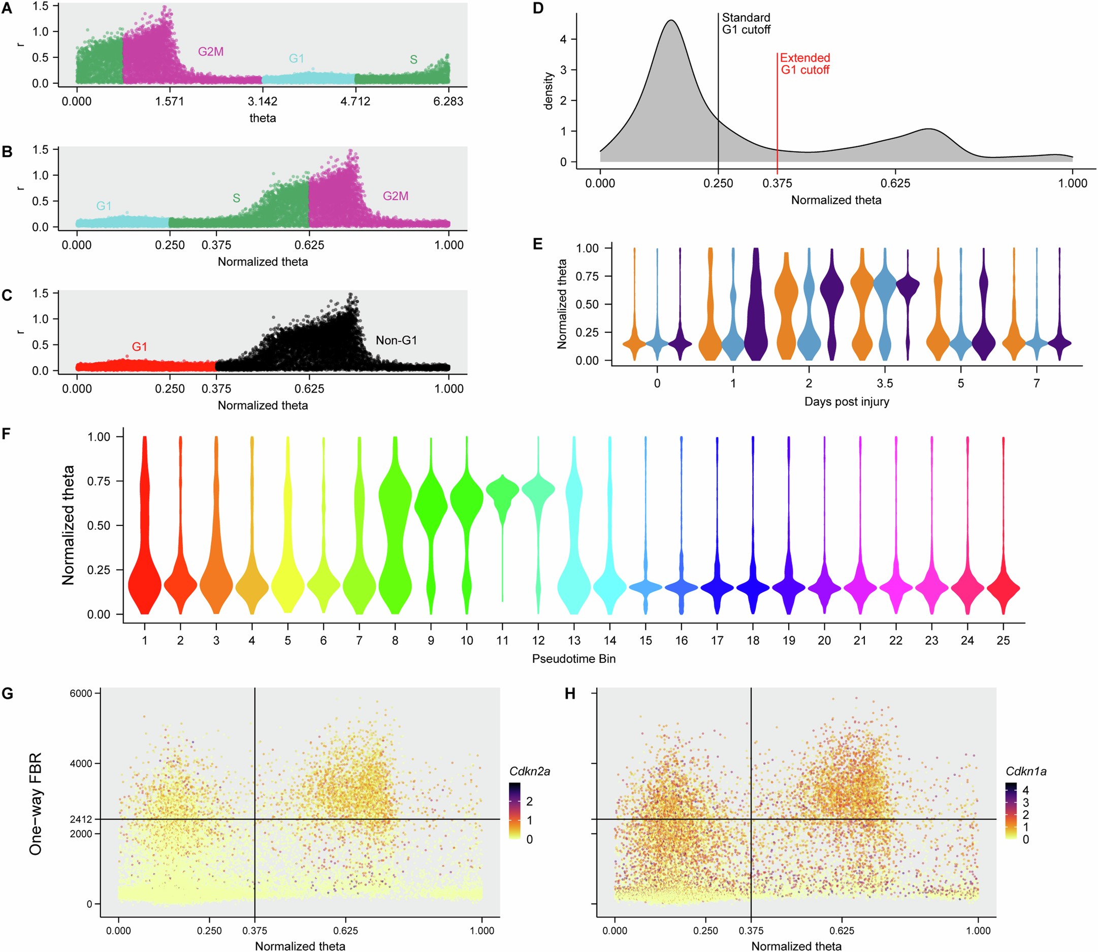
Extended Data Fig. 10: Cell cycle workflow.

(A-C) The polar coordinates in Fig. 5d were converted to cartesian coordinates (A) and rescaled to fit in a range from 0 to 1 (this plot is the same as in Fig. 5e) (B). The cells are colored by the predicted cell cycle phase based on the two scores (A-B) and G1 status (C). (D) Distribution of MuSCs and progenitors across the normalized theta values. The black line represents the standard Seurat G1 cutoff (normalized theta = 0.25), and the red line represents our extended G1 cutoff (normalized theta = 0.375). (E) Violin plot of the distribution of the normalized theta values in MuSCs and progenitors split by age and day post injury (dpi). (F) Violin plot of the distribution of the normalized theta values in MuSCs and progenitors split by pseudotime bin. (G-H) Scatter plot of the normalized theta values and the One-way FBR senescence score in MuSCs and progenitors. The cells are colored by log-normalized Cdkn2a expression (G) and by Cdkn1a expression (H). The vertical line is the extended G1 cutoff, and the horizontal line is where 50% of the cells above this line co-express Cdkn2a and Cdkn1a.