Extended Data Fig. 6: Imbalanced ratios of reactive astrocyte substates in the progression of AD and aging, related to Fig. 4.
From: Modulating mTOR-dependent astrocyte substate transitions to alleviate neurodegeneration

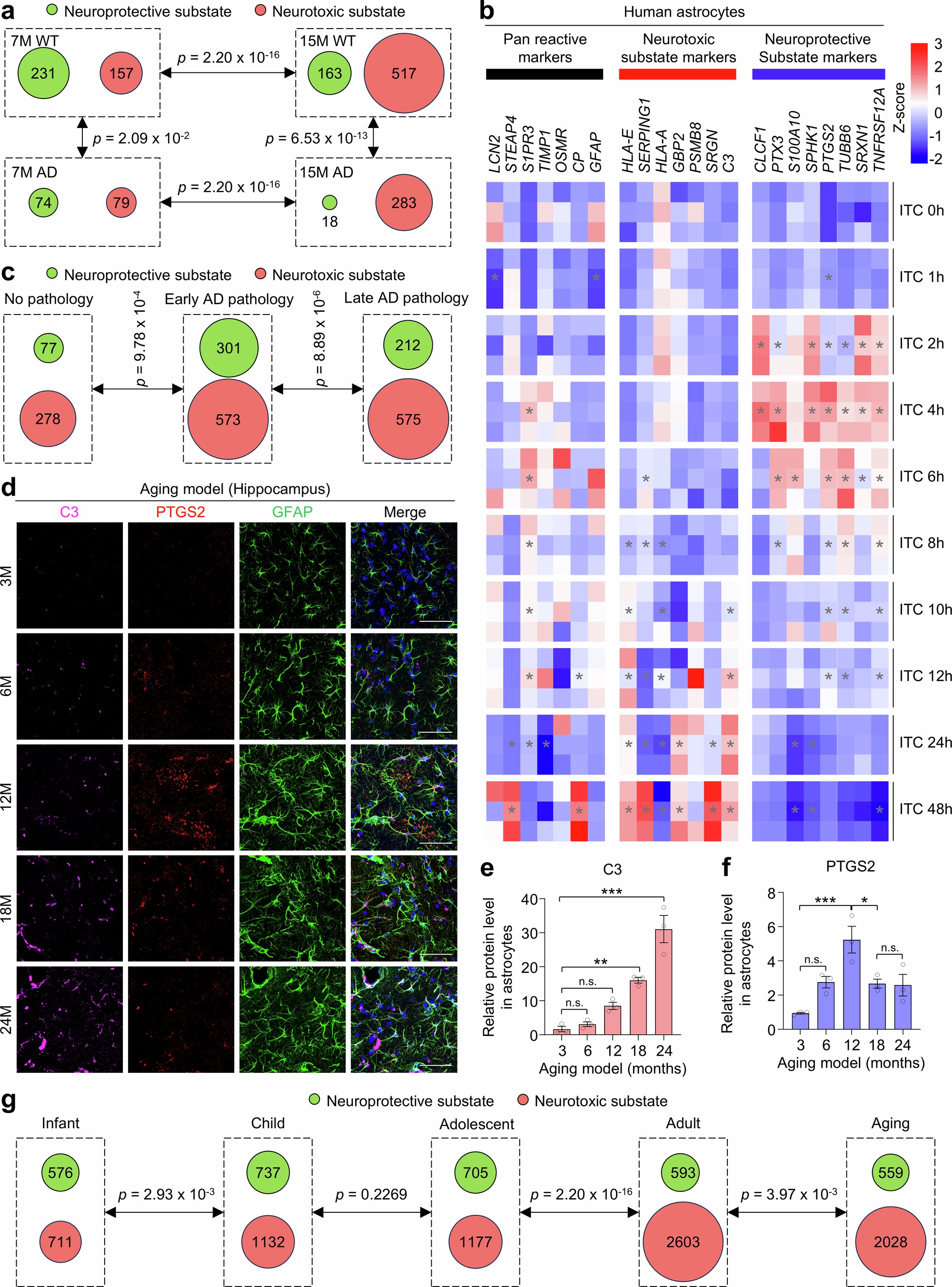
a, Venn Diagrams showing the dynamic fluctuation balance between neurotoxic and neuroprotective substate astrocytes in 5XFAD model. The numbers in the circles indicated the cell counts of astrocytes in the neurotoxic and neuroprotective substates. For each panel, the areas of circles were proportional to the cell numbers. b, QPCR results showing the expression levels of typical markers for astrocyte substates in human astrocytes stimulated with ITC, n = 3 replicates per group. For each gene, the expression level was compared to that in the ITC 0 h group, *P < 0.05 (an asterisk denotes significance for the average of all three replicates), one-way ANOVA test was used. c, Venn Diagrams showing the dynamic fluctuation balance between neurotoxic and neuroprotective substate astrocytes in human AD. The numbers in the circles indicated the cell counts of astrocytes in the neurotoxic and neuroprotective substates. For each panel, the areas of circles were proportional to the cell numbers. d, Immunofluorescence staining showing the expression levels of neurotoxic marker C3 and neuroprotective marker PTGS2 proteins in astrocytes in the hippocampus of 3-, 6-, 12-, 18-, and 24-month-old wild-type mice (representing normal aging). Scale bar, 20 μm. e,f, Quantification of the expression levels of C3 and PTGS2 in astrocytes in d, n = 3 mice per group. The fold changes of fluorescent intensity were calculated relative to the 3-month-old group. g, Venn Diagrams showing the dynamic fluctuation balance between neurotoxic and neuroprotective substate astrocytes in normal aging condition. The numbers in the circles indicated the cell counts of astrocytes in the neurotoxic and neuroprotective substates. For each panel, the areas of circles were proportional to the cell numbers. In a, c, and g, the P values were calculated by Fisher’s exact test and showed between two groups. In e and f, data were presented as mean ± SEM. *P < 0.05, **P < 0.01, ***P < 0.001. One-way ANOVA and Tukey’s multiple comparisons test were used; the exact P values are provided in the Source data.