Extended Data Fig. 1: Gut microbiota-host co-metabolite PAGln is age-associated.
From: Gut microbial-derived phenylacetylglutamine accelerates host cellular senescence

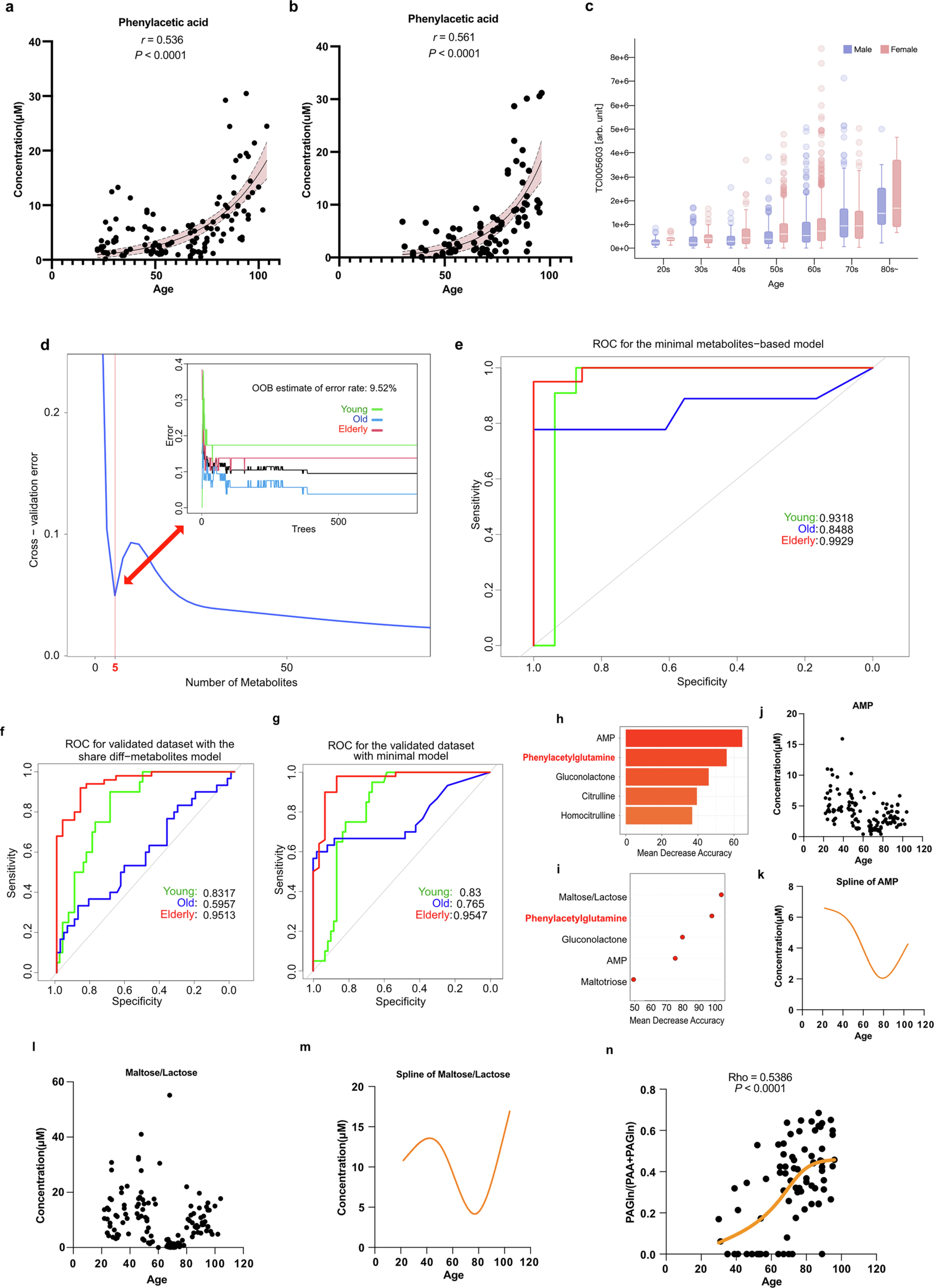
(a-b) Correlation between the plasma phenylacetic acid concentration and chronological age in the healthy discovery (a) and validation (b) populations. Pearson’s correlation coefficient (r) values were displayed. The semi-log regression fit curves (black lines) and 95% confidence intervals (pink areas) are shown. (c) Plasma phenylacetylglutamine (ToMMo compound ID: TCI005603) levels in each chronological age groups (20 s to 80 s~) from the Japanese Multi Omics Reference Panel (n = 2957 individuals). The boxes in blue and red represent males and females, respectively. Data were shown as median with min and max. The median lines within the box: median values; boxes: lower and upper quartiles; top whiskers: the max (Q3 + 1.5*IQR); bottom whiskers: the min (Q1-1.5*IQR). Isolated points: outliers. Statistical analysis was performed using the Kruskal-Wallis test. (d) Random forest model based on shared differential metabolites of the discovery dataset, estimated by the cross-validation. The out-of-bag (OOB) (upper right) error rate using 5 metabolites is shown. (e) ROC curves for the random forest model based on minimal metabolites of the discovery dataset. The area under the curve (AUC) values are provided. (f, g) ROC curves for the random forest model based on shared differential (f) and minimal (g) metabolites of the validation dataset. The area under the curve (AUC) values are provided. (h, i) Bar (h) and scatter (i) plots display the top 5 metabolites in random forest model for the discovery dataset based on the shared differential and minimal metabolites, respectively. (j-k) Scatter (j and l) and spline (k and m) plot of the correlation between adenosine monophosphate (AMP) (j and k) and maltose/lactose ratio (l and m) concentration and chronological age in the healthy discovery population. (n) Correlation between the plasma PAGln levels normalized to PAA and chronological age in the healthy validation cohorts. Spearman’s correlation coefficient (Rho) values were displayed. The fit spline (black lines) is shown. a, d-e, h-m n = 132 individuals for the healthy discovery population; b, f-g, n n = 80 individuals for the healthy validation cohort; a-b, n Correlation coefficients and P-values were calculated using two-tailed Pearson correlation (a and b), Spearman rank correlation (n) analysis.