Abstract
Gut microbiota plays a crucial role in the host health in the aging process. However, the mechanisms for how gut microbiota triggers cellular senescence and the consequent impact on human aging remain enigmatic. Here we show that phenylacetylglutamine (PAGln), a metabolite linked to gut microbiota, drives host cellular senescence. Our findings indicate that the gut microbiota alters with age, which leads to increased production of phenylacetic acid (PAA) and its downstream metabolite PAGln in older individuals. The PAGln-induced senescent phenotype was verified in both cellular models and mouse models. Further experiments revealed that PAGln induces mitochondrial dysfunction and DNA damage via adrenoreceptor (ADR)–AMP-activated protein kinase (AMPK) signaling. Blockade of ADRs as well as senolytics therapy impede PAGln-induced cellular senescence in vivo, implying potential anti-aging therapies. This combined evidence reveals that PAGln, a naturally occurring metabolite of human gut microbiota, mechanistically accelerates host cellular senescence.
This is a preview of subscription content, access via your institution
Access options
Access Nature and 54 other Nature Portfolio journals
Get Nature+, our best-value online-access subscription
$32.99 / 30 days
cancel any time
Subscribe to this journal
Receive 12 digital issues and online access to articles
$119.00 per year
only $9.92 per issue
Buy this article
- Purchase on SpringerLink
- Instant access to the full article PDF.
USD 39.95
Prices may be subject to local taxes which are calculated during checkout







Similar content being viewed by others
Data availability
All data supporting the findings of this study are available within the paper and its Supplementary Information files. All RNA-seq data can be viewed in the National Genomics Data Center (NGDC) Human-GSA (https://ngdc.cncb.ac.cn/gsa-human/browse/) by accession number HRA008330. Metagenome data for microbiome have been deposited in the NGDC-GSA (https://ngdc.cncb.ac.cn/gsa/) and can be accessed by CRA006219. The scRNA-seq data were deposited in the NGDC-OMIX (https://ngdc.cncb.ac.cn/omix/releaseList) and can be accessed by OMIX007169. The public RNA-seq dataset of HUVECs used in this study can be accessed in the European Nucleotide Archive (https://www.ebi.ac.uk/ena/browser/search) via accession number PRJEB34248. Japanese Multi Omics Reference Panel (https://jmorp.megabank.tohoku.ac.jp/), Ensembl (https://www.ensembl.org/index.html), KEGG (https://www.genome.jp/kegg/), GO (https://www.geneontology.org/), UniProt (https://www.uniprot.org/) and CellMarker database (http://xteam.xbio.top/CellMarker/) were used in the study. Any other data reported in this paper are available from the lead contact upon reasonable request.
References
McClearn, G. E. et al. Substantial genetic influence on cognitive abilities in twins 80 or more years old. Science 276, 1560–1563 (1997).
Hogg, R. E. et al. Gene–environment interactions and aging visual function: a classical twin study. Ophthalmology 116, 263–269 (2009).
DeJong, E. N., Surette, M. G. & Bowdish, D. M. E. The gut microbiota and unhealthy aging: disentangling cause from consequence. Cell Host Microbe 28, 180–189 (2020).
O’Toole, P. W. & Jeffery, I. B. Gut microbiota and aging. Science 350, 1214–1215 (2015).
Zhang, X. et al. Sex- and age-related trajectories of the adult human gut microbiota shared across populations of different ethnicities. Nat. Aging 1, 87–100 (2021).
Wilmanski, T. et al. Gut microbiome pattern reflects healthy ageing and predicts survival in humans. Nat. Metab. 3, 274–286 (2021).
Parker, A. et al. Fecal microbiota transfer between young and aged mice reverses hallmarks of the aging gut, eye, and brain. Microbiome 10, 68 (2022).
D’Amato, A. et al. Faecal microbiota transplant from aged donor mice affects spatial learning and memory via modulating hippocampal synaptic plasticity- and neurotransmission-related proteins in young recipients. Microbiome 8, 140 (2020).
Guzzardi, M. A. et al. Gut-derived metabolites mediating cognitive development in 5-year-old children: early-life transplant in mice has lasting effects throughout adulthood. Brain Behav. Immun. 114, 94–110 (2023).
Barcena, C. et al. Healthspan and lifespan extension by fecal microbiota transplantation into progeroid mice. Nat. Med. 25, 1234–1242 (2019).
Brunt, V. E. et al. Trimethylamine-N-oxide promotes age-related vascular oxidative stress and endothelial dysfunction in mice and healthy humans. Hypertension 76, 101–112 (2020).
Nemet, I. et al. A cardiovascular disease-linked gut microbial metabolite acts via adrenergic receptors. Cell 180, 862–877 (2020).
Lopez-Otin, C., Blasco, M. A., Partridge, L., Serrano, M. & Kroemer, G. The hallmarks of aging. Cell 153, 1194–1217 (2013).
Agami, R. & Bernards, R. Distinct initiation and maintenance mechanisms cooperate to induce G1 cell cycle arrest in response to DNA damage. Cell 102, 55–66 (2000).
Stein, G. H., Drullinger, L. F., Soulard, A. & Dulic, V. Differential roles for cyclin-dependent kinase inhibitors p21 and p16 in the mechanisms of senescence and differentiation in human fibroblasts. Mol. Cell. Biol. 19, 2109–2117 (1999).
Campisi, J. & d’Adda di Fagagna, F. Cellular senescence: when bad things happen to good cells. Nat. Rev. Mol. Cell Biol. 8, 729–740 (2007).
Beausejour, C. M. et al. Reversal of human cellular senescence: roles of the p53 and p16 pathways. EMBO J. 22, 4212–4222 (2003).
Takahashi, A. et al. Mitogenic signalling and the p16INK4a–Rb pathway cooperate to enforce irreversible cellular senescence. Nat. Cell Biol. 8, 1291–1297 (2006).
Kiyono, T. et al. Both Rb/p16INK4a inactivation and telomerase activity are required to immortalize human epithelial cells. Nature 396, 84–88 (1998).
Jacobs, J. J. & de Lange, T. Significant role for p16INK4a in p53-independent telomere-directed senescence. Curr. Biol. 14, 2302–2308 (2004).
Tian, H. et al. Precise metabolomics reveals a diversity of aging-associated metabolic features. Small Methods 6, e2200130 (2022).
Tadaka, S. et al. jMorp updates in 2020: large enhancement of multi-omics data resources on the general Japanese population. Nucleic Acids Res. 49, D536–D544 (2021).
Lehallier, B. et al. Undulating changes in human plasma proteome profiles across the lifespan. Nat. Med. 25, 1843–1850 (2019).
Zhu, Y. et al. Two distinct gut microbial pathways contribute to meta-organismal production of phenylacetylglutamine with links to cardiovascular disease. Cell Host Microbe 31, 18–32 (2023).
Sato, Y. et al. Novel bile acid biosynthetic pathways are enriched in the microbiome of centenarians. Nature 599, 458–464 (2021).
Wang, M. et al. Strain dropouts reveal interactions that govern the metabolic output of the gut microbiome. Cell 186, 2839–2852 (2023).
Johmura, Y. et al. Senolysis by glutaminolysis inhibition ameliorates various age-associated disorders. Science 371, 265–270 (2021).
Sturmlechner, I., Durik, M., Sieben, C. J., Baker, D. J. & van Deursen, J. M. Cellular senescence in renal ageing and disease. Nat. Rev. Nephrol. 13, 77–89 (2017).
Quiles, J. M. & Gustafsson, A. B. The role of mitochondrial fission in cardiovascular health and disease. Nat. Rev. Cardiol. 19, 723–736 (2022).
Liu, J. et al. Cannabinoid-1 receptor antagonism improves glycemic control and increases energy expenditure through sirtuin-1/mechanistic target of rapamycin complex 2 and 5′adenosine monophosphate-activated protein kinase signaling. Hepatology 69, 1535–1548 (2019).
Calcutt, N. A. et al. Selective antagonism of muscarinic receptors is neuroprotective in peripheral neuropathy. J. Clin. Invest. 127, 608–622 (2017).
Toyama, E. Q. et al. Metabolism. AMP-activated protein kinase mediates mitochondrial fission in response to energy stress. Science 351, 275–281 (2016).
Zhang, W., Sun, H. S., Wang, X., Dumont, A. S. & Liu, Q. Cellular senescence, DNA damage, and neuroinflammation in the aging brain. Trends Neurosci. 47, 461–474 (2024).
Thompson, P. J. et al. Targeted elimination of senescent beta cells prevents type 1 diabetes. Cell Metab. 29, 1045–1060 e1010 (2019).
Xia, Y. et al. Engineering hierarchical recognition-mediated senolytics for reliable regulation of cellular senescence and anti-atherosclerosis therapy. Angew. Chem. Int. Ed. Engl. 62, e202214169 (2023).
Suda, M. et al. Senolytic vaccination improves normal and pathological age-related phenotypes and increases lifespan in progeroid mice. Nat. Aging 1, 1117–1126 (2021).
Mitchell, E. et al. Clonal dynamics of haematopoiesis across the human lifespan. Nature 606, 343–350 (2022).
Baker, D. J. et al. Naturally occurring p16Ink4a-positive cells shorten healthy lifespan. Nature 530, 184–189 (2016).
Strosberg, A. D. Structure, function, and regulation of adrenergic receptors. Protein Sci. 2, 1198–1209 (1993).
Albarran-Juarez, J. et al. Modulation of α2-adrenoceptor functions by heterotrimeric Gαi protein isoforms. J. Pharmacol. Exp. Ther. 331, 35–44 (2009).
Akinaga, J., Garcia-Sainz, J. A. & Pupo, A. S. Updates in the function and regulation of α1-adrenoceptors. Br. J. Pharmacol. 176, 2343–2357 (2019).
Neves, S. R., Ram, P. T. & Iyengar, R. G protein pathways. Science 296, 1636–1639 (2002).
Xie, G. et al. A metabolite array technology for precision medicine. Anal. Chem. 93, 5709–5717 (2021).
Robin, X. et al. pROC: an open-source package for R and S+ to analyze and compare ROC curves. BMC Bioinformatics 12, 77 (2011).
Beghini, F. et al. Integrating taxonomic, functional, and strain-level profiling of diverse microbial communities with bioBakery 3. eLife 10, e65088 (2021).
McMurdie, P. J. & Holmes, S. phyloseq: an R package for reproducible interactive analysis and graphics of microbiome census data. PLoS ONE 8, e61217 (2013).
Segata, N. et al. Metagenomic biomarker discovery and explanation. Genome Biol. 12, R60 (2011).
Tamames, J. & Puente-Sanchez, F. SqueezeMeta, a highly portable, fully automatic metagenomic analysis pipeline. Front. Microbiol. 9, 3349 (2018).
Soneson, C., Love, M. I. & Robinson, M. D. Differential analyses for RNA-seq: transcript-level estimates improve gene-level inferences. F1000Res. 4, 1521 (2015).
Love, M. I., Huber, W. & Anders, S. Moderated estimation of fold change and dispersion for RNA-seq data with DESeq2. Genome Biol. 15, 550 (2014).
Wu, T. et al. clusterProfiler 4.0: a universal enrichment tool for interpreting omics data. Innovation 2, 100141 (2021).
Hao, Y. et al. Dictionary learning for integrative, multimodal and scalable single-cell analysis. Nat. Biotechnol. 42, 293–304 (2024).
Bussian, T. J. et al. Clearance of senescent glial cells prevents tau-dependent pathology and cognitive decline. Nature 562, 578–582 (2018).
Kawamoto, S. et al. Bacterial induction of B cell senescence promotes age-related changes in the gut microbiota. Nat. Cell Biol. 25, 865–876 (2023).
Wang, F. et al. Assessment of 16S rRNA gene primers for studying bacterial community structure and function of aging flue-cured tobaccos. AMB Express 8, 182 (2018).
Mayneris-Perxachs, J. et al. Gut microbiota steroid sexual dimorphism and its impact on gonadal steroids: influences of obesity and menopausal status. Microbiome 8, 136 (2020).
Sola, P. et al. Targeting lymphoid-derived IL-17 signaling to delay skin aging. Nat. Aging 3, 688–704 (2023).
Hou, J. et al. Aged bone marrow macrophages drive systemic aging and age-related dysfunction via extracellular vesicle-mediated induction of paracrine senescence. Nat. Aging 4, 1562–1581 (2024).
Acknowledgements
This work was funded with the following grants: Program of Shanghai Academic Leader for Health (2022XD051 to C.Z.); the National Key Research and Development Project of China (2018YFC2000200 to N.S. and 2018YFC2000500 to C.Z.); the National Clinical Research Center (2023KF2004 to C.Z.); the Shanghai Municipal Science and Technology Major Project (ZD2021CY001 to N.S.); and the Innovation of Fudan University (2021 to C.Z.). The funders had no role in study design, data collection and analysis, decision to publish or preparation of the manuscript. We thank Z. Zou, H. Yu, H. Gu and the staff of the Youyi Road Community Health Service Centre in Shanghai for their assistance with sample collection and clinical information collection. We thank Q. Liu for his invaluable comments, X. Zhao of Vanke School Pudong and A. Devlin of Science Editing Experts for English editing and proofreading. We acknowledge that Figs. 1a, 3g and 7a,c, Extended Data Fig. 6a and Supplementary Fig. 1 in this paper were created with BioRender.
Author information
Authors and Affiliations
Contributions
C.Z., H.W. and Hao Yang conceptualized the study. C.Z., N.S., Hao Yang, T.W., C.Q., H.W., D.Y. and M.S. designed the study. Hao Yang, T.W., C.Q., H.W., D.Y., H.W., M.S., M.F., X.L., M.P., X.R., Z.X., X.C., A.Y., Y.W., Y.Z., Hui Yang, M.Z., T.L., P.Q., Y.Q., Y.L, Y.H., J.J., N.L. and C.Z. collected the samples and performed the experiments. Hao Yang, T.W., C.Q., H.W., D.Y., X.R., X.C., Y.H. and C.Z. contributed to data analysis. Hao Yang, T.W., C.Q., H.W., D.Y., N.S., Y.W. and C.Z. wrote the paper collaboratively. C.Z. and N.S. acquired funding and supervised the study. All authors critically revised the draft and approved the final paper.
Corresponding authors
Ethics declarations
Competing interests
The authors declare no competing interests.
Peer review
Peer review information
Nature Aging thanks Tohru Minamino and the other, anonymous, reviewer(s) for their contribution to the peer review of this work
Additional information
Publisher’s note Springer Nature remains neutral with regard to jurisdictional claims in published maps and institutional affiliations.
Extended data
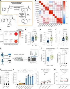
Extended Data Fig. 1 Gut microbiota-host co-metabolite PAGln is age-associated.
(a-b) Correlation between the plasma phenylacetic acid concentration and chronological age in the healthy discovery (a) and validation (b) populations. Pearson’s correlation coefficient (r) values were displayed. The semi-log regression fit curves (black lines) and 95% confidence intervals (pink areas) are shown. (c) Plasma phenylacetylglutamine (ToMMo compound ID: TCI005603) levels in each chronological age groups (20 s to 80 s~) from the Japanese Multi Omics Reference Panel (n = 2957 individuals). The boxes in blue and red represent males and females, respectively. Data were shown as median with min and max. The median lines within the box: median values; boxes: lower and upper quartiles; top whiskers: the max (Q3 + 1.5*IQR); bottom whiskers: the min (Q1-1.5*IQR). Isolated points: outliers. Statistical analysis was performed using the Kruskal-Wallis test. (d) Random forest model based on shared differential metabolites of the discovery dataset, estimated by the cross-validation. The out-of-bag (OOB) (upper right) error rate using 5 metabolites is shown. (e) ROC curves for the random forest model based on minimal metabolites of the discovery dataset. The area under the curve (AUC) values are provided. (f, g) ROC curves for the random forest model based on shared differential (f) and minimal (g) metabolites of the validation dataset. The area under the curve (AUC) values are provided. (h, i) Bar (h) and scatter (i) plots display the top 5 metabolites in random forest model for the discovery dataset based on the shared differential and minimal metabolites, respectively. (j-k) Scatter (j and l) and spline (k and m) plot of the correlation between adenosine monophosphate (AMP) (j and k) and maltose/lactose ratio (l and m) concentration and chronological age in the healthy discovery population. (n) Correlation between the plasma PAGln levels normalized to PAA and chronological age in the healthy validation cohorts. Spearman’s correlation coefficient (Rho) values were displayed. The fit spline (black lines) is shown. a, d-e, h-m n = 132 individuals for the healthy discovery population; b, f-g, n n = 80 individuals for the healthy validation cohort; a-b, n Correlation coefficients and P-values were calculated using two-tailed Pearson correlation (a and b), Spearman rank correlation (n) analysis.
Extended Data Fig. 2 Gut microbial features in older link to plasma PAA and PAGln.
(a) Principal components analysis (PCA) plot of individual gut microbiota. (b) Differences of gut microbiota composition (measured by Bray-Curtis index) among age groups. (c) Differences of alpha diversity (measured by Shannon index) of gut microbiota among age groups. (d, e) Bar plot of the standardized relative abundance of PWY-5100 (pyruvate fermentation to acetate and lactate II) (d) and PWY-6628 (super pathway of L-phenylalanine biosynthesis) (e). Vertical dotted lines represent the age cutoffs (60 and 80 years). (f) Network diagram depicting interactions between PAGln, PAA, young-groups-enriched bacterial species, and pathways. Red lines connect elements with a positive correlation (adjusted P < 0.05), while blue lines connect elements with a negative correlation (adjusted P < 0.05). Line width corresponds to correlation coefficient. Elements in rectangles represent bacterial pathways, ovals represent bacterial species, and red diamonds represent metabolite. Hub nodes in the network are framed with black rectangles. (g) Network diagram depicting interactions among PAGln, PAA, old-group-enriched bacterial species, and pathways. Red lines connect elements with a positive correlation (adjusted P < 0.05), while blue lines connect elements with a negative correlation (adjusted P < 0.05). Line width corresponds to correlation coefficient. Elements in rectangles represent bacterial pathways, ovals represent bacterial species, and red diamonds represent metabolite. Hub nodes in the network are framed with black rectangles. a-g Young: n = 64 individuals; Old: n = 32 individuals; Older: n = 36 individuals for health discovery cohort; P values of the correlation coefficients were calculated using two-sided Spearman rank test with Benjamini-Hochberg (BH) adjustment (f, g) and Wilcoxon rank test (b, c).
Extended Data Fig. 3 Microbiota in the aged have stronger PAA-producting ability.
(a) Age difference of individuals in Q1 (n = 33 individuals) and Q4 (n = 33 individuals) based on plasma PAGln concentration. Data are shown as median with min-max. The median lines within the box represent the median values, while the boxes represent lower and upper quartiles. The top end points of the whiskers represent the maximum value and the bottom end points of the whiskers represent the minimum value. (b-d) Age difference of individuals in Q1 and Q4 whose fecal samples underwent qPCR relative quantification of porA (b, Q1 n = 23 individuals; Q4 n = 29 individuals), BT04029 (c, Q1 n = 25 individuals; Q4 n = 19 individuals), and BT04030 (d, Q1 n = 25 individuals; Q4 n = 19 individuals). Each dot represents an individual. The median lines represent the mean values. (e) Age difference of younger and older individuals whose fecal samples were tested for PAA-producing ability (n = 14 individuals each group). Each dot represents an individual. Orange line represents mean value. (f-h) Relative abundance of Methanobrevibacter smithii (f), Lactonifactor longoviformis (g), and Clostridium methylpentosum (h) in fecal samples from Young, Old, and Older (Young: n = 64 individuals; Old: n = 32 individuals; Older: n = 36 individuals for health discovery cohort) populations. Each dot represents an individual. (i) Phylogenetic chart of 56 bacterial strains successfully isolated from older individuals’ fecal samples. Gordonibacter pamelaeae and Clostridium scindens, two of the bacteria predicted to produce PAA from L-Phe and enriched in fecal samples from older individuals, are marked in red. Statistical analysis was performed using Kruskal-Wallis test with Dunn’s multiple comparisons test (f-h) and two-tailed Student’s t-test (a-e).
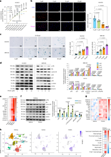
Extended Data Fig. 4 PAGln triggers cellular senescence both in vivo and in vitro.
(a) Growth curve analysis in IMR-90 under administration of different doses of PAGln, including withdrawal of PAGln. (b) EdU staining analysis and quantification of EdU+ cells in IMR-90. Scale bar, 50 μm. (c-e) Ki-67 staining analysis and quantificantion of Ki-67+ cells in HUVEC (c, left panel and d) and IMR-90 (c, right panel and e). Scale bar, 50 μm. (f) Relative gene expression analysis of SASP genes in IMR-90 receiving different doses of PAGln. Data were obtained by qRT-PCR. Colors ranging from blue to red represent decreased to increased gene expression relative to cells from control group (0 μM PAGln). (g) Representative images and quantification of immunoblotting for cell senescence markers and DNA damage markers in lungs from mice receiving PAGln administration or vehicle (saline) administration, with β-actin as endogenous control. (h-k) Representative images and quantification of p16 immunofluorescence in kidneys (h and j) and lungs (i and k) from p16-/-, saline- and PAGln- treated mice. White box indicates ROI. Scale bars, 20 μm. b-e, h-k n = 6 biological replicates; a, f n = 3 biological replicates; g 8-week-old, male, n = 6 mice per group; a, b, d, e, g, j, k Data were shown as mean ± s.d. Statistical analysis was performed using one-way ANOVA with Bonferroni’s test (a, b right, d, and e) and two-sided t test (g right, j and k).
Extended Data Fig. 5 PAGln triggers major cell senescence in kidneys and lungs.
(a) Relative gene expression analysis of cell senescence genes and SASP genes in lungs from mice receiving PAGln or saline administration. Data were obtained by qRT-PCR. Colors ranging from blue to red represent decreased to increased genes expression relative to those of vehicle group. (b) Heatmap showing the SASP positive percentage of the two major cell types (data from scRNA-seq) of kidneys from saline- and PAGln- treated mice. (c) Representative immunofluorescence (confocal) images and quantification analysis of the p21 expression in CD31+ (top panel) and F4/80+ (bottom panel) cells from the kidneys of the saline- and PAGln- treated mice. Scare bars, 20 μm. (d) UMAP plots of cell types (left panel), cells expression Cdkn1a (middle two panel, shown as purple dots) in lungs from saline- and PAGln- treated mice. The heatmap of Cdkn1a positive percentage of each cell type (relative to saline group) in lungs were shown (right panel). (e) Heatmap showing the SASP positive percentage of the two major cell types (data from scRNA-seq) of lungs from saline- and PAGln- treated mice. (f) Representative immunofluorescence (confocal) images and quantification analysis of the p21 expression in CD31+ (top panel) and Vimentin+ (bottom panel) cells from the lungs of the saline- and PAGln- treated mice. Scare bars, 20 μm. a, c, f 8-week-old, male, n = 6 mice per group. c (right), f (right) Data were shown as mean ± s.d. Statistical analysis was performed using two-sided t test (c right, f right).
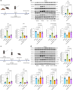
Extended Data Fig. 6 G. pamelaeae accelerates cellular senescence in vivo.
(a) Schematic figures of G. pamelaeae transplantation experiments in the ABX-challenged SPF mice (left panel) and germ-free (GF) mice (right panel). (b) Serum PAGly and fecal absolute abundance of G. pamelaeae in ABX-challenged mice during the G. pamelaeae transplantation (Day7 and Day14) were detected. (c) Serum PAGly and fecal absolute abundance of G. pamelaeae in GF mice during the G. pamelaeae transplantation (Day0 and Day14) were detected. (d, e) Representative images (left panel) and quantification (bottom right panel) of immunoblots for cellular senescence markers in the kidneys (p) and lungs (q) of SPF mice treated with vehicle or G. pamelaeae. The expression of Cdkn2a, Cdkn1a, Trp53, and SASP in the kidneys (p) and lungs (q) of these mice was analyzed by qPCR (top right panel). (f, g) Representative images (left panel) and quantification (middle panel) (8-week-old, male, n = 4 mice per group) of immunoblots for cellular senescence markers in the kidneys (f) and lungs (g) of GF mice treated with vehicle or G. pamelaeae. The expression of Cdkn2a, Cdkn1a, Trp53, and SASP in the kidneys (r) and lungs (s) of these mice was analyzed by qPCR (right panel). (h) Renal function was assessed by serum creatinine, blood urea nitrogen, and uric acid levels in mice treated with saline or PAGln. (i) Representative images and quantification analysis of Periodic Acid Schiff staining (PAS) of glomeruli (left and right upper panel) and Masson trichrome staining of lungs (middle and right lower panel) in mice from saline and PAGln groups. b, d, e, h, i 8-week-old, male, n = 6 mice per group; c, f, g 8-week-old, male, n = 4 mice per group. Data were shown as mean ± s.d. (b, c, d right lower panel, e right lower panel, f middle panel, g middle panel, h, and i right panels). Statistical analysis was performed using two-sided t test (the first and third panel of b, the left two panel of c, d right lower panel, e right lower panel, f middle panel, g middle panel, h, and i right panels), and two-sided Mann-Whitney test (the second and forth panel of b, and the third panel of c).
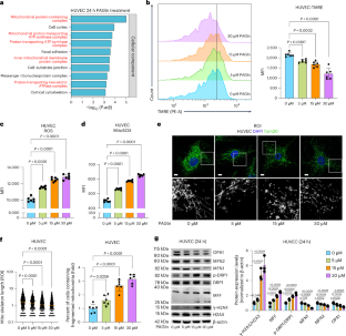
Extended Data Fig. 7 PAGln induces mitochondrial dysfunction and fragmentation.
(a) Gating strategy for cells (HUVEC and IMR-90) in flow cytometry to detect mitochondrial function (left panel). Representative TMRE fluorescence peak graph and quantification of mitochondrial membrane potential using TMRE in IMR-90 cells under different doses of PAGln administration were provided; MFI: mean fluorescence intensity. (b) Quantification analysis of cellular ROS using DCFH-DA in IMR-90 cells under different doses of PAGln administration, data were calculated by flow cytometry; MFI: mean fluorescence intensity. (c) Representative confocal images of Tom20-labeled mitochondria in IMR-90 cells under different doses of PAGln administration. Scale bar, 10 μm. This experiment was repeated independently for three times with similar results. (d) Quantitative analysis of the proportion of cells with fragmented mitochondria (left) and mitochondria length (right) based on TOM20 staining in IMR-90 cells under different doses of PAGln administration. (e) Representative images and quantification of immunoblotting for mito-fusion markers (OPA1, MFN1, MFN2), mito-fission markers (p-DRP1/DRP1, MFF), and DNA damage markers (γ-H2AX/H2AX) in IMR-90 cells under 24-hour administration of different doses of PAGln. a, b right, and d n = 6 biological replicates; e n = 3 biological replicates; d left 0 µM: n = 1490 mitochondria, 5 µM: n = 1384 mitochondria, 15 µM: n = 990 mitochondria, 30 µM: n = 770 mitochondria. a right panel, b, d left panel, and e right panel Data were shown as mean ± s.d. Statistical analysis was performed using one-way ANOVA with Bonferroni’s test (a right, b, d left, and e right), and Kruskal-Wallis rank test with Dunn’s multiple comparisons (d right).
Extended Data Fig. 8 PAGln induces mito-dysfunction via ADR-AMPK pathway.
(a) Representative images and quantification of immunoblotting for p-DRP1/DRP1 and p-AMPK/AMPK, with Vinculin as an endogenous control, in IMR-90 cells under 1-hour administration of different doses of PAGln. (b) Representative images and quantification of immunoblotting for p-DRP1/DRP1 and p-AMPK/AMPK, with Vinculin as an endogenous control, in IMR-90 cells under 1-hour administration of PAGln (15 μM) and/or Compound C (1 μM), an established AMPK inhibitor. (c) Representative images and quantification of immunoblotting for mito-fission markers (p-DRP1/DRP1, MFF), DNA damage markers (γ-H2AX/H2AX), and p-AMPK/AMPK in IMR-90 cells under 24-hour administration of PAGln (15 μM) and Compound C (1 μM), respectively or combined. (d) Representative images and quantification of immunoblotting of mito-fusion (MFN1, MFN2), mito-fission (p-DRP1/DRP1, MFF), redox balance (SOD1 and SOD2), and AMPK signaling (p-AMPK/AMPK) markers from the lungs of saline- and PAGln- treated mice. (e) Representative images and quantification of immunoblotting for p-DRP1/DRP1 and p-AMPK/AMPK, with Vinculin as an endogenous control, in IMR-90 cells under 1-hour administration of PAGln (15 μM) with or without phentolamine (1 μM) and propranolol (1 μM), respectively. (f) Representative images and quantification of immunoblotting for mito-fission marker (p-DRP1/DRP1) and DNA damage marker (γ-H2AX/H2AX) in IMR-90 cells under 24-hour administration of PAGln with or without phentolamine (1 μM) and propranolol (1 μM), respectively. (g) Representative images and quantification of immunoblotting for mito-fission markers (p-DRP1/DRP1, MFF), DNA damage marker (γ-H2AX/H2AX), and p-AMPK/AMPK in HUVECs under 24-hour administration of PAGln (15 μM) and carvedilol (1 μM), respectively or combined. (h) The expression of adrenoreceptors in HUVECs from public RNA-seq data. (i) Representative images and quantification of immunoblotting for p-DRP1/DRP1, p-AMPK/AMPK, γ-H2AX/H2AX, and three adrenoreceptors (ADRA2B, ADRB1, and ADRB2) in HUVECs receiving 0 or 15 μM PAGln after genetic intervention of adrenoreceptors via shRNA. shRNAs of two different sequences were designed and examined for each adrenoreceptor to avoid off-target effects. a-c, e-i n = 3 biological replicates; d 8-week-old, male, n = 6 mice per group. a-i Data were shown as mean ± s.d. Statistical analysis was performed using one-way ANOVA with Bonferroni’s test (a, b, c, e, f, g, i), and two-tailed Student’s t-test (d).
Extended Data Fig. 9 ADR blockade and senolytics attenuate cellular senescence.
(a) Representative images and quantification of cell senescence markers (p53, p21, p16, and p-Rb/Rb) in HUVECs under administration of PAGln (15 μM) and carvedilol (1 μM), respectively or combined. (b) Representative images and quantification of immunoblotting for cell senescence markers (p-Rb/Rb, p53, p21, p16, and Lamin B1) and DNA damage marker (γ-H2AX/H2AX) in the lungs of mice receiving PAGln and carvedilol, respectively or combined. (c, d) Relative gene expression analysis of cell senescence and SASP genes in the kidneys (c) and lungs (d) of mice receiving PAGln and carvedilol, respectively or combined. Data were obtained by qRT-PCR. Colors ranging from blue to red represent decreasing to increasing gene expression relative to kidney (c) or lung (d) samples from the control group (vehicle only). (e) Representative images and quantification of immunoblotting for cell senescence markers (p-Rb/Rb, p53, p21, p16, and Lamin B1) and DNA damage marker (γ-H2AX/H2AX) in the lungs of mice receiving PAGln and ABT-263, respectively or combined. (f, g) Relative gene expression analysis of cell senescence and SASP genes in the kidneys (f) and lungs (g) of mice receiving PAGln and carvedilol, respectively or combined. Data were obtained by qRT-PCR. Colors ranging from blue to red represent decreasing to increasing gene expression relative to kidney (f) or lung (g) samples from the control group (vehicle only). a n = 3 biological replicates; b, e 8-week-old, male, n = 6 mice per group. a, b, and e Data were shown as mean ± s.d. Statistical analysis was performed using one-way ANOVA with Bonferroni’s test (a, b, and e, except representative images)
Supplementary information
Source data
Source Data Fig. 1 (download ZIP )
Statistical source data for Fig. 1.
Source Data Fig. 3 (download ZIP )
Statistical source data for Fig. 3.
Source Data Fig. 4 (download ZIP )
Statistical source data, unprocessed western blots and unprocessed images for Fig. 4.
Source Data Fig. 5 (download ZIP )
Statistical source data, unprocessed western blots and unprocessed images for Fig. 5.
Source Data Fig. 6 (download ZIP )
Statistical source data and unprocessed western blots for Fig. 6.
Source Data Fig. 7 (download ZIP )
Statistical source data and unprocessed western blots for Fig. 7.
Source Data Extended Data Fig. 1 (download ZIP )
Statistical source data for Extended Data Fig. 1.
Source Data Extended Data Fig. 2 (download ZIP )
Statistical source data for Extended Data Fig. 2.
Source Data Extended Data Fig. 3 (download ZIP )
Statistical source data for Extended Data Fig. 3.
Source Data Extended Data Fig. 4 (download ZIP )
Statistical source data, unprocessed western blots and unprocessed images for Extended Data Fig. 4.
Source Data Extended Data Fig. 5 (download ZIP )
Statistical source data and unprocessed images for Extended Data Fig. 5.
Source Data Extended Data Fig. 6 (download ZIP )
Statistical source data, unprocessed western blots and unprocessed images for Extended Data Fig. 6.
Source Data Extended Data Fig. 7 (download ZIP )
Statistical source data, unprocessed western blots and unprocessed images for Extended Data Fig. 7.
Source Data Extended Data Fig. 8 (download ZIP )
Statistical source data and unprocessed western blots for Extended Data Fig. 8.
Source Data Extended Data Fig. 9 (download ZIP )
Statistical source data and unprocessed western blots for Extended Data Fig. 9.
Rights and permissions
Springer Nature or its licensor (e.g. a society or other partner) holds exclusive rights to this article under a publishing agreement with the author(s) or other rightsholder(s); author self-archiving of the accepted manuscript version of this article is solely governed by the terms of such publishing agreement and applicable law.
About this article
Cite this article
Yang, H., Wang, T., Qian, C. et al. Gut microbial-derived phenylacetylglutamine accelerates host cellular senescence. Nat Aging 5, 401–418 (2025). https://doi.org/10.1038/s43587-024-00795-w
Received:
Accepted:
Published:
Version of record:
Issue date:
DOI: https://doi.org/10.1038/s43587-024-00795-w
This article is cited by
-
Akkermansia muciniphila reduces neuroinflammation and Aβ deposition via tryptophan metabolism in the APP/PS1 mouse model of Alzheimer’s disease
Alzheimer's Research & Therapy (2026)
-
TidyMass2: advancing LC-MS untargeted metabolomics through metabolite origin inference and metabolic feature-based functional module analysis
Nature Communications (2026)
-
From dysbiosis to longevity: a narrative review into the gut microbiome’s impact on aging
Journal of Biomedical Science (2025)
-
Adipocyte FMO3-derived TMAO induces WAT dysfunction and metabolic disorders by promoting inflammasome activation in ageing
Nature Communications (2025)
-
Aging reshapes the adaptive immune system from healer to saboteur
Nature Aging (2025)


