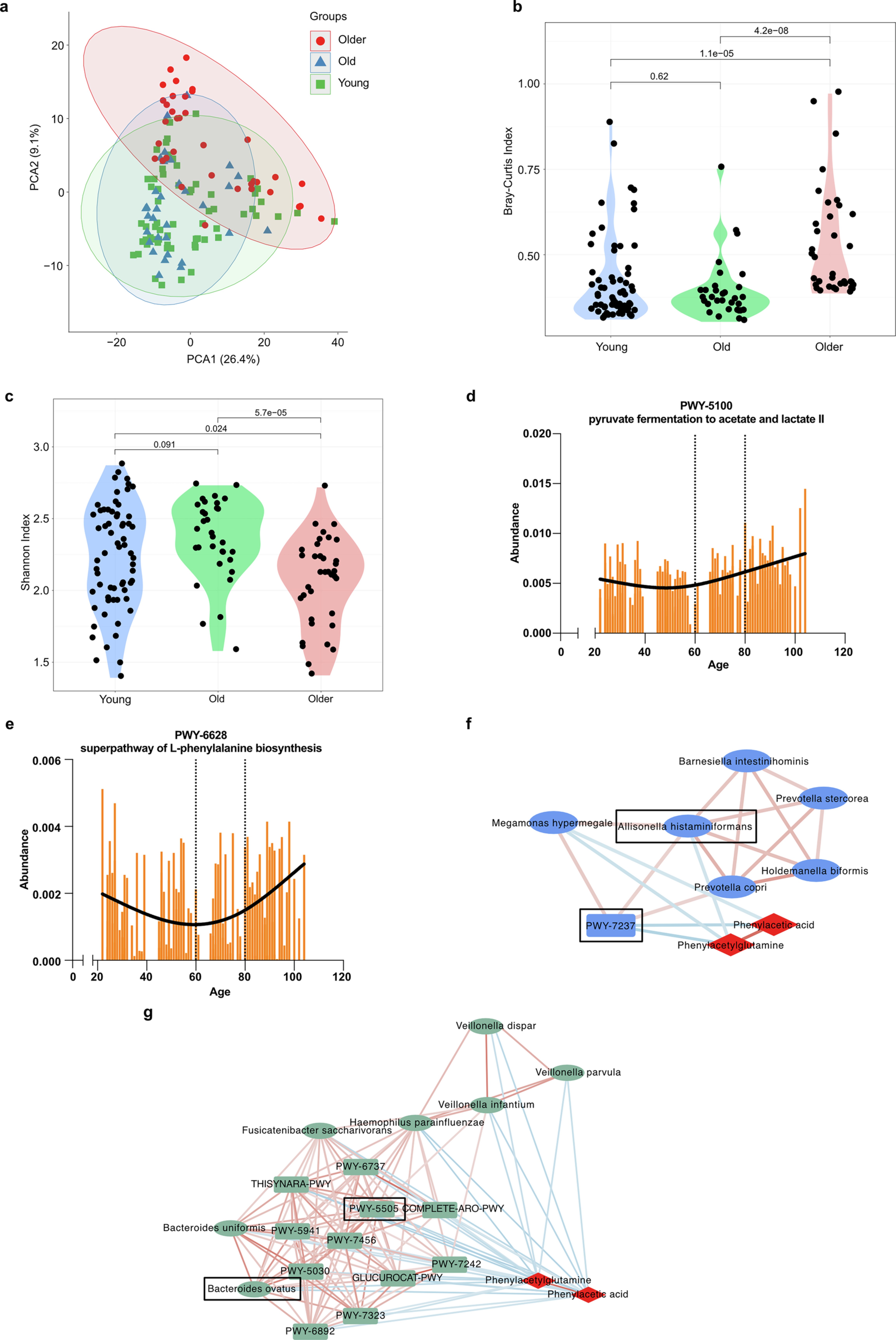
Extended Data Fig. 2: Gut microbial features in older link to plasma PAA and PAGln.
From: Gut microbial-derived phenylacetylglutamine accelerates host cellular senescence

(a) Principal components analysis (PCA) plot of individual gut microbiota. (b) Differences of gut microbiota composition (measured by Bray-Curtis index) among age groups. (c) Differences of alpha diversity (measured by Shannon index) of gut microbiota among age groups. (d, e) Bar plot of the standardized relative abundance of PWY-5100 (pyruvate fermentation to acetate and lactate II) (d) and PWY-6628 (super pathway of L-phenylalanine biosynthesis) (e). Vertical dotted lines represent the age cutoffs (60 and 80 years). (f) Network diagram depicting interactions between PAGln, PAA, young-groups-enriched bacterial species, and pathways. Red lines connect elements with a positive correlation (adjusted P < 0.05), while blue lines connect elements with a negative correlation (adjusted P < 0.05). Line width corresponds to correlation coefficient. Elements in rectangles represent bacterial pathways, ovals represent bacterial species, and red diamonds represent metabolite. Hub nodes in the network are framed with black rectangles. (g) Network diagram depicting interactions among PAGln, PAA, old-group-enriched bacterial species, and pathways. Red lines connect elements with a positive correlation (adjusted P < 0.05), while blue lines connect elements with a negative correlation (adjusted P < 0.05). Line width corresponds to correlation coefficient. Elements in rectangles represent bacterial pathways, ovals represent bacterial species, and red diamonds represent metabolite. Hub nodes in the network are framed with black rectangles. a-g Young: n = 64 individuals; Old: n = 32 individuals; Older: n = 36 individuals for health discovery cohort; P values of the correlation coefficients were calculated using two-sided Spearman rank test with Benjamini-Hochberg (BH) adjustment (f, g) and Wilcoxon rank test (b, c).