Extended Data Fig. 2: Inhibition of HuR shuttling to the cytoplasm in mouse models and successful overexpression of HuR in hair cells.
From: mRNA metabolism regulator human antigen R (HuR) regulates age-related hearing loss in aged mice

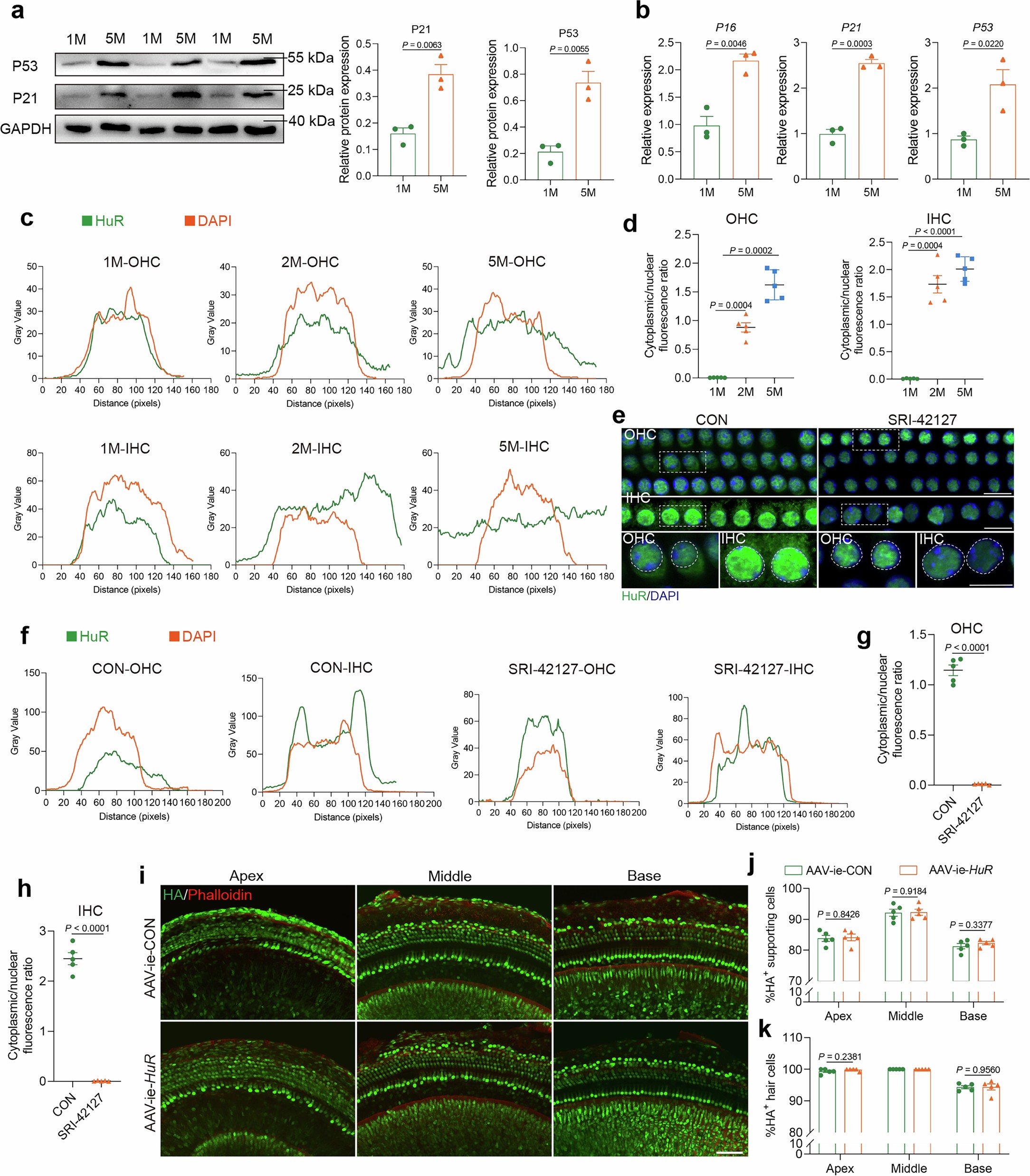
a, Western blot analysis and quantification of p53 and p21 expression (relative to GAPDH) in the cochlea of 1-month-old (1M) and 5-month-old (5M) SAMP8 mice (n = 3 mice). b, Real-time PCR analysis of p16, p21, and p53 mRNA expression (relative to β-actin) in the cochlea of 1-month-old (1M) and 5-month-old (5M) SAMP8 mice (n = 3 mice). c, The corresponding line intensity measurements show HuR protein and DAPI expression in the 1-month-old (1M), 2-month-old (2M), and 5-month-old (5M) SAMP8 mice. d, The fluorescence ratio of HuR signal between the cytoplasm and nucleus in 1-month-old (1M), 2-month-old (2M), and 5-month-old (5M) SAMP8 mice. The fluorescence intensity was quantified using ImageJ (NIH). n = 5 mice. e, HuR immunostaining in the cochlea of SAMP8 mice and SAMP8 mice injected at P50 with HuR translocation inhibitor SRI-42127. Scale bars, 10 μm. f, The corresponding line intensity measurements show HuR protein and DAPI expression in the control (CON) and SRI-42127-treated (SRI-42127) groups. g–h, The fluorescence ratio of HuR signal between the cytoplasm and nucleus in control and SRI-42127-treated groups. The fluorescence intensity was quantified using ImageJ (NIH). n = 5 mice. i, Comparison of transduction efficiency between AAV-ie-control and AAV-ie-HuR based on HA (green) and Phalloidin (red) immunostaining. Both AAV-ie-control and AAV-ie-HuR were found to efficiently transduce SCs and HCs throughout the cochlea. Scale bar, 50 μm. j,k, Histograms showing the percentage of HA-labeled SCs and HCs. n = 5 mice. The data are presented as the mean ± standard error of the mean. The P-values were determined by a two-tailed t-test in a, b, g, h, i and j, and a one-way ANOVA followed by Tukey’s multiple comparison test in d.