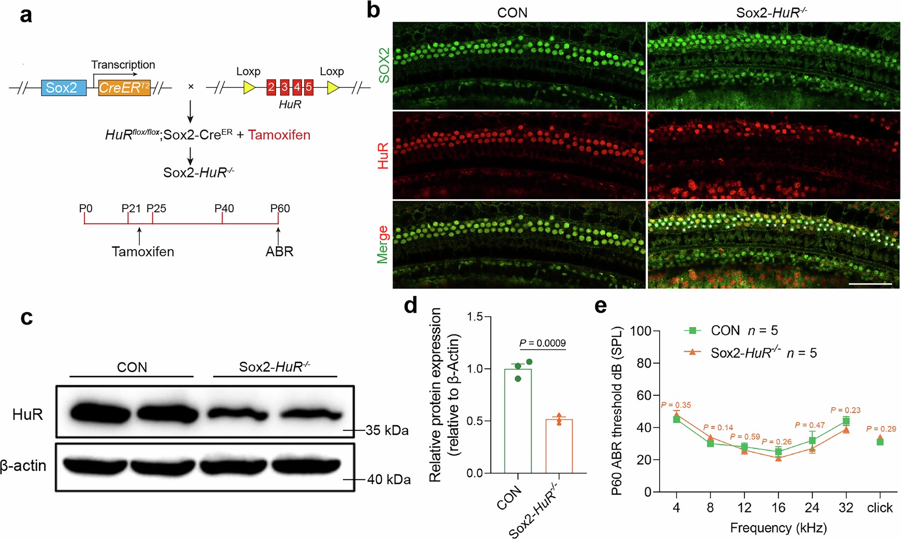
Extended Data Fig. 4: HuR knockout in supporting cochlear cells does not affect hearing.
From: mRNA metabolism regulator human antigen R (HuR) regulates age-related hearing loss in aged mice

a, Schematic diagram of the transgenic HuR conditional knockout mice (Sox2-HuR−/−). b, IF staining for HuR expression in the SCs in P40 Sox2-HuR−/− mice. The white asterisks indicate supporting cells not labeled by the HuR antibody. Scale bar, 50 μm. c,d, Western blot analysis and quantification of HuR expression in the cochlea of Sox2-HuR−/− and WT mice. n = 3 mice. e, ABR thresholds of the WT and Sox2-HuR−/− mice at P60. n = 5 mice. The data are presented as the mean ± standard error of the mean. The P-values were determined by a two-tailed t-test.