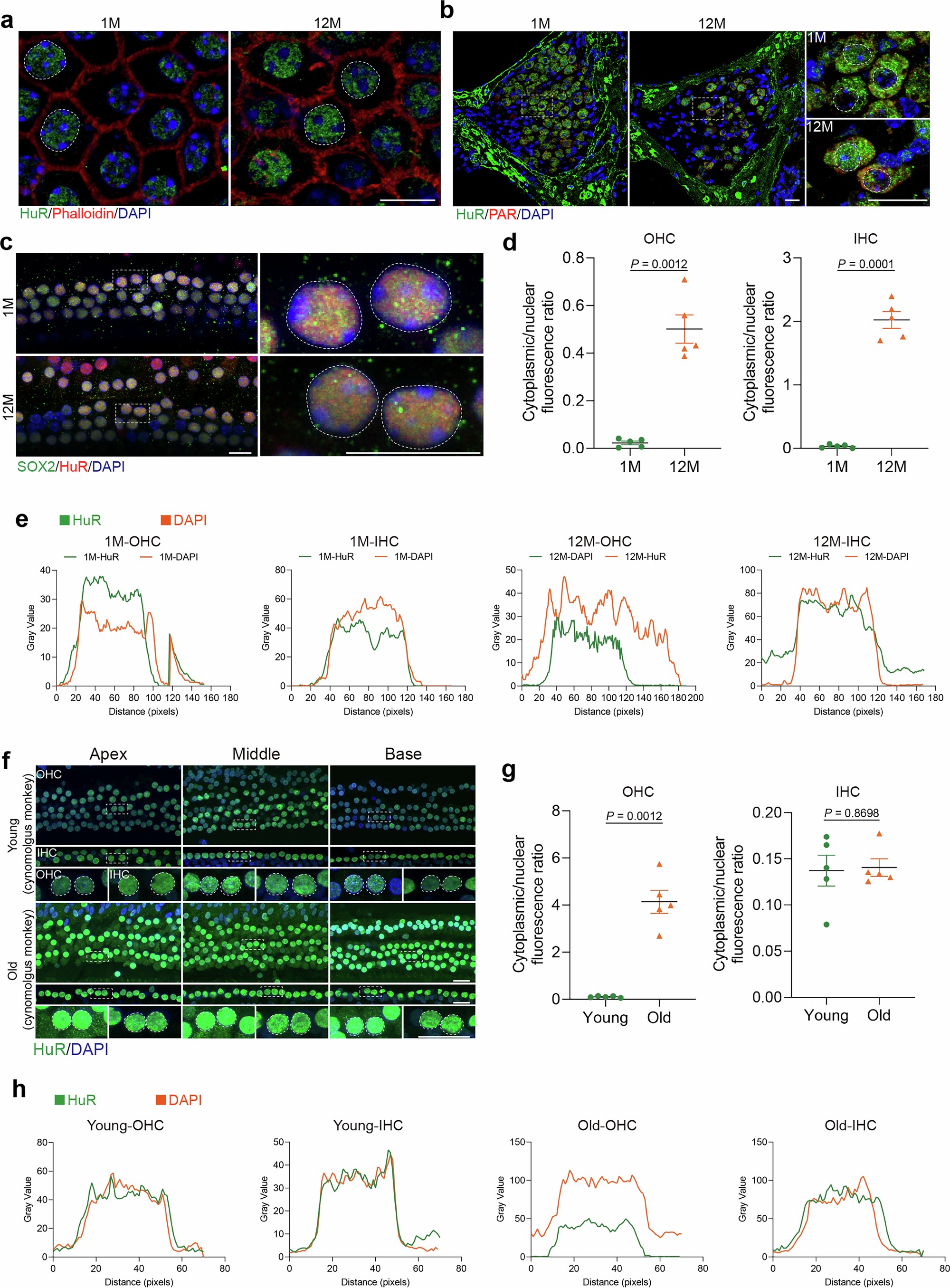
Extended Data Fig. 1: Quantitative analysis of HuR protein expression in the cochlear HCs of young and aged mice and Macaca fascicularis.
From: mRNA metabolism regulator human antigen R (HuR) regulates age-related hearing loss in aged mice

a, Representative fluorescence images of HuR in the SV of 1-month-old and 12-month-old mice. Scale bar, 10 μm. b, Representative fluorescence images of HuR in the SGN of 1-month-old and 12-month-old mice. Scale bars, 20 μm. c, Representative fluorescence images of HuR in the SCs of 1-month-old and 12-month-old mice. Scale bars, 10 μm. d, The fluorescence ratio of HuR signals in the cytoplasm and nucleus in Fig. 1k. The fluorescence intensity was quantified using Image J (NIH). n = 5 mice. e, Corresponding line intensity measurements for HuR protein and DAPI expression indicated that HuR is expressed only in the nucleus of HCs in young mice (1-month-old), while a portion of the HuR protein is shuttled to the cytoplasm of the HCs in aged mice (12-month-old). The fluorescence intensity was quantified using ImageJ (NIH). f, HuR immunostaining in the cochlea of young and old Macaca fascicularis. Scale bars, 20 μm. g, The fluorescence ratio of HuR signals in the cytoplasm and nucleus in (f). The fluorescence intensity was quantified using ImageJ (NIH). n = 5 Macaca fascicularis. h, Corresponding line intensity measurements for HuR protein and DAPI expression indicated that HuR is expressed only in the nucleus of OHCs in young Macaca fascicularis, while a portion of the HuR protein is shuttled to the cytoplasm of the OHCs in aged Macaca fascicularis. The fluorescence intensity was quantified using ImageJ (NIH). The data are presented as the mean ± standard error of the mean. The P-values were determined by a two-tailed t-test.