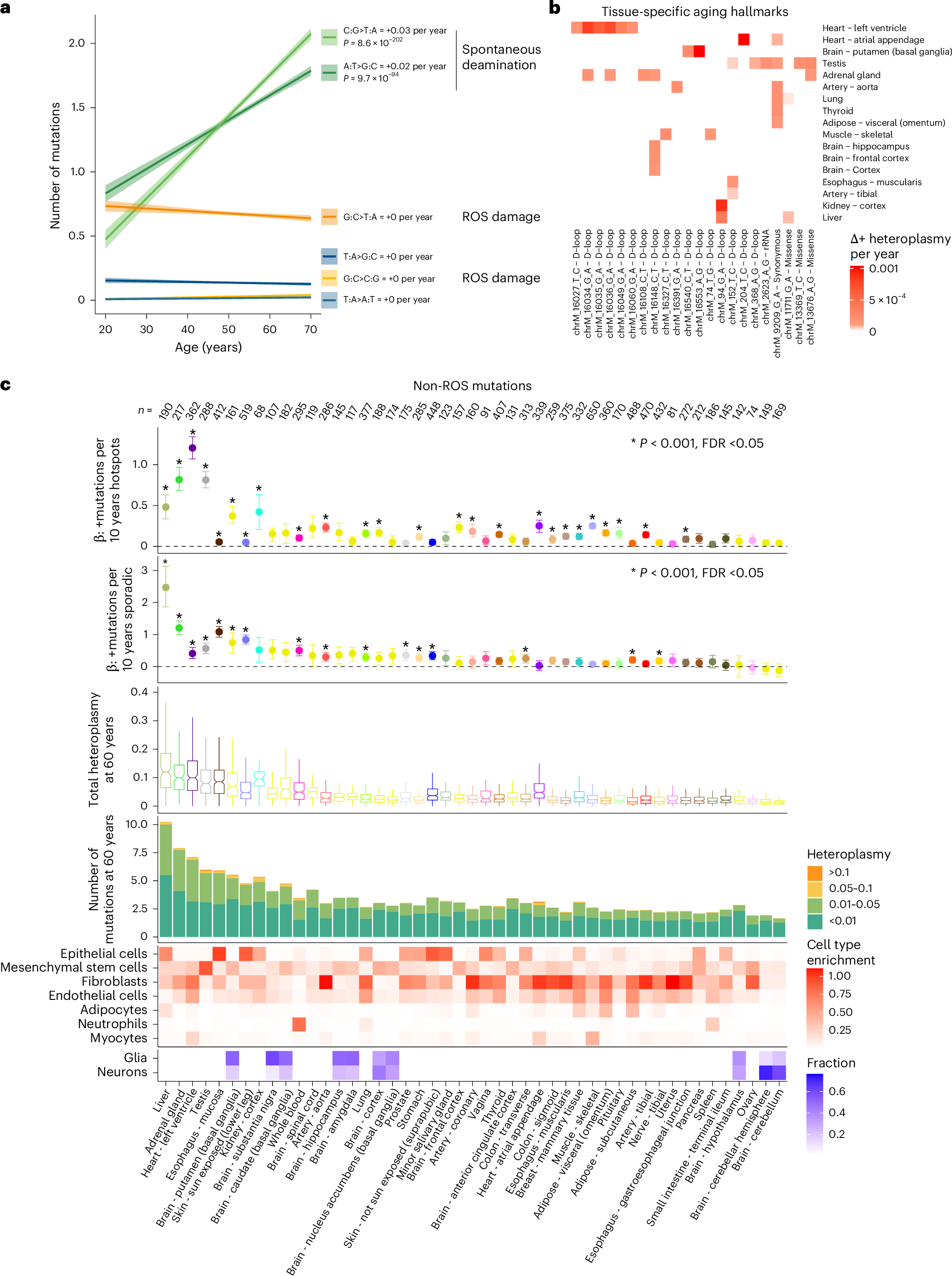
Fig. 3: Tissue-specific aging hallmarks driven by distinct mutational mechanisms.
From: Mitochondrial clonal mosaicism encodes a biphasic molecular clock of aging

a, Rate of mutational accumulation (β, mutations per year) by different substitution types, averaged over all 47 tissues. The lines represent linear regression fits of mutation count against age. The shaded areas represent the 95% CI for the slope (β). b, Tissue-specific aging hallmarks. The heatmap highlights the unique mutational signatures characteristic of aging in different tissues. Age-accelerated mutational hotspots are defined as sites with significant age-dependent increases in heteroplasmy (identified via linear regression; details in Supplementary Table 3). c, Non-ROS mutation accumulation across tissues. From top to bottom: the accumulation rate of hotspot and sporadic mutations (estimates from linear regression), total heteroplasmy at age 60, total number of mutations at age 60, and cell type enrichment of each tissue. The asterisks indicate a significant age-dependent mutation rate β assessed by linear regression (P < 0.001, FDR <0.05 after Bonferroni correction). The error bars represent 95% CI, which is based on the t-statistic of the corresponding slope β and mean μ estimates. Sample sizes (n, number of individuals) are marked on top of β estimates of each tissue. Detailed statistics for each estimate (slope β, 95% CI, exact P value) are provided in Supplementary Tables 2 and 3. For total heteroplasmy, box plots display the median (center line), interquartile range (IQR, box limits) and whiskers (extending to 1.5× IQR); the notches provide an approximate 95% CI around the median.