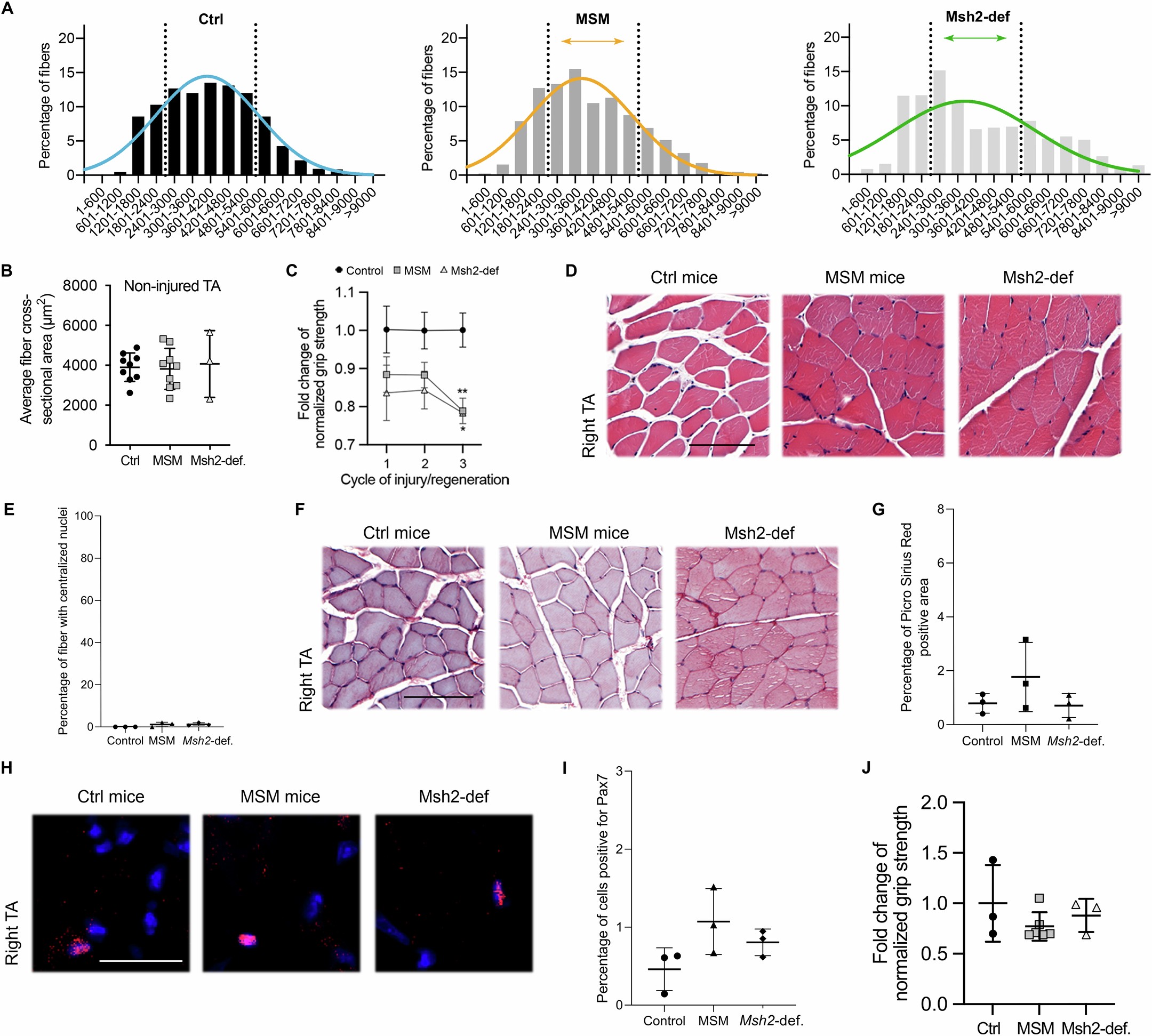
Extended Data Fig. 5: No abnormal myofiber sizes in non-injured TA from MSM and Msh2-deficient mice.
From: Induced somatic mutation accumulation during skeletal muscle regeneration reduces muscle strength

(a) Graphs displaying the size distribution of fibers across the different groups after 3 regeneration cycles in the contralateral non-injured TA. Curves illustrate the Gaussian distribution of fiber sizes. Double arrows show no shift in fiber size in MSM and Msh2-deficient mice compared to controls (Control n = 9, MSM n = 9, Msh2-def. n = 3). (b) Graph showing average cross-sectional area of fibers after 3 regeneration cycles regeneration in the contralateral non-injured TA (Control n = 9, MSM n = 9, Msh2-def. n = 3); Control vs MSM P = 0.9844, Control vs Msh2-def. P = 9665. (c) Graph showing the fold change of normalized grip strength after every cycle of injury/regeneration in control, MSM and Msh2-deficient mice (Control n = 9, MSM n = 9, Msh2-def. n = 3); Control vs MSM P = 0.0048, Control vs Msh2-def. P = 0.0030. (d) Hematoxylin and eosin staining of non-injured right TA obtained from non-injured mice. (e) Quantification of centralized nuclei from non-injured right TA obtained from non-injured mice (Control n = 3, MSM n = 3, Msh2-def. n = 3); Control vs MSM P = 0.2104, Control vs Msh2-def. P = 0.1842. (f) Picro Sirius Red staining of non-injured right TA. (g) Quantification Picro Sirius Red-stained muscle connective tissue from non-injured right TA obtained from non-injured mice (Control n = 3, MSM n = 3, Msh2-def. n = 3); Control vs MSM P = 0.3673, Control vs Msh2-def. P = 0.9907. (h) Pax7 immunofluorescence of right non-injured TA obtained from non-injured mice. (i) Quantification of Pax7-positive cells in right non-injured TA obtained from non-injured mice (Control n = 3, MSM n = 3, Msh2-def. n = 3), Control vs MSM P = 0.1105; Control vs Msh2-def. P = 0.4106. (j) Graph showing the fold change of normalized grip strength in uninjured mice after 3 cycles of injury and regeneration in non-injured (Control n = 3, MSM n = 9, Msh2-def. n = 3); Control vs MSM P = 0.3580, Control vs Msh2-def. P = 0.7917. Statistical test: b, e, g, i, j: one-way ANOVA with Tukey multiple comparison test; C: two-way ANOVA with Tukey multiple comparison test. Graph a presents data only as mean without SD for clearer presentation. Graphs b, c, e, g, i, j present data as mean ± SD. Panels d and f scale bars indicate 100 μm; panel H scale bar indicates 20 μm.