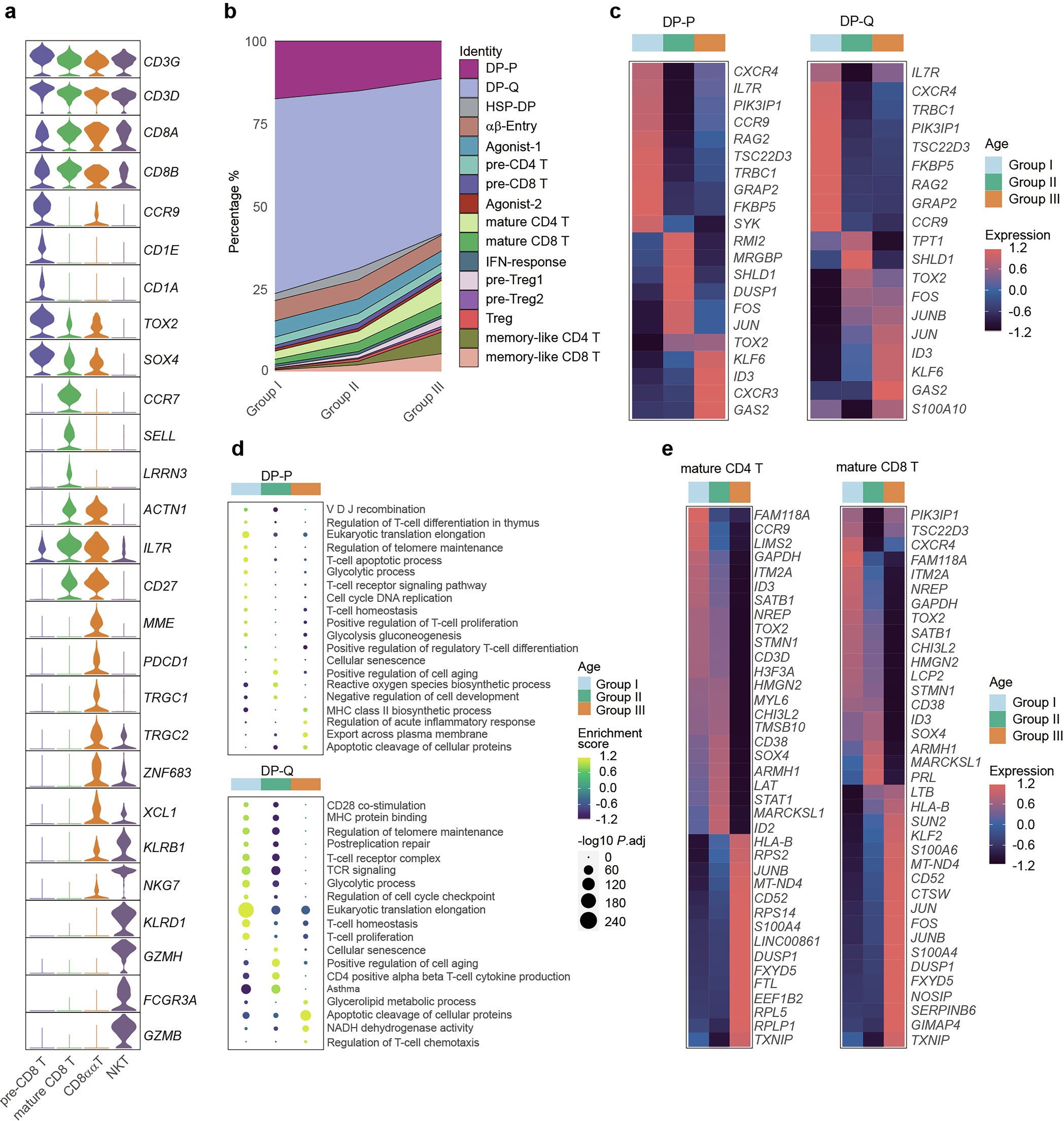
Extended Data Fig. 3: Aged-related genes and pathways in DP to SP cells.

(a) Violin plots show the DEGs of intrathymic conventional CD8 T cells, CD8ααT and nature killer T cells (NKTs) described in Fig. 3c. (b) The proportions of thymocytes from DP to SP stages change with aging. (c) Heatmaps display the age-related genes (adjusted P values < 0.05, fold change > 1.1) of DP-P (left) and DP-Q (right) cells in different age groups. (d) Dot plots show the age-related pathways (adjusted P values < 0.05) identified by Single Sample Gene Set Enrichment Analysis (ssGSEA), in DP-P (top) and DP-Q (bottom) cells across age groups. Dot colors represent the scaled enrichment score while dot sizes encode -log10 adjusted P values. Annotation colors represent the age group information. (e) Heatmaps display the age-related genes (adjusted P values < 0.05, fold change > 1.25) of mature CD4 (left) and CD8 (right) T cells in different age groups. All data represent biological replicates. Statistical analysis was performed using Bonferroni-adjusted two-tailed Wilcoxon rank sum test (a, c, d, e).