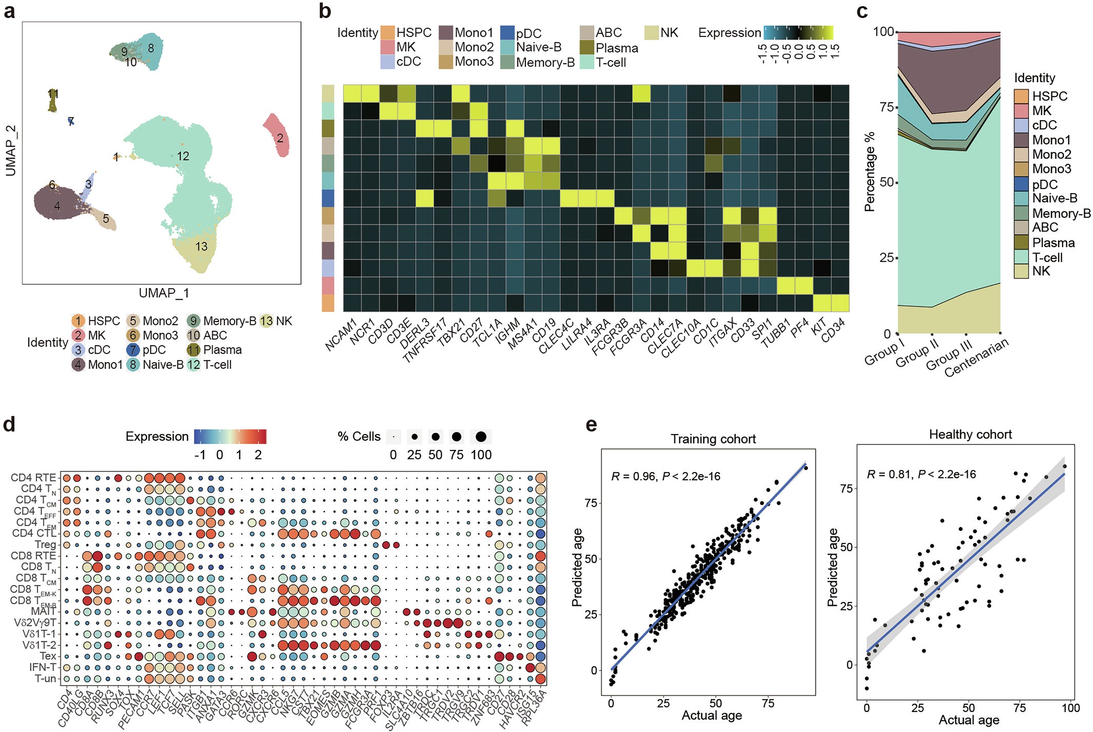
Extended Data Fig. 6: The age-related changed in the peripheral T cells.

(a) UMAP visualization of peripheral blood mononuclear cell (PBMC) clusters. Colors indicate the annotation of cell identity. (b) Heatmap showing the DEGs of PBMC clusters derived from Extended Data Fig. 6a. (c) The proportions of cell clusters of PBMCs changed with aging. (d) The DEGs of peripheral T cell clusters derived from Fig. 5a. Dot colors represent the scaled expression and dot sizes encode the proportion of gene-expressing cells. (e) Pearson correlation between the chronological and predicted age (based on peripheral pan-T cells) in the training cohorts (left, n = 394 samples) or external healthy validation cohorts (right, n = 81 samples). All data represent biological replicates. Statistical analysis was performed using Bonferroni-adjusted two-tailed Wilcoxon rank sum test (b, d) or two-tailed t-test (e).