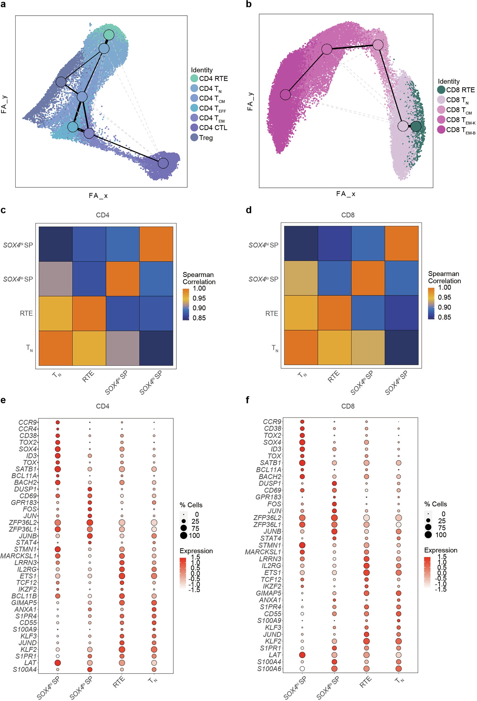
Extended Data Fig. 7: Identification of human Recent Thymic Emigrants (RTEs).

(a-b) Partition-based graph abstraction (PAGA) results show the differentiation/development trajectory of peripheral CD4 (a) and CD8 (b) T cells, with edge width reflects the strength of connectivity between cell clusters, and node colors denote the cell identity annotation. Dot colors represent cell identity. (c-d) Spearman correlation among CD4 (c) and CD8 (d) intrathymic mature SOX4hi/lo SP, peripheral RTEs and naive T cells. (e-f) DEGs among CD4 (e) and CD8 (f) intrathymic mature SOX4hi/lo SP, peripheral RTEs and naive T cells. Bonferroni-adjusted two-tailed Wilcoxon rank sum test. All data represent biological replicates.