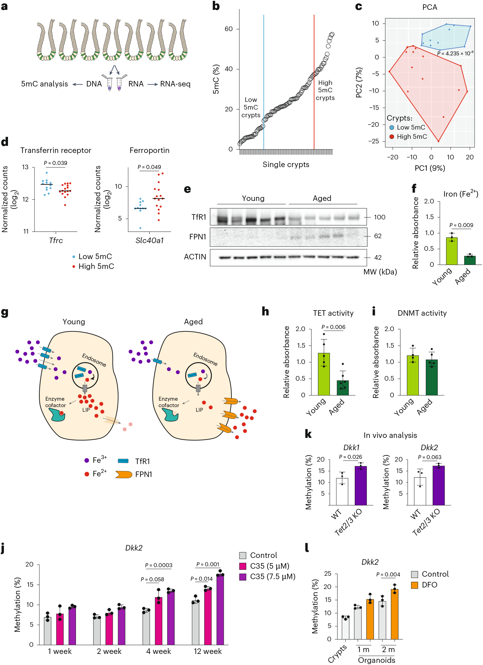
Fig. 5: Epigenetically drifted crypts show alteration of iron homeostasis.

a, Schematic representation of a single-crypt DNAm analysis coupled with RNA sequencing. b, Scatter-plot showing the average DNAm level on the Dkk1, Dkk2, Sfrp1 and Sfrp2 gene promoters in single crypts isolated from aged mice. The most methylated crypts (the top 10%, high 5mC crypts) and the least-methylated crypts (the bottom 10%, low 5mC crypts) were selected and analyzed by RNA-seq. n = 4 mice were used. c, PCA of single crypt RNA-seq datasets generated in crypts of the top 10% (high 5mC crypts, red dots) and the bottom 10% (low 5mC crypts, blue dots) as in b. To assess the statistical significance of the separation between two groups, a MANOVA test using Pillai’s trace was performed, yielding a highly significant result (P = 4.235 × 10−5). d, Transferrin receptor (Tfrc) and ferroportin (Slc40a1) expression levels in high (n = 16) and low (n = 12) 5mC crypts as in b. P value was calculated by a two-tailed Welch’s t-test. Each dot represents a single crypt. n = 4 mice were used. e, Western blot analysis of the protein levels of TfR1 and ferroportin (FPN1) in small intestinal crypts isolated from young and aged mice. Actin was used as a loading control. n = 5 mice per group were analyzed. f, Ferrous (Fe2+) iron levels in small intestinal crypts isolated from young and aged mice. n = 3 mice per group were analyzed. P value was calculated by a two-tailed Welch’s t-test. g, Schematic representation of our hypothesis. h, Quantification of TET hydroxymethylase enzymatic activity in intestinal crypts isolated from young (n = 5) and aged (n = 6) mice. P value was calculated by a two-tailed Welch’s t-test. i, Quantification of DNMT enzymatic activity in the intestinal crypts isolated from young (n = 4) and aged (n = 5) mice. P value was calculated by a two-tailed Welch’s t-test. j, Bar chart showing DNAm level of the Dkk2 gene promoter analyzed by BS pyrosequencing at the indicated time points upon C35 TET inhibitor treatment of organoids derived from young intestinal crypts. n = 3 mice per group were analyzed. P value was calculated by a two-tailed Welch’s t-tests. k, Bar charts showing DNAm level of the Dkk1 and Dkk2 gene promoters in intestinal crypts isolated from wild-type (WT) and Tet2/3-dKO mice. n = 3 mice per group were analyzed. P value was calculated by a two-tailed Welch’s t-test. l, Bar chart showing DNAm level of the Dkk2 gene promoter analyzed by BS pyrosequencing in organoids treated with the iron chelator, DFO for 1 and 2 months. n = 3 mice per group were analyzed. P value was calculated by a two-tailed paired t-test. Error bars in the figure bar charts represent the s.d.