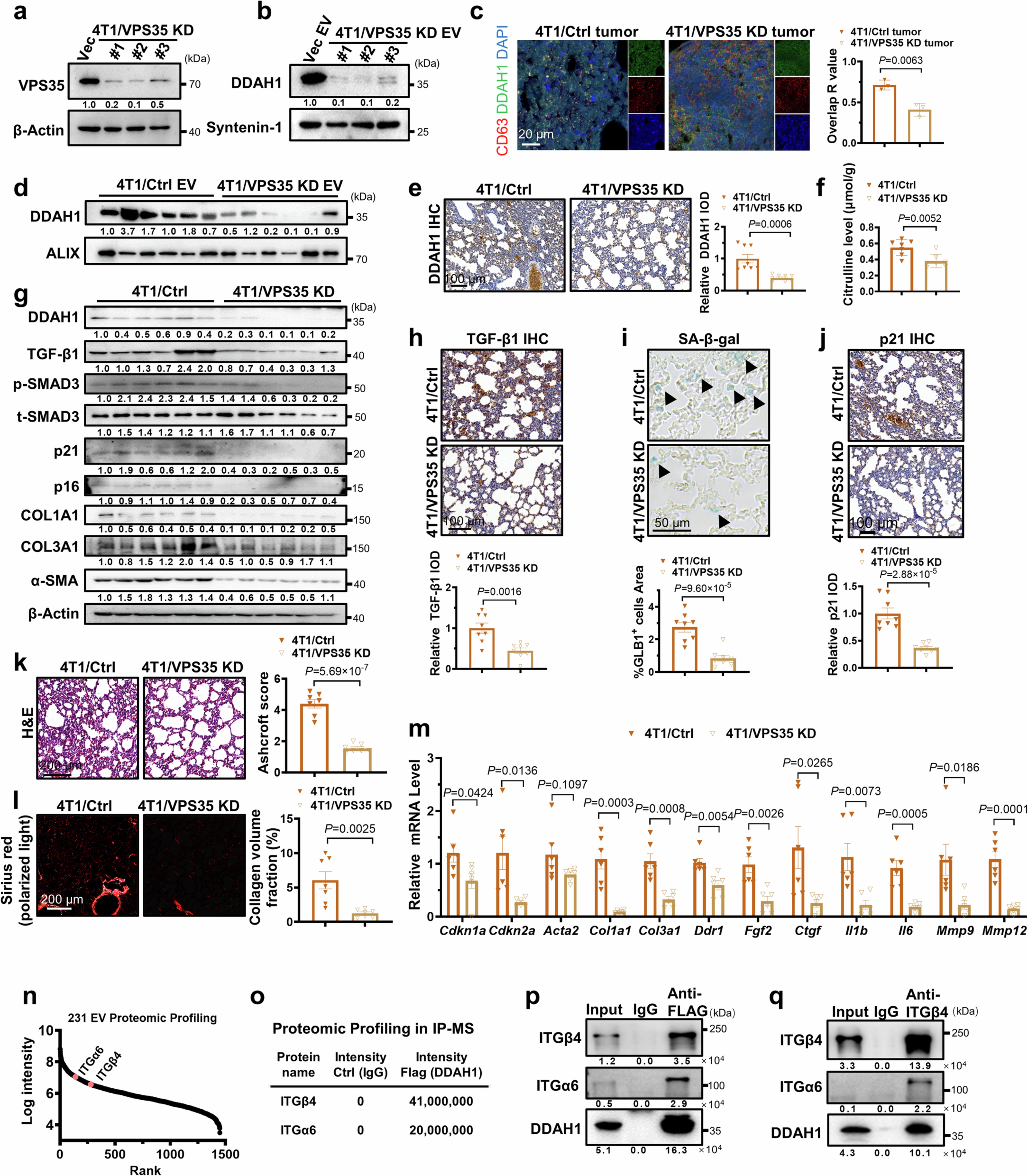
Extended Data Fig. 6: VPS35 assists DDAH1 secretion and integrin facilitates DDAH1 lung targeting.

a, Western blot showing the protein level of VPS35 in whole-cell lysates of 4T1/VPS35 KD cells compared with 4T1/Ctrl cells; β-Actin served as a loading control. Repeated three times independently with similar results obtained. b, DDAH1 protein level in 4T1/VPS35 KD EVs; Syntenin-1 served as a loading control. Repeated three times independently with similar results obtained. c, Representative mIHC staining images and quantitative analysis of DDAH1 and CD63 in 4T1/Ctrl or 4T1/VPS35 KD tumors (Scale bar, 20 μm; n = 3 mice per group). d, DDAH1 protein level in circulating EVs extracted from 4T1/Ctrl and 4T1/VPS35 KD tumor-bearing mice serum, ALIX served as a loading control. e, Representative IHC staining images and corresponding quantitative analysis of DDAH1 in 4T1/Ctrl and 4T1/VPS35 KD tumor-bearing mice lung tissues (Scale bar, 100 μm; n = 8 mice per group). Quantification was normalized to the 4T1/Ctrl group. f, Citrulline level in lung tissues from the indicated group of mice (n = 7 mice per group). g, Western blot showing the protein levels of the indicated proteins in lungs from tumor-bearing group mice; β-Actin served as a loading control. h, Representative IHC staining images and corresponding quantitative analysis of TGF-β1 in lung tissues from 4T1/Ctrl and 4T1/VPS35 KD tumor-bearing group mice (Scale bar, 100 μm; n = 8 mice per group). The quantification analysis was normalized to 4T1/Ctrl group. i, Representative senescence-associated β-galactosidase staining images and corresponding quantitative analysis with lung tissues from 4T1/Ctrl and 4T1/VPS35 KD tumor-bearing group mice (Scale bar, 50 μm; n = 8 mice per group). j, Representative p21 IHC staining images and corresponding quantitative analysis of lung tissues from 4T1/Ctrl and 4T1/VPS35 KD tumor-bearing group mice (Scale bar, 100 μm; n = 8 mice per group). Quantification was normalized to 4T1/Ctrl group mice. k, Representative H&E staining images and corresponding quantitative analysis of lung tissues in mice from 4T1/Ctrl and 4T1/VPS35 KD tumor-bearing group (Scale bar, 200 μm; n = 7 mice per group). l, Representative Sirius red staining images and corresponding quantitative analysis of lung tissues from 4T1/Ctrl and 4T1/VPS35 KD tumor-bearing group mice (Scale bar, 200 μm; n = 7 mice per group). m, Real-time qPCR analysis of Cdkn1a, Cdkn2a, Acta2, Col1a1, Col3a1, Ddr1, Fgf2, Ctgf, Il1b, Il6, Mmp9, Mmp12 mRNA abundance in lung tissues from 4T1/Ctrl and 4T1/VPS35 KD tumor-bearing group mice (n = 6 mice per group). Values were normalized to 4T1/Ctrl group mice. n, Proteomic Profiling of proteins in 231 EV. ITGα6 and ITGβ4 were highlighted. o, Proteomic Profiling of ITGα6 and ITGβ4 in IP–MS. p-q, Interaction between Flag-tagged DDAH1 and ITGβ4/α6 was verified by co-IP experiment and immunoblot detection. Intensity of blots was quantified with ImageJ (quantification shown below images). Data were presented as mean ± s.e.m.; exact P values were shown and reported as source data; unpaired two-tailed Student’s t-test was used for c, e, f, h, i, j, k, l, m.