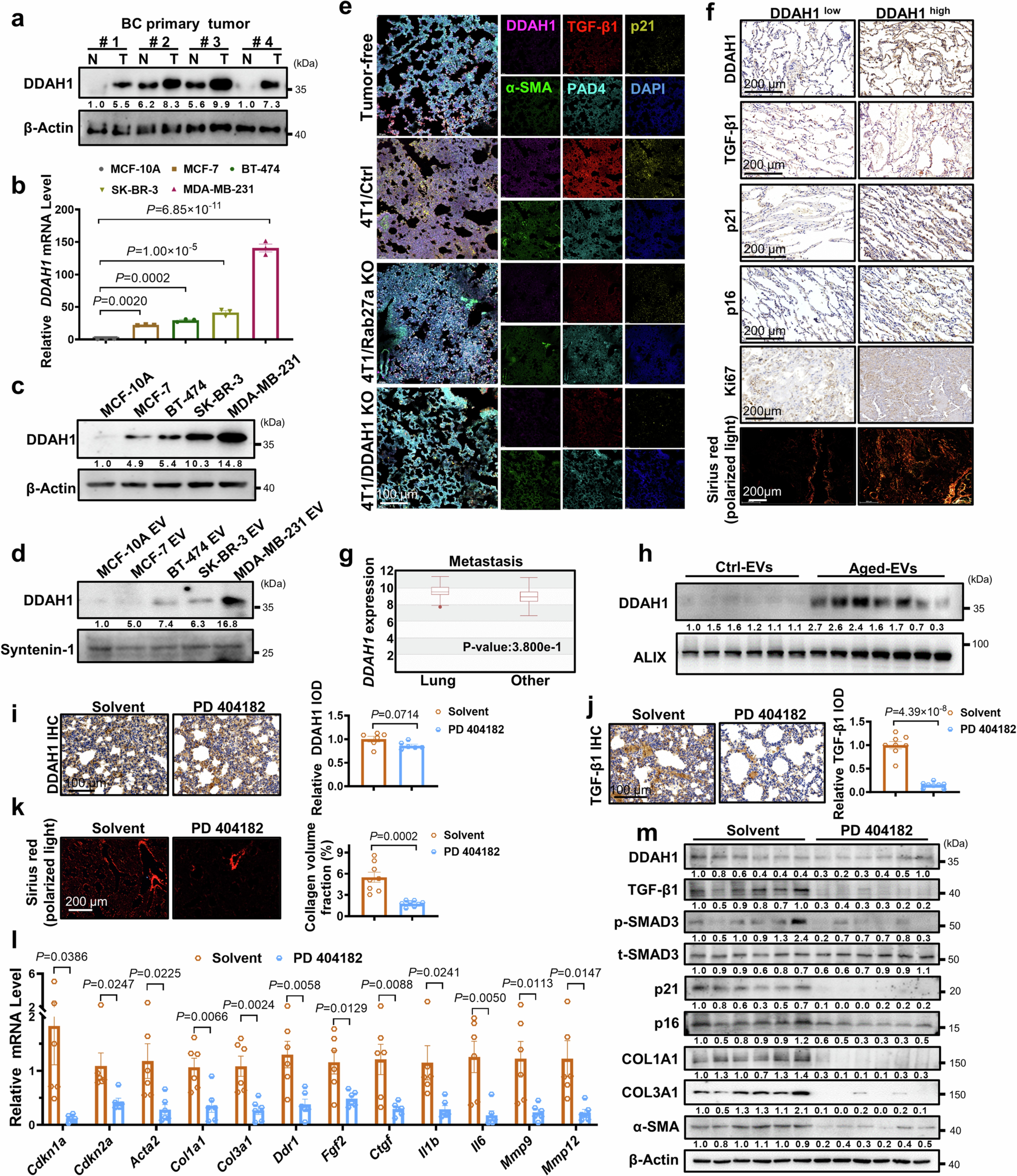
Extended Data Fig. 7: DDAH1/TGF-β1 axis positively correlates with breast cancer lung aging and metastasis.

a, Western blot showing DDAH1 protein level of the tumor and normal tissue adjacent to the tumor from human breast cancer patients (n = 4 pairs of samples; N: normal; T: tumor), β-Actin served as a loading control. b, Real-time qPCR analysis of DDAH1 mRNA abundance in indicated cells (n = 3 biologically independent samples per group). Values were normalized to MCF-10A cells. c-d, Western blot analysis of DDAH1 protein level in whole-cell lysates and EVs from indicated cells. β-Actin or Syntenin-1 served as a loading control. e, Representative mIHC staining images of α-SMA, DDAH1, PAD4, TGF-β1, and p21 in indicated group mice lung tissues. Scale bar, 100 μm. f, Representative IHC staining images (DDAH1, p21, p16, TGF-β1, Ki67), and representative Sirius red staining images of lung tissues from breast cancer patients with high level and low level of DDAH1 (Scale bar, 200 μm). g, DDAH1 expression level in breast cancer with lung metastasis and the other organ metastasis obtained from HCMDB database (n = 7 samples for lung metastasis; n = 15 samples for other organ metastasis). The center line represents the median, box edges delineate first and third quartiles and whiskers extend to minimum and maximum values. h, Western blot showing the protein level of DDAH1 in circulating EVs extracted from 24-month-old mice and 2-month-old mice serum, ALIX served as a loading control. i-j, Representative DDAH1 and TGF-β1 IHC staining images and corresponding quantitative analysis in PD 404182 and solvent-treated tumor-bearing mice lungs (Scale bar, 100 μm; n = 6 mice per group for DDAH1 IHC; n = 8 mice per group for TGF-β1 IHC). Quantification was normalized to solvent control group mice. k, Representative images of Sirius red staining and corresponding quantitative analysis of lung tissues from PD 404182 or solvent-treated tumor-bearing mice (Scale bar, 200 μm; n = 8 mice per group). l, Real-time qPCR analysis of Cdkn1a, Cdkn2a, Acta2, Col1a1, Col3a1, Ddr1, Fgf2, Ctgf, Il1b, Il6, Mmp9, and Mmp12 mRNA abundance in lung tissues from PD 404182 or solvent-treated tumor-bearing mice (n = 6 mice per group), values were normalized to solvent control group mice. m, Western blot showing the levels of indicated proteins in lung tissues from PD 404182 or solvent-treated tumor-bearing mice; β-Actin served as a loading control. Experiments were repeated three times for a, c-e. Representative images are displayed. Data were presented as mean ± s.e.m.; exact P values were shown and reported as source data; one-way ANOVA followed by Dunnett multiple comparison test was used for b; two-tailed Mann–Whitney U-test was used for g; unpaired two-tailed Student’s t-test was used for i, j, k, l.