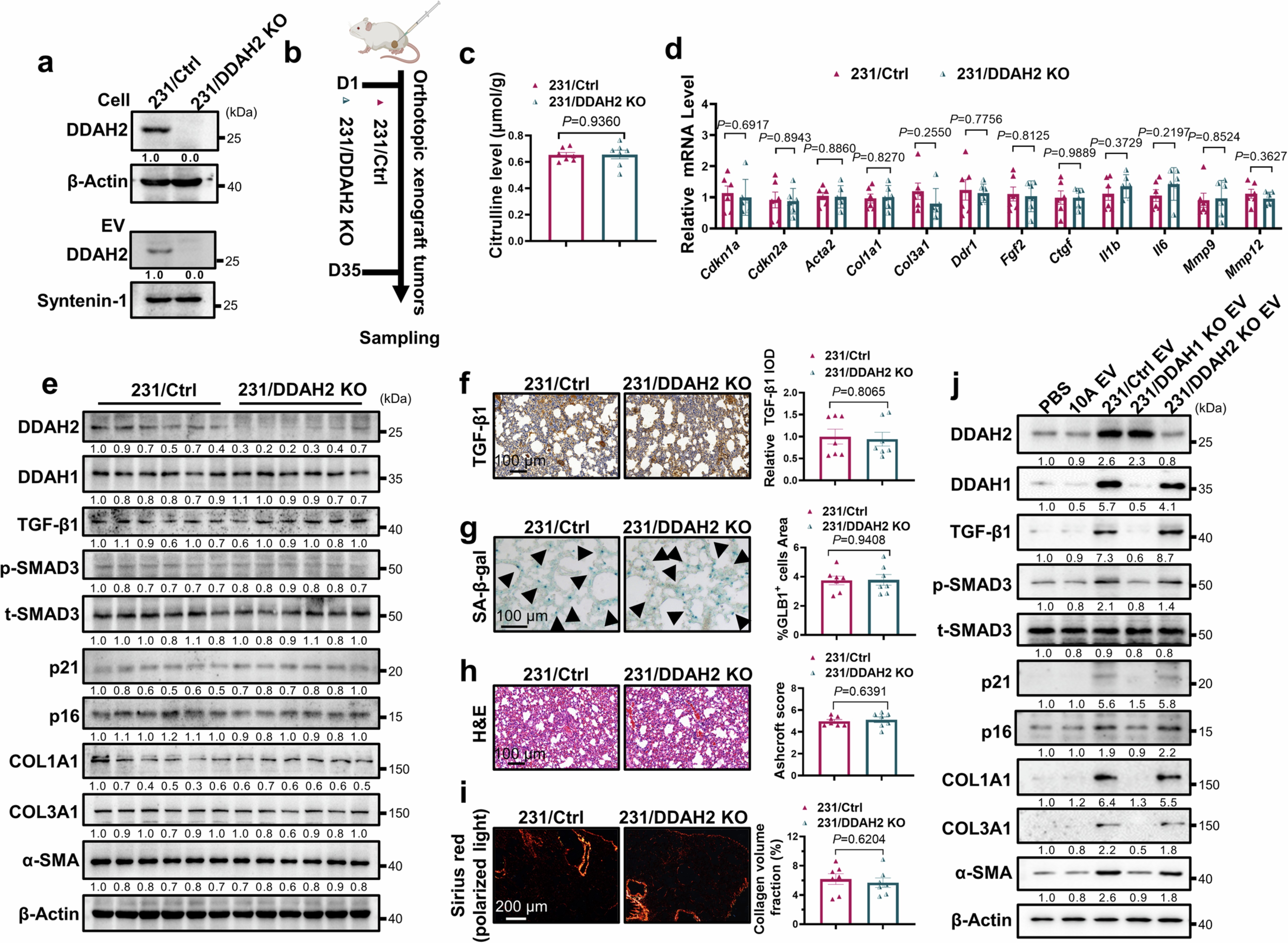
Extended Data Fig. 8: DDAH2 fails to induce lung aging and fibrosis.

a, DDAH2 protein level in 231/Ctrl and 231/DDAH2 KO cells, and their derived EVs; β-Actin (a cytoplasmic control) or Syntenin-1 (an EVs control) served as a loading control. Blots were quantified with ImageJ (values under each blot were normalized to the corresponding control and subsequent to the first lane). Repeated three times independently with similar results obtained. b, Experimental diagram for the tumor-bearing mouse model. Mice were randomly divided into two groups, injected with 231/Ctrl or 231/DDAH2 KO tumor cells under the fourth pair of mammary fat pads respectively. c, Citrulline level in lung tissues from the 231/Ctrl and 231/DDAH2 KO tumor-bearing group mice (n = 7 mice per group). d, Real-time qPCR analysis of Cdkn1a, Cdkn2a, Acta2, Col1a1, Col3a1, Ddr1, Fgf2, Ctgf, Il1b, Il6, Mmp9, and Mmp12 mRNA abundance in lung tissues from 231/Ctrl and 231/DDAH2 KO tumor-bearing groups (n = 6 mice per group). Values were normalized to 231/Ctrl tumor-bearing group mice. e, Western blot showing levels of indicated proteins in lung tissues from 231/Ctrl and 231/DDAH2 KO tumor-bearing groups mice; β-Actin served as a loading control. Blots were quantified with ImageJ (values under each blot were normalized to the corresponding control and subsequent to the first lane). f, Representative IHC staining images and corresponding quantitative analysis of TGF-β1 in 231/Ctrl and 231/DDAH2 KO tumor-bearing mice lung tissues (Scale bar, 100 μm; n = 7 mice per group). Quantification was performed by using ImageJ software, with integrated optical density (IOD) values normalized to 231/Ctrl tumor-bearing group mice. g, Representative images and corresponding quantitative analysis of senescence-associated β-galactosidase staining (Scale bar, 100 μm; n = 7 mice per group). The area of SA-β-gal-positive staining was quantified using ImageJ software. Arrows indicated regions that were positive for β-galactosidase staining. h, Representative H&E staining images and corresponding quantitative analysis of lung tissues from 231/Ctrl and 231/DDAH2 KO tumor-bearing group mice (Scale bar, 100 μm; n = 7 mice per group). i, Representative Sirius red staining images and corresponding quantitative analysis of lung tissues from tumor-bearing group mice (Scale bar, 200 μm; n = 7 mice per group). j, Western blot showing levels of indicated proteins in MPFs following 10 days exposure to indicated EVs or PBS (solvent control); β-Actin served as a loading control. Blots were quantified with ImageJ (values under each blot were normalized to the corresponding control and subsequent to the first lane). Repeated three times independently with similar results obtained. BioRender (https://biorender.com/) was used for b. Data were presented as mean ± s.e.m.; exact P values were shown and reported as source data; unpaired two-tailed Student’s t-test was used for c, d, f, g, h, i.