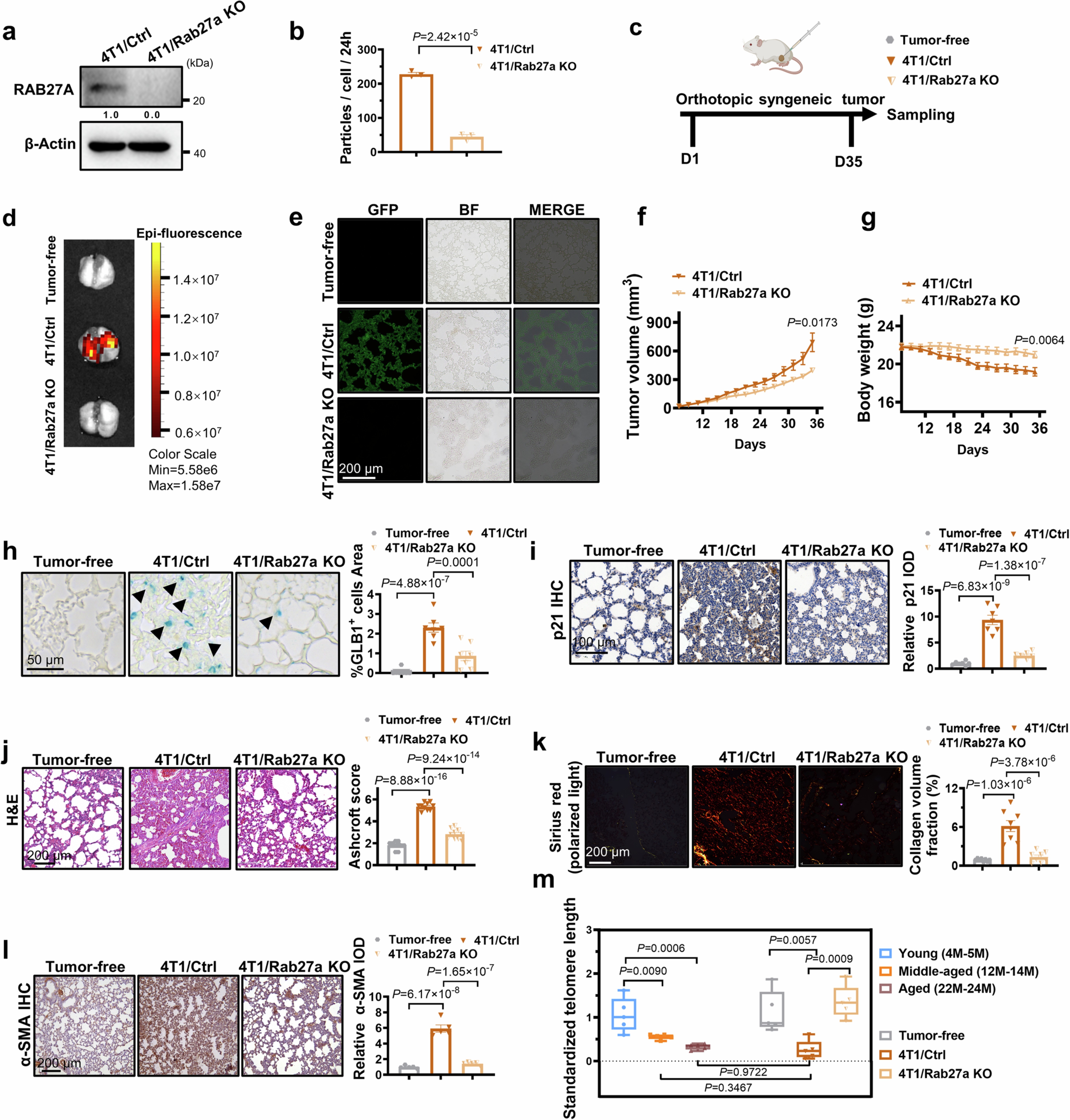
Extended Data Fig. 1: Breast cancer-derived extracellular vesicles promote lung aging.

a, Western blot showing RAB27A protein level in 4T1/Rab27a KO cells; β-Actin served as a loading control for immunoblot. Repeated three times independently with similar results obtained. b, Particles number of EVs derived from 4T1/Rab27a KO cells compared to 4T1/Ctrl cells (n = 3 biologically independent samples per group). c, Experimental diagram for the tumor-bearing mouse model. Mice were randomly divided into three groups, the tumor-free group and the other two groups injected with 4T1/Ctrl or 4T1/Rab27a KO tumor cells labeled lck-GFP under the fourth pair of mammary fat pads respectively. d, Fluorescence signals in lungs 5 weeks after subcutaneous seeding of Lck-GFP-labeled 4T1/Ctrl or 4T1/Rab27a KO tumor cells. e, GFP signals (green) in lung tissues from the mice bearing Lck-GFP labeled tumor cells. Repeated three times independently with similar results obtained. Scale bar, 200 μm. f, Tumor volumes were measured every 2 days (n = 9 mice per group). g, Body weight was measured every 2 days (n = 9 mice per group). h, Representative images and corresponding quantitative analysis of senescence-associated β-galactosidase staining (Scale bar, 50 μm; n = 7 mice per group). Arrows indicated regions that were positive for β-galactosidase staining. i, Representative p21 immunohistochemistry (IHC) staining images and corresponding quantitative analysis of lung tissues from mice in tumor-bearing group (Scale bar, 100 μm; n = 7 mice per group). Quantification was performed by using ImageJ software, with integrated optical density (IOD) values normalized to the tumor-free group. j, Representative H&E staining images and corresponding quantitative analysis of lung tissues from tumor-bearing group mice (Scale bar, 200 μm; n = 10 mice per group). k, Representative Sirius red staining images and corresponding quantitative analysis of lung tissues from tumor-bearing group mice (Scale bar, 200 μm; n = 8 mice per group). l, Representative α-SMA IHC staining images and corresponding quantitative analysis of the lung tissues from mice of indicated groups (Scale bar, 200 μm; n = 5 mice per group). Quantification was normalized to tumor-free group. m, Standardized telomere length of lungs from mice in the indicated groups (n = 5 mice per group). In the natural aging group, values were normalized to young mice; in the tumor-bearing group, values were normalized to tumor-free mice. When aged mice were used as the reference, comparative analyses were performed between the aged mice and the tumor-bearing group mice. The center line represents the median, box edges delineate first and third quartiles and whiskers extend to minimum and maximum values. BioRender (https://biorender.com/) was used for c. Data were presented as mean ± s.e.m. (Standard Error of the Mean); exact P values were shown and reported as source data; unpaired two-tailed Student’s t-test was used for b; two-way analysis of variance (ANOVA) was used for f, g; one-way ANOVA followed by Dunnett multiple comparison test was used for h, i, j, k, l, m.