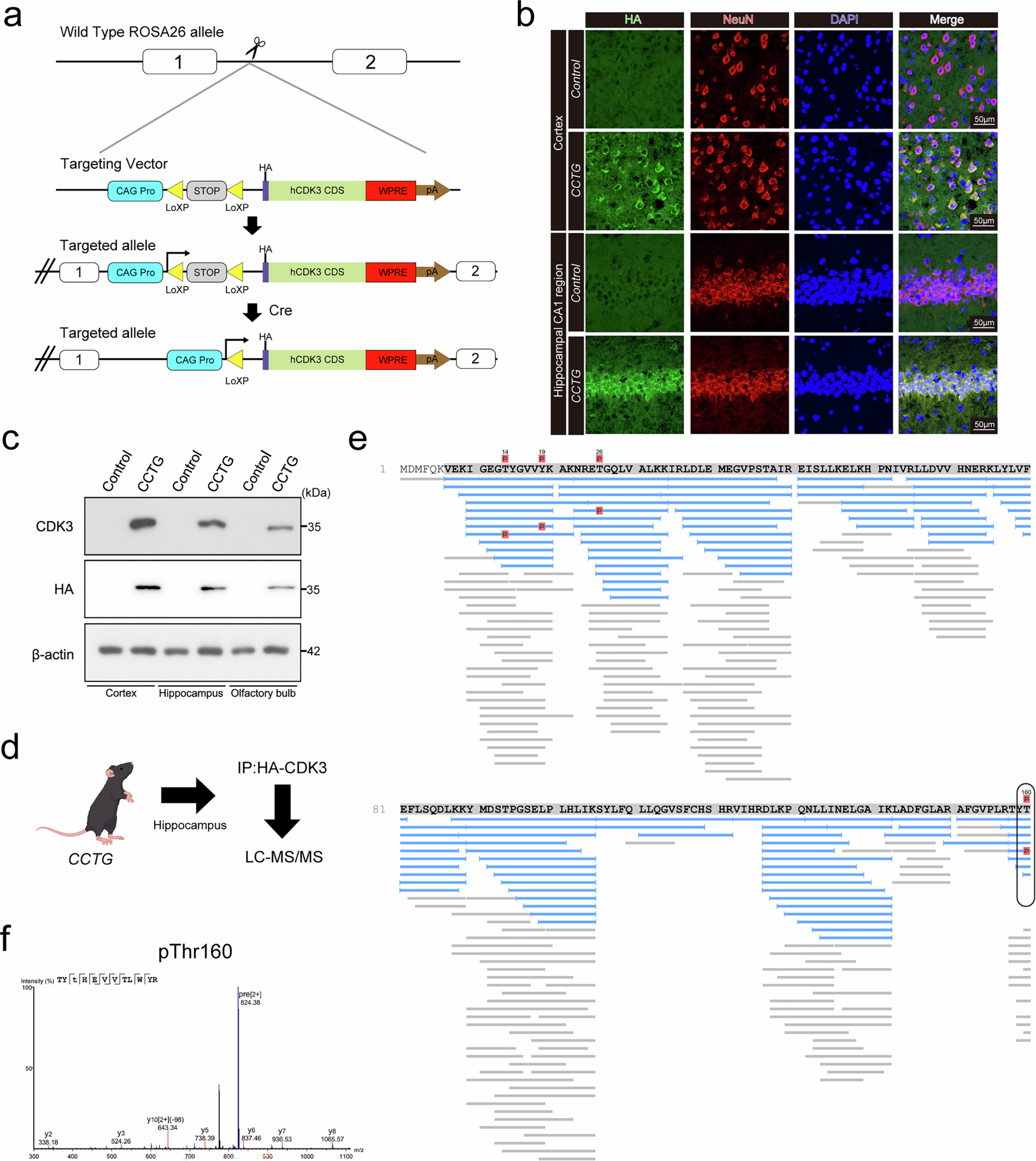
Extended Data Fig. 2: The construction and verification of overexpression of human-derived CDK3 (hCDK3) in CCTG mice.
From: CDK3 induces neuronal death and brain atrophy in Alzheimer’s disease

(a) A Schematic diagram of construction of hCDK3-cOE mice with selective conditional overexpression by the CRISPR-CAS9 strategy, where the CDK3 CDS fragment is fused with a HA tag. (b) The efficacy of hCDK3 overexpression was evaluated in the cortex and CA1 region of CCTG mice through immunofluorescence analysis using antibodies against HA and NeuN. Scale bar: 50 μm. (c) The efficacy of hCDK3 overexpression was examined in different brain regions of CCTG mice by Western blotting using antibodies against the HA peptide and CDK3. (d) The flowchart of LC-MS/MS analysis following the enrichment of overexpressed hCDK3 in the hippocampus of CCTG mice. (e-f) LC-MS/MS spectrum illustrating the modification level of the Thr160 residue, a key regulatory site in hippocampal CDK3, which positively correlates with its kinase activity.