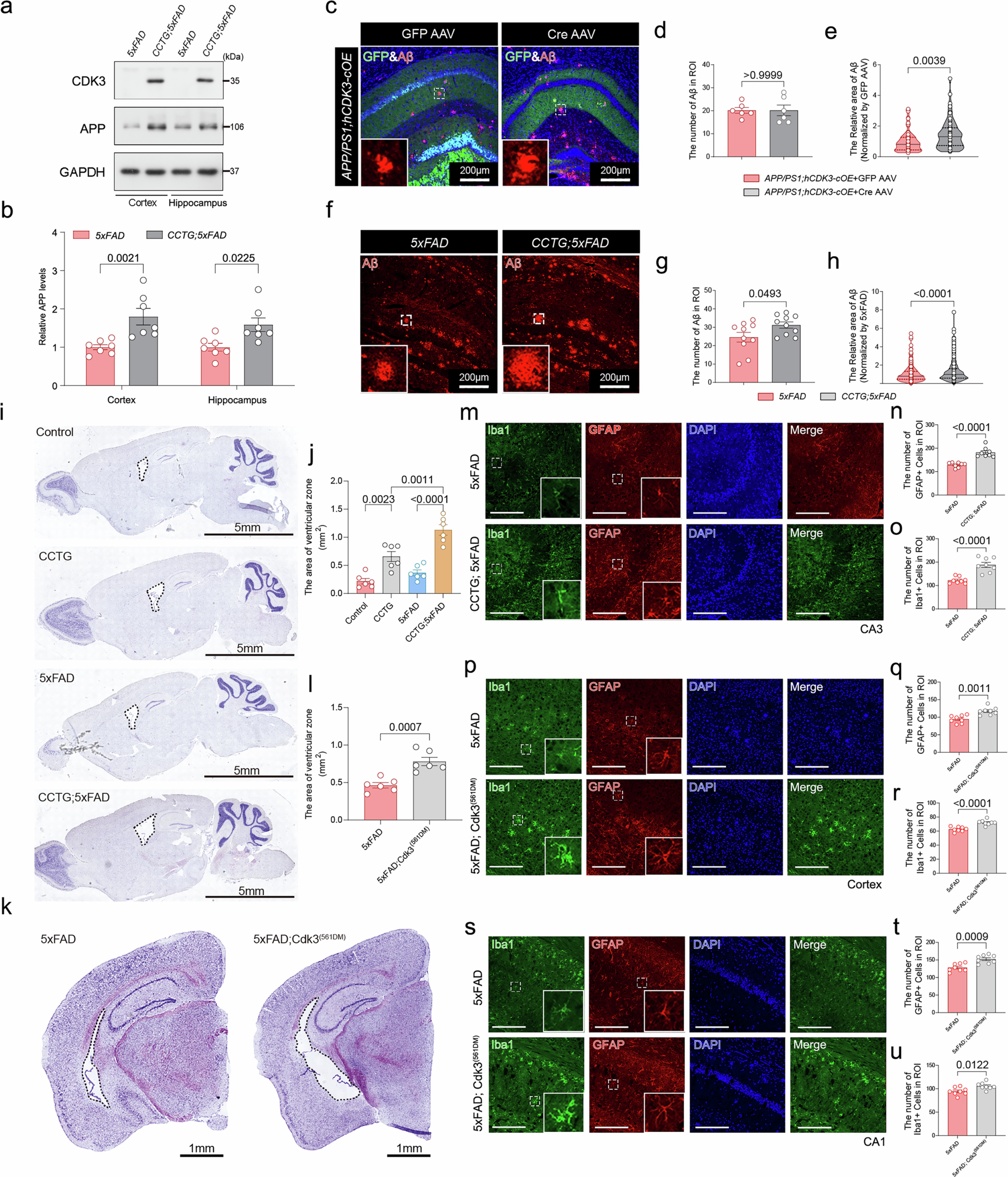
Extended Data Fig. 5: CDK3 drives Aβ pathology and neuroinflammation in 5xFAD mice.
From: CDK3 induces neuronal death and brain atrophy in Alzheimer’s disease

(a-b) Western blot analysis was performed to determine APP and CDK3 protein levels in brain samples from 5xFAD and CCTG;5xFAD mice (a). Quantification of APP levels are shown in panel b (n = 6 samples from 6 mice per group). (c-e) Immunofluorescent staining for Aβ (Red) was carried out in the hippocampus of brain from 9-month-old 5xFAD;hCDK3-cOE mice with injecting AAV-CaMK2α-GFP (Con AAV) or AAV-CaMK2α-Cre (Cre AAV). The quantification and size of Aβ are shown in d and e respectively (6 slices from 3 mice, 2 slices per mouse). Scale bar: 200 μm. ROI: 0.90 mm × 0.90 mm. (f-h) Immunofluorescent staining for Aβ (Red) was carried out in the hippocampus of brain from 10-month-old 5xFAD and CCTG;5xFAD mice. The quantification and size of Aβ are shown in g and h respectively (10 slices from 5 mice, 2 slices per mouse). Scale bar: 200 μm. ROI: 0.90 mm×0.90 mm. (i-j) Histopathological changes in the brains of 5xFAD and CCTG;5xFAD mice were analyzed using Nissl staining. The quantification of the lateral ventricle area is illustrated in b (6 slices from 3 mice; 2 slices per mouse). Scale bar: 5 mm. (k-l) Histopathological changes in the brains of 5xFAD and 5xFAD;Cdk3(561DM) mice were analyzed using Nissl staining. The quantification of the lateral ventricle area is illustrated in d (6 slices from 3 mice; 2 slices per mouse). Scale bar: 1 mm. (m-o) Immunofluorescent staining of Iba1(Green) and GFAP(Red) was conducted in the CA3 region from mouse brain belonging to 5xFAD and CCTG;5xFAD mice. Quantification of Iba1-positive and GFAP-positive cells are shown in n and o respectively (8 slices from 4 mice; 2 slices per mouse). Scale bar: 100 μm. ROI: 0.30 mm × 0.30 mm. (p-r) Immunofluorescent staining of Iba1(Green) and GFAP(Red) was performed in the cortex of mouse brain samples derived from 5xFAD and 5xFAD;Cdk3(561DM) mice. Quantification of Iba1-positive and GFAP-positive cells are shown in q and r respectively (8 slices from 4 mice; 2 slices per mouse). Scale bar: 100 μm. ROI: 0.30 mm × 0.30 mm. (s-u) Immunofluorescent staining of Iba1(Green) and GFAP(Red) was performed in the CA1 region of mouse brain samples derived from 5xFAD and 5xFAD;Cdk3(561DM) mice. Quantification of Iba1-positive and GFAP-positive cells are shown in t and u respectively (8 slices from 4 mice; 2 slices per mouse). Scale bar: 100 μm. ROI: 0.30 mm × 0.30 mm. (Data represent mean ± SEM. p < 0.05 indicates significance between the two indicated groups. b: two-way ANOVA with Tukey post hoc test. j: one-way ANOVA with Tukey post hoc test. d, e, g, h, l, n, o, q, r, t, u: two-sided unpaired t-test.).