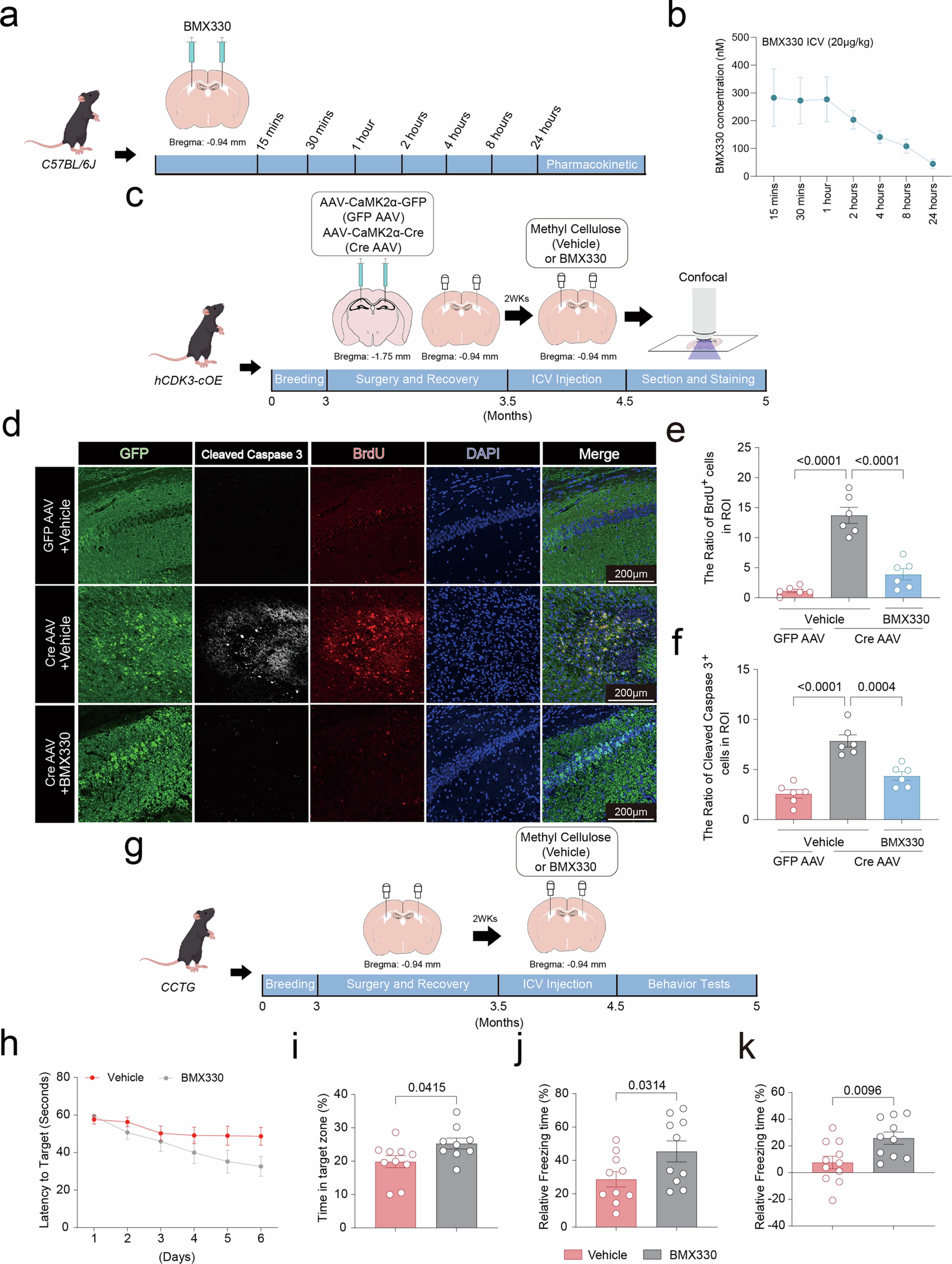
Extended Data Fig. 9: CDK3 inhibitor BMX330 alleviates cognitive impairments and neuronal death in hCDK3-overexpressed mice.
From: CDK3 induces neuronal death and brain atrophy in Alzheimer’s disease

(a-b) The pharmacokinetic profile in brain tissue 24 hours after intracranial administration of BMX330. The detailed procedure and the sampling time point are illustrated in a. (c-f) The effects of intracerebroventricular injection of BMX330 or Methyl cellulose (a kind of non-ionic water-soluble polymer, the solvent for BMX330) were evaluated on CDK3-mediated hippocampal atrophy. The workflow for the experiment is outlined in c. Representative pictures of hippocampal sections stained with Cleaved caspase 3 and BrdU are shown in d. Quantifications of Cleaved caspase 3- and BrdU- positive cell number are shown in e and f (6 sections from 6 mice, 1 section per mouse). Scale bar: 200 μm. ROI in d: 0.45 mm × 0.45 mm. (g-k) The effects of intracerebroventricular injection of BMX330 or Methyl cellulose on mouse behaviors were evaluated in CCTG mice. The workflow for the experiment is outlined in g. The Morris water maze test (h-i) and fear conditioning tests (j-k) were performed on these mice. h: The raining curves over six days of training; i: the time spent in the target quadrant on the test day; The contextual (j) and cued (k) fear conditioning tests of the above mice. (All the mice used in behavior tests are male and 3.5-4.5 months old. Methyl cellulose: 10 mice and BMX330: 10 mice. Data represent mean ± SEM. p < 0.05 indicates significance between the two indicated groups. e, f: one-way ANOVA with Tukey post hoc test. i, j, k: two-sided unpaired t-test.).