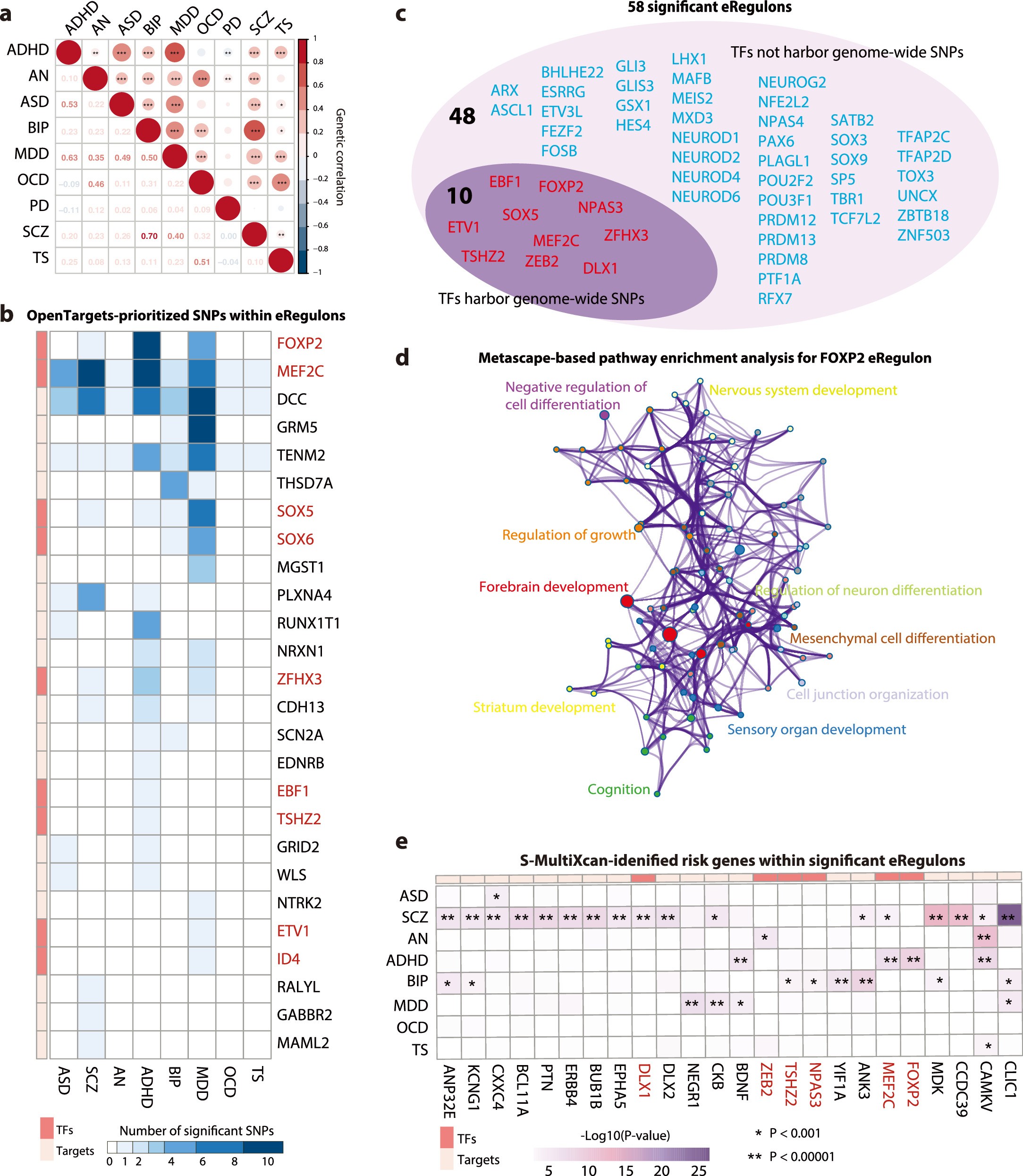
Extended Data Fig. 10: Representative eRegulons associated with eight psychiatric disorders and their genetic support.

a. Genetic correlation among eight psychiatric disorders (ASD, SCZ, AN, ADHD, BIP, MDD, OCD, and TS) and PD, calculated using cross-trait LD score regression. Circle size and color intensity reflect the magnitude of genetic correlation. Asterisks denote statistically significant genetic correlations (* P < 0.05, ** P < 0.01, *** P < 0.001). b. Heatmap showing the number of OpenTargets-prioritized genome-wide significant SNPs located within scMORE-identified eRegulons. Rows correspond to their transcription factors (TFs, red labels) or their target genes (light red labels). The color scale indicates the number of associated SNPs across the eight psychiatric disorders. c. Venn diagram illustrating the composition of 58 significant eRegulons associated with eight psychiatric disorders. Ten eRegulons (middle circle) harbor genome-wide significant SNPs within TFs, while 48 eRegulons (outer circle) do not. d. Metascape-based pathway enrichment analysis of FOXP2 eRegulon. e. Heatmap displaying the significance of S-MultiXcan-identified risk genes within the 58 significant eRegulons. The color bar indicates the -log10-transformed P values, and asterisks denote significance thresholds (* P < 0.001, ** P < 0.00001).