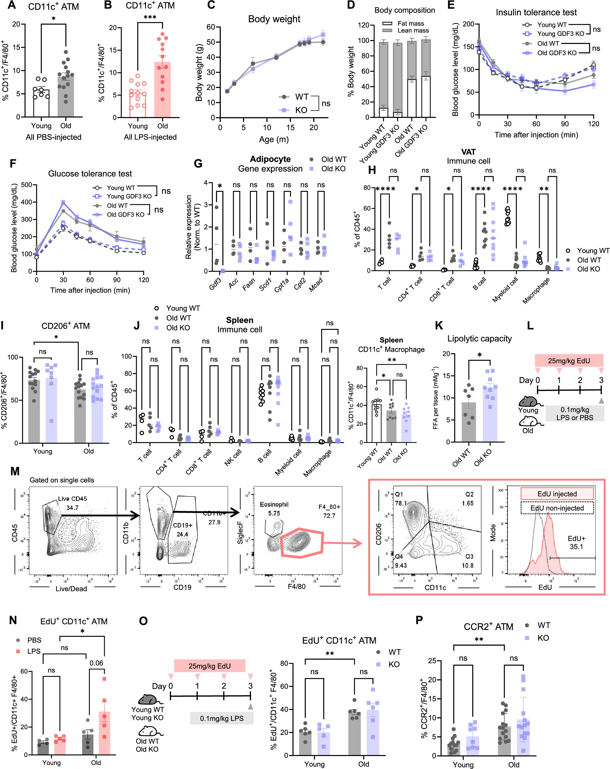
Extended Data Fig. 1: Lifelong Gdf3 deficiency does not affect metabolic profile of old mice, nor the proliferation or infiltration of ATMs, related to Fig. 1.

(A-B) Frequency of CD11c+ ATMs in VAT from young (n = 7) or old (n = 15) female WT mice injected with (A) PBS or (B) 0.1 mg/kg LPS, related to Fig. 1a. (C) Body weights of female WT (n = 11) and GDF3 KO (n = 8) mice measured throughout lifetime. (D) Body composition of female YW (n = 6), YK (n = 3), OW (n = 8), and OK (n = 8) mice. (E) Insulin and (F) glucose tolerance test of 2 ~ 3- and 18 ~ 19-month female WT and KO mice. YW, n = 5; YK, n = 5; OW, n = 14; OK, n = 11. (G-K) Young (3- to 4-month-old) WT, old (19- to 22-month-old) female WT or KO mice were challenged with 0.1 mg/kg LPS. (G) Adipocyte gene expression involved in fatty acid oxidation and fatty acid synthesis. OW, n = 4; OK, n = 6. (H) Frequency of immune cells (gated as % of CD45+) in VAT. Myeloid panel (YW, n = 10; OW, n = 10; OK, n = 8), T cell panel (YW, n = 4; OW, n = 5; OK, n = 5). (I) Frequency of CD206+ ATMs. YW, n = 14; YK, n = 8; OW, n = 15; OK, n = 14. (J) Frequency of immune cells (gated as % of CD45+) in spleen. Myeloid panel (YW, n = 10; OW, n = 10; OK, n = 8), T cell panel (YW, n = 4; OW, n = 5; OK, n = 5). (K) Free fatty acid released from VAT explants. OW, n = 7; OK, n = 9. (L-N) Young (4-months-old) and old (24-months-old) female WT mice were i.p. injected with 25 mg/kg EdU for 4 consecutive days and 0.1 mg/kg LPS or PBS for 4 hours on day 3. (L) Experimental schematic of in vivo proliferation assay. (M) Representative gating strategy. (N) Frequency of EdU+CD11c+ ATMs in VAT. n = 5 per group. (O-P) Young (3- to 4-month-old) and old (19- to 22-month-old) female WT or KO mice we injected with 25 mg/kg EdU for 4 consecutive days and 0.1 mg/kg LPS. (O) Schematic of experimental design (left). Frequency of EdU+CD11c+ ATMs in VAT (right). YW, n = 6; YK, n = 5; OW, n = 6; OK, n = 6. (P) Frequency of CCR2+ ATMs in VAT. YW, n = 14; YK, n = 8; OW, n = 15; OK, n = 14 All data are presented as means ± SEM.