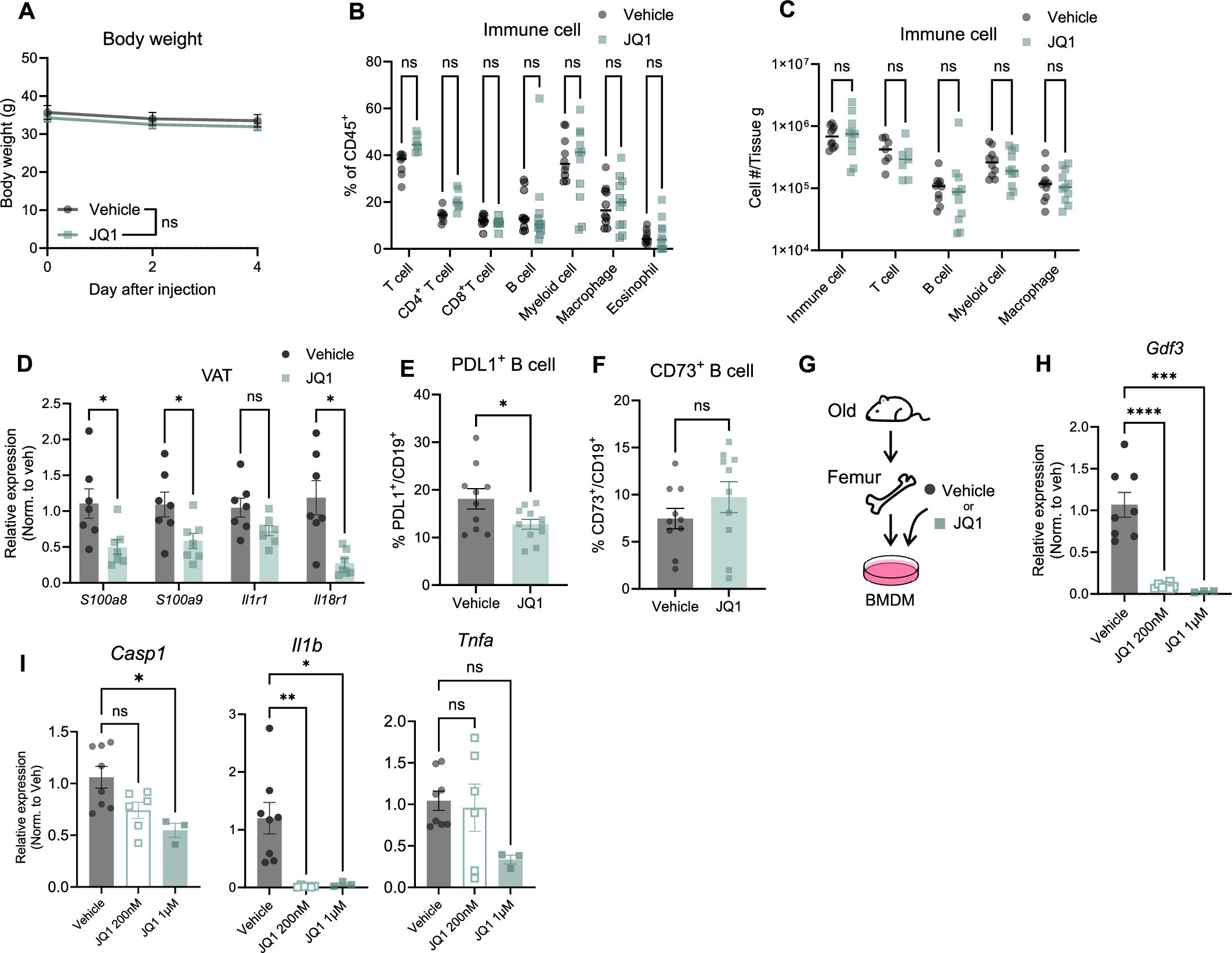
Extended Data Fig. 4: BRD4-regulated Gdf3 promotes inflammation with age, related to Fig. 2.

Figure S4 (A-F) Old (23- to 24-month-old) female WT mice were i.p. injected with JQ1 (12.5 mg/kg) or vehicle and LPS (0.1 mg/kg). Vehicle-injected, n = 10; JQ1-injected, n = 11. (A) Body weights of vehicle- or JQ1-injected old (23- to 24-month) female mice. Vehicle-injected, n = 10; JQ1-injected, n = 11. (B) Frequency and (C) cellularity of immune cells in VAT from vehicle- or JQ1-injected old mice. (D) S100a8, S100a9, Il1r1 and Il18r1 expression in VAT. (E-F) Frequency of (E) PDL1+ and (F) CD73+ B cells in VAT. (G-I) BMDMs isolated from old (24-month) female WT mice were treated with vehicle or JQ1 (200 nM or 1 µM). (G) Schematic of experimental design. (H) Gdf3 expression in BMDMs. (I) Casp1, Il1b and Tnfa expression in BMDMs. All data are presented as means ± SEM.