Extended Data Fig. 3: Activated monocytic origin cells and CD4+ T cells in Er1Lyz2/− and in naturally aged wt mice.
From: DNA damage in macrophages drives immune autoreactivity via nuclear antigen presentation

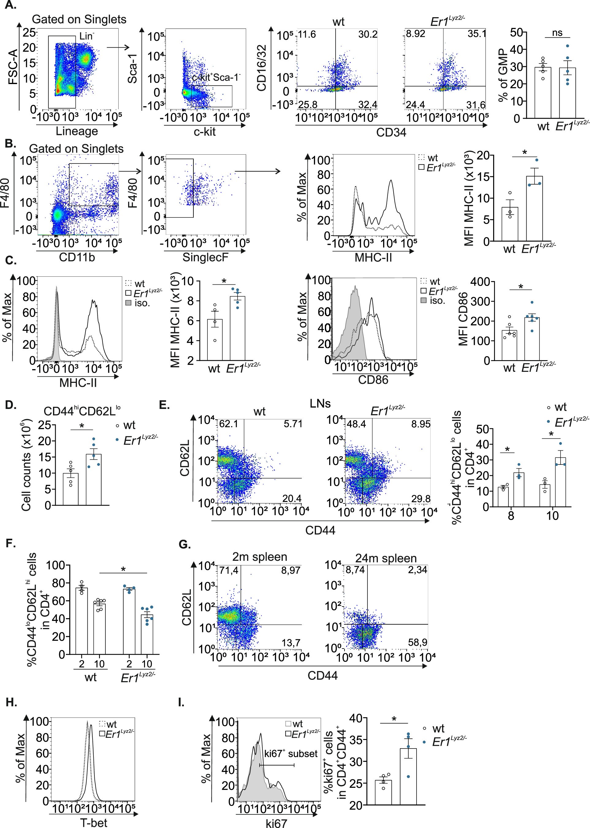
(A.) Flow cytometry analysis of bone marrows derived from 8-month-old wt and Er1Lyz2/− animals for the detection of myeloid granulocyte-monocyte progenitors. The scatter plots show the gating sequence and representative images. The bar plot shows the quantification of the Lin−c-kit+Sca-1−CD34+CD16/32+ cell population (n = 5). (B.) Gating sequence for the flow cytometry analysis of splenic macrophages and representative plots for the quantification of the MHC-II MFIs (n = 3, pval = 0.0474). (C.) MHC-II (left) and CD86 (right) protein expression levels in wt and Er1Lyz2/− splenic macrophages. The overlaying histograms represent the fluorescence intensities of wt, Er1Lyz2/− or isotype (iso) control samples (in the dashed black line, continuous black line and in gray color respectively). Mean fluorescence intensities are plotted in the bar graphs (n = 4-6, pval = 0.0283 and pval = 0.0261). (D.) Numbers of memory CD4+ T cells (CD44hiCD62Ll°) in wt and Er1Lyz2/− spleens (n = 5, pval = 0.026). (E.) Representative scatter plots and corresponding bar charts depicting the percentage of activated CD4+ T cells (CD44hiCD62Ll°) in 8- and 10-month-old wt and Er1Lyz2/− inguinal lymph nodes (n = 3, pval=0.031 and pval=0.0276). (F.) Plots showing the percentages of naïve CD4+ T cells (CD44l°CD62Lhi) in 2- and 10-month-old spleens (n = 4-6, pval = 0.0131). (G.) Representative scatter plots of CD44 and CD62L expression in 2- (young) and 24-month-old (aged) wt spleens (n = 4). (H.) Representative histogram plots of T-bet protein levels in CD4+ T cells after staining for T-bet and CD4 in 10-month-old wt and Er1Lyz2/− lymph node single cell suspensions (shown in the dashed black line and continuous black line respectively). (I.) Histograms overlaying the expression of ki67 protein in CD4+CD44+ cells in splenocytes isolated from 10-month-old wt and Er1Lyz2/− animals and stained for the ki67 proliferation, CD4 T cell and CD44 activation marker (shown in gray and in the continuous black line respectively) (n = 4, pval = 0.0487). Error bars indicate S.E.M. among replicates. Asterisk indicates the significance set at p-value: *≤0.05 (two-tailed Student’s t-test).