Fig. 4: DNA damage-induced alterations in the autophagic cargo of cells.
From: DNA damage in macrophages drives immune autoreactivity via nuclear antigen presentation

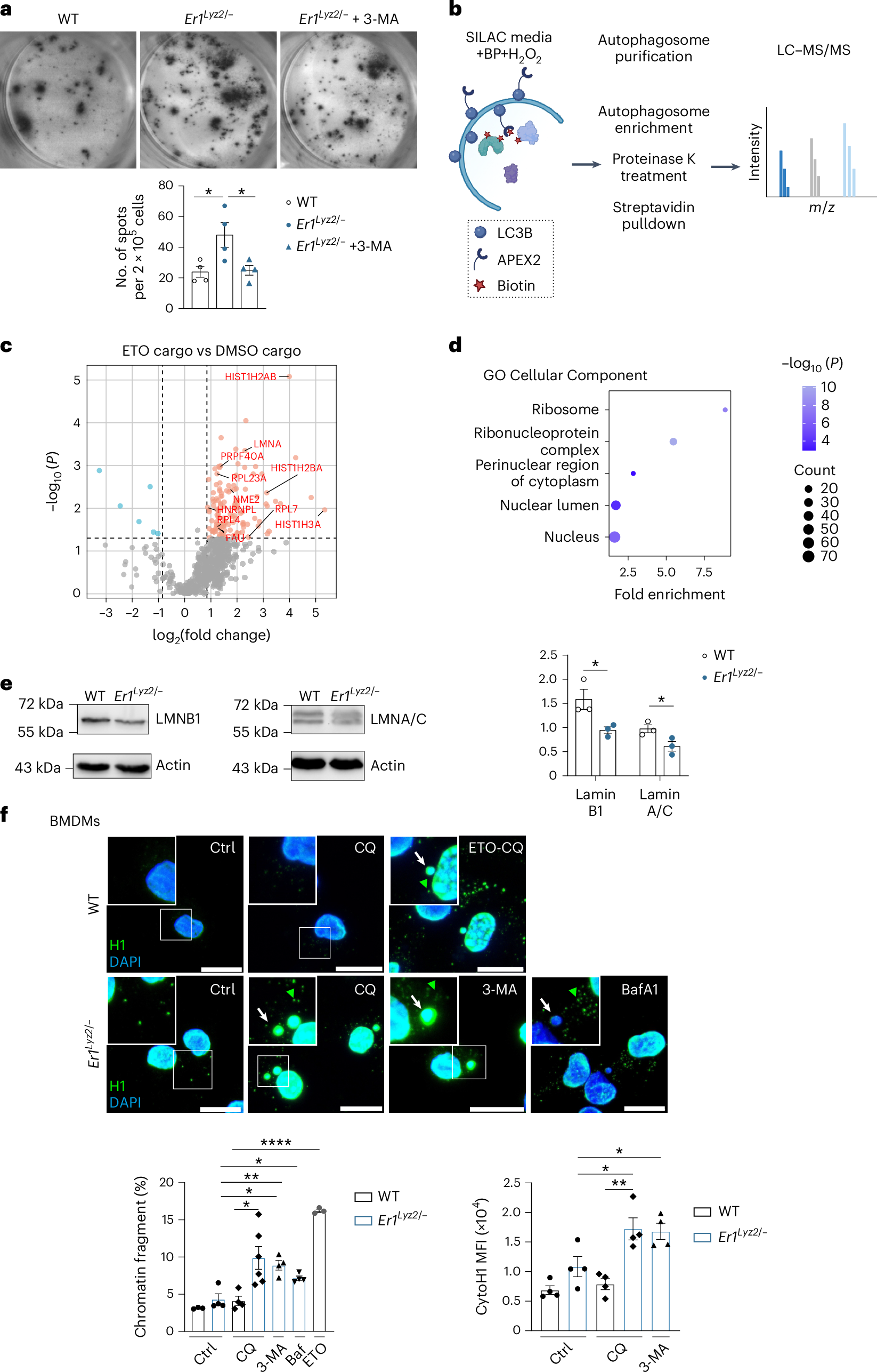
a, IFNγ ELISpot analysis of recall assay: Er1Lyz2/− CD4+ T cells isolated from 8-month-old mice were co-cultured with WT, Er1Lyz2/− or Er1Lyz2/− 3-MA-treated BMDMs. Representative images of the wells are shown, and the number of spots per reaction is plotted (n = 4, P = 0.033 and P = 0.0379). b−d, Autophagosome content identification in the U2-OS cell line. b, Experimental scheme of the APEX2−LC3B-based proteomics approach. BP, biotin-phenol. Created in BioRender. Arvanitaki, E. (2025) https://BioRender.com/t43t868. c, Volcano plot of proteins enriched in the autophagosomes of DMSO-treated (downregulated, blue) or ETO-treated (upregulated, red) U2-OS cells. Statistical significance (two-tailed Student’s t-test) was set at P ≤ 0.05 (horizontal black dashed line) and peptide enrichment at log2(fold change) ≥ 0.85 (overrepresented in autophagosomes derived from ETO-treated cells, ≥1.75 fold change) or log2(fold change) ≤ −0.85 (overrepresented in autophagosomes derived from DMSO-treated cells, ≤−1.75 fold change) (vertical black dashed line). Nuclear, ribonucleoprotein complex and ribosomal proteins are labeled with their corresponding gene symbol. d, Bubble plot of the GO term enrichment analysis (Cellular Component, Mann−Whitney U-test) of significantly overrepresented proteins found in autophagosomes isolated from ETO-treated cells (P ≤ 0.05 and log2(fold change) ≥ 0.85). The dot size shows the total count of genes per annotated pathway, and the color scale indicates the statistical significance as per the P value of the enriched pathways. e, Western blot detection of lamin A/C and lamin B1 protein levels in whole-cell extracts from WT and Er1Lyz2/− BMDMs. Actin was used for normalization (n = 3, P = 0.04397 and P = 0.048812). f, Immunofluorescence staining for the detection of cytoplasmic chromatin fragments and histone H1 upon treatment of WT cells with ETO and/or autophagy inhibitor chloroquine and Er1Lyz2/− cells with autophagy inhibitors chloroquine (CQ), 3-MA and BafA1. Ctrl, untreated control. White square boxes indicate areas selected for zoomed-in images per genotype per treatment, displayed on the top left of each image panel. White arrows indicate H1+DAPI+ cytosolic chromatin fragments, and green arrowheads point to the focal accumulation of cytoplasmic H1 species. The graphs show the percentage of H1+DAPI+ structures in the cytoplasm of WT or Er1Lyz2/− cells (graph on the left) and the MFI of histone H1 measured in the cytoplasm of cells (graph on the right) (5−8 fields for cyto-DAPI and three independent optical fields for cyto-H1 were counted from each biological replicate; exact P value is provided in the Source Data file). Error bars indicate s.e.m. among replicates. *P ≤ 0.05 and **P ≤ 0.01 (two-tailed Student’s t-test). Scale bars, 10 μm.