Fig. 6: Amelioration of autoimmune symptoms in Ercc1fl/−;Atg5fl/fl;Lyz2-cre+ (DKO) mice.
From: DNA damage in macrophages drives immune autoreactivity via nuclear antigen presentation

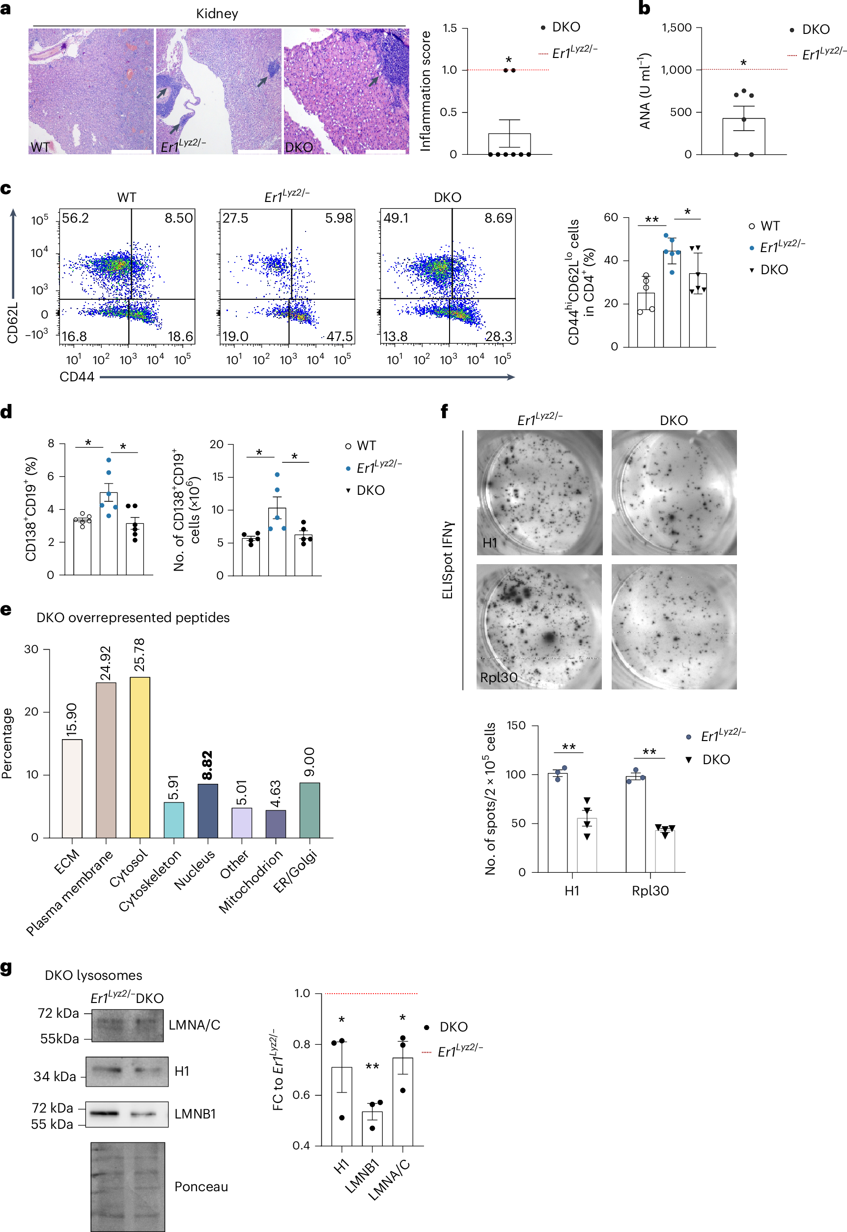
a, H&E staining in kidney sections derived from 8-month-old WT, Ercc1Lyz2/− and DKO mice. Magnification is indicated. Black arrows point to inflammatory foci. The inflammation score is shown, where 0: no/focal and 1: moderate. The red dotted line represents the mean inflammation score in the kidneys of Er1Lyz2/− mice (n = 8, P = 0.0313). b, ANA-ELISA for the detection of antinuclear autoantibodies in the sera of 8-month-old DKO mice. The red dotted line indicates the average titer of antinuclear antibodies in the Er1Lyz2/− sera (n = 6, P = 0.0449). c, Percentages of CD44hiCD62Llo activated CD4+ T cells in the spleens of 8-month-old WT, Er1Lyz2/− and DKO mice (n = 5−6, P = 0.0009 and P= 0.0404). d, Percentages (left) and numbers (right) of plasma cells in the spleens of 8-month-old WT, Er1Lyz2/− and DKO mice (n = 5−6). e, Bar chart depicting the subcellular origin of the peptides overrepresented in DKO BMDMs compared to WT BMDMs. PEAKS software was used. The bold number corresponds to the percentage of peptides derived from nuclear proteins f, IFNγ ELISpot assay. Splenocytes were isolated from 8-month-old Ercc1Lyz2/−, and DKO mice were pulsed with immunogenic peptides. Representative images are shown, and the number of spots is plotted (n = 3−4, P = 0.005838 and P = 0.000025). g, Western blot analysis of H1 and lamin A/C nuclear proteins present in lysosomal extracts derived from Ercc1Lyz2/− and DKO BMDMs. Equal amounts of protein (up to 10 μg) were loaded, and protein levels were normalized according to Ponceau stain. The plots show the fold change (FC) of the levels of the indicated proteins in DKO versus Ercc1Lyz2/− lysosomes (n = 3) (the latter indicated with the red dotted line). Error bars indicate s.e.m. among replicates. *P ≤ 0.05 and **P ≤ 0.01 (two-tailed Student’s t-test). Exact P values are provided in the Source Data.