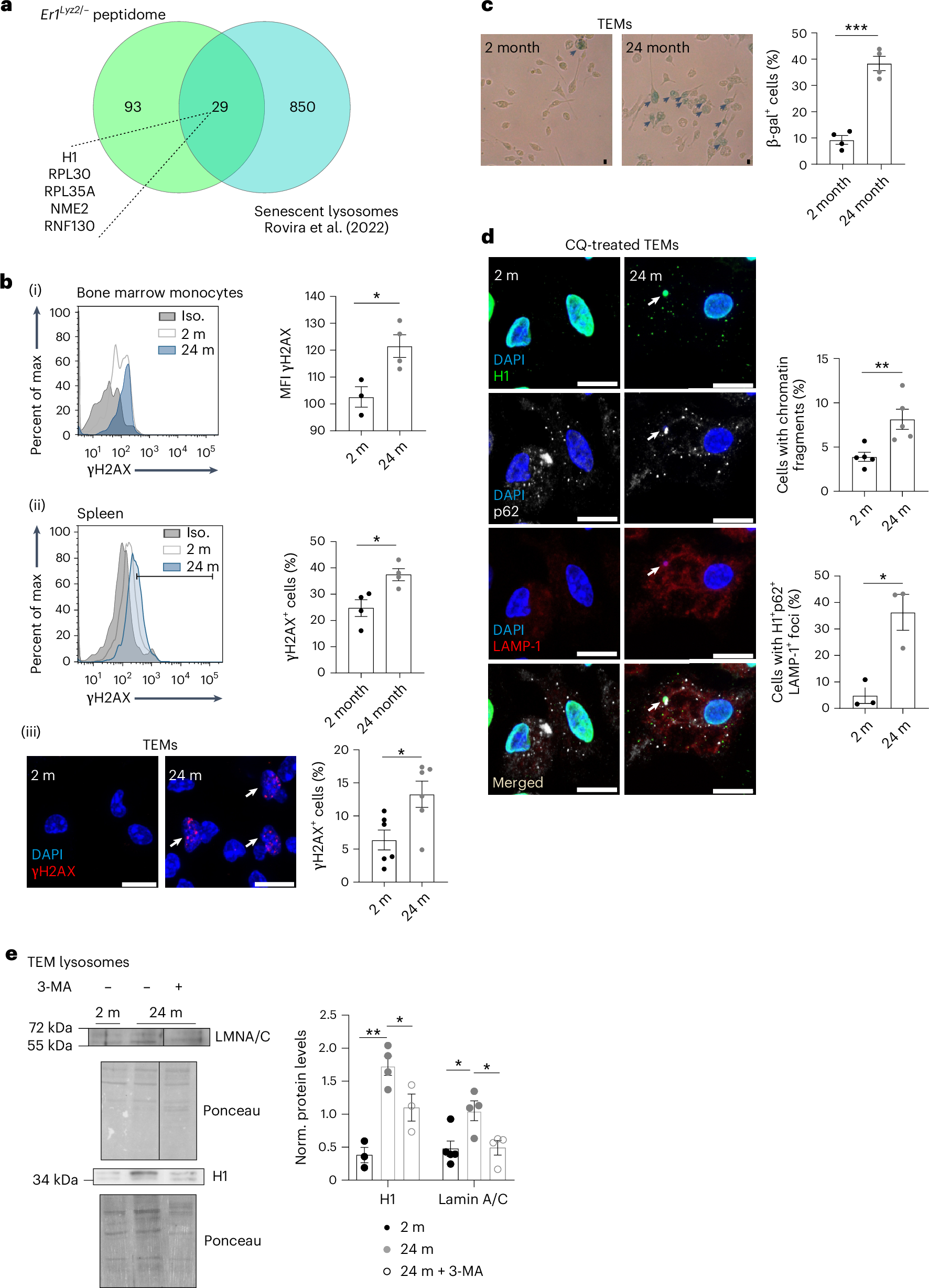
Fig. 7: Senescent cell features and lysosome alterations in aged macrophages.
From: DNA damage in macrophages drives immune autoreactivity via nuclear antigen presentation

a, Venn diagram showing the comparative analysis of the lysosomal proteome derived from palbociciclib-induced senescent SK-MEL-103 cells (blue) and of the MHC-II-bound peptidome of Er1Lyz2/− BMDMs (green). The numbers indicate the number of proteins in each dataset. b, γH2AX levels in aged monocytes or macrophages. Isotype (Iso.) controls are shown in gray. (i) Flow cytometry analysis of cells isolated from bone marrow of young (2 month (m)) and aged (24 month) mice, stained for Ly6G, CD11b, CD115 surface and γΗ2ΑΧ DNA damage markers. Representative histogram overlay of γH2AX in bone marrow monocytes (Ly6G−CD11b+CD115+ cells) and representative bar plot of the γH2AX MFI (n = 3−4). (ii) Flow cytometry analysis of splenocytes isolated from young and aged mice, stained for Ly6G, CD11b and γΗ2ΑΧ. A representative histogram overlay of γH2AX levels in cells of monocytic origin (Ly6G−CD11b+ cells), with the black bisector gate indicating the γH2AX+ population. The bar plot indicates the corresponding percentages of γH2AX+ cells (n = 4). (iii) Immunofluorescence staining of TEMs isolated from young and aged peritonea using a γH2AX antibody. Representative images and quantification of the percentage of γH2AX+ cells are shown (5−10 optical fields were counted) (n = 6). c, Representative images of the SA-β-gal assay using young and aged TEMs. The percentage of β-gal+ cells is plotted (three independent optical fields, and over 360 cells were counted per biological replicate) (n = 4, P < 0.0001). d, Representative images of the immunofluorescence detection of H1, p62 and LAMP-1 in young and aged TEMs. The white arrow points to a cytoplasmic structure stained positive for DAPI and all three proteins. The graphs depict the percentage of cells with chromatin fragments (top, DAPI+H1+) and of cells with H1+p62+LAMP-1+ foci (4−7 independent optical fields, and n > 67 cells were counted, respectively) (n = 3−5) P = 0.0093 and P = 0.0133. Single-channel images of d are shown in Supplementary Fig. 2c. e, Western blot analysis of lysosomal preparations derived from young and aged TEMs, treated or not with 3-MA, as indicated. All were treated with chloroquine for the inhibition of lysosomal cargo degradation. LAMP-1 protein levels are shown as a positive control and Ponceau stain as a loading control. In each case, 7 μg of protein was loaded. A quantitative analysis is presented in the bar chart (n = 3−5). The splice point is indicated by a vertical black line. Error bars indicate s.e.m. among replicates. *P ≤ 0.05, **P ≤ 0.01, ***P ≤ 0.001 (two-tailed Student’s t-test). Scale bars, 10 μm. Exact P values are provided in the Source Data.