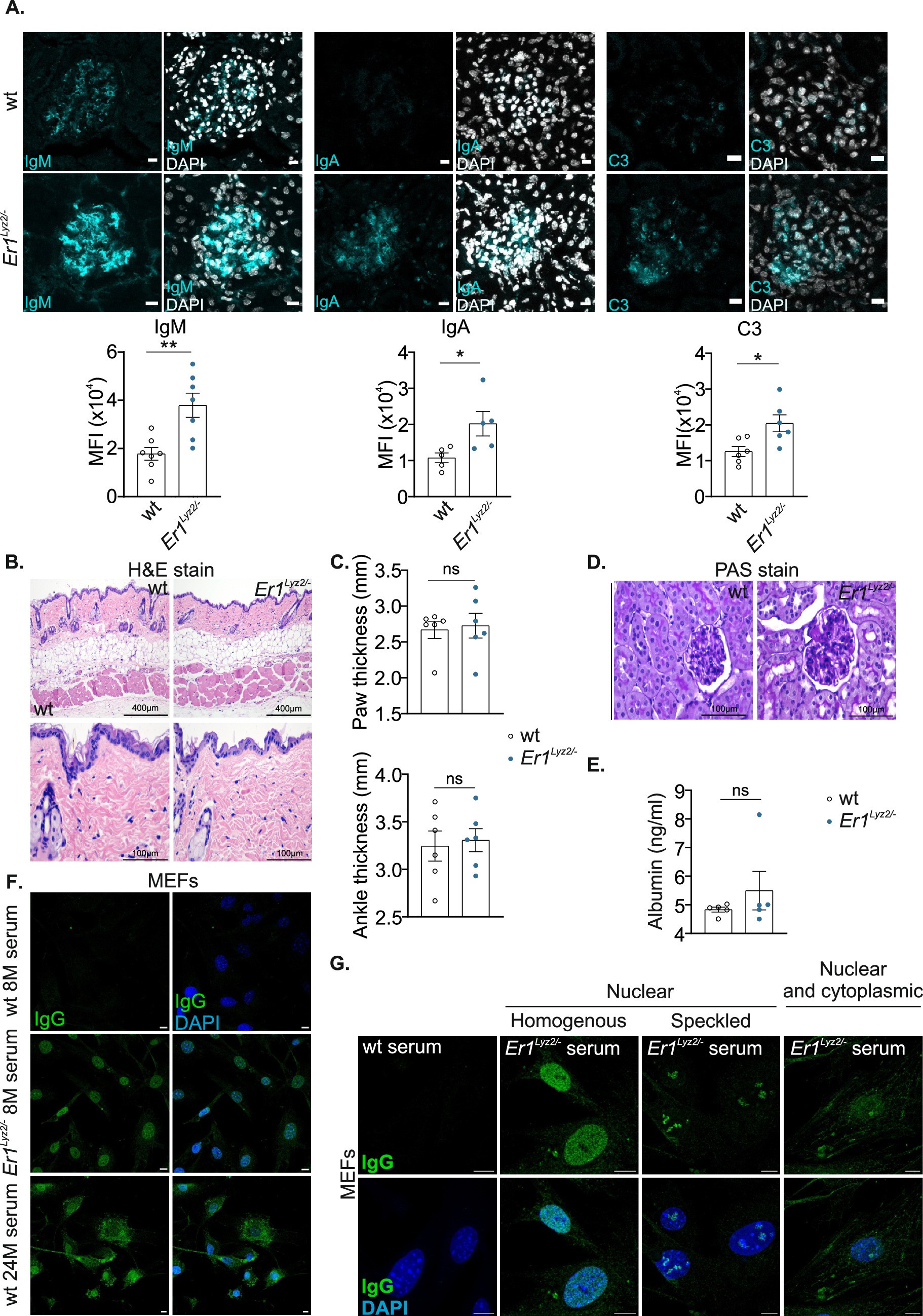
Extended Data Fig. 1: Immune complex deposition and glomerular damage in the kidneys of mice with an Ercc1 defect in monocyte-derived macrophages.
From: DNA damage in macrophages drives immune autoreactivity via nuclear antigen presentation

Immunofluorescence analysis of kidney cryosections stained with antibodies raised against IgM and IgA immunoglobulins or C3 complement protein. Kidney glomeruli are shown in all images. The plots on the bottom depict the mean fluorescence intensity (MFI) of each staining (n = 5-7, pval = 0.0039 and pval = 0.0327). (B.) Histological analysis (H&E staining) of skins derived from 8-month-old wt or Er1Lyz2/− mice. Magnifications are indicated. (n = 4) Scale bars: 10μm. (C.) Caliper measurements of the thickness of paws and ankles from 8-month-old wt and Er1Lyz2/− animals (n = 6, pval > 0.05). (D.) PAS staining of kidney paraffin sections. The white arrow indicates glomerular damage (n = 3). (E.) ELISA for the detection of albumin in the urine of wt and Er1Lyz2/− animals (n = 5, pval > 0.05). (F.) Autoantibody detection in the sera of 8-month-old wt and Er1Lyz2/− mice using an indirect immunofluorescence assay. Primary wild-type mouse embryonic fibroblasts (MEFs) were seeded and incubated with the mouse sera, as indicated. Here, representative images of 1:50 sera dilutions are presented. The autoantibody positivity for mice is also expressed as the percentage indicated on the top right of each image (n = 10 biological replicates and 5 independent optical fields/mouse serum were assessed).(G.) Patterns of fluorescence in MEFs incubated with 8-month-old Er1Lyz2/− sera are indicated(n = 10). Error bars indicate S.E.M. among replicates. Asterisk indicates the significance set at p-value: *≤0.05, **≤0.01 (two-tailed Student’s t-test). Scale bars: 10μm.