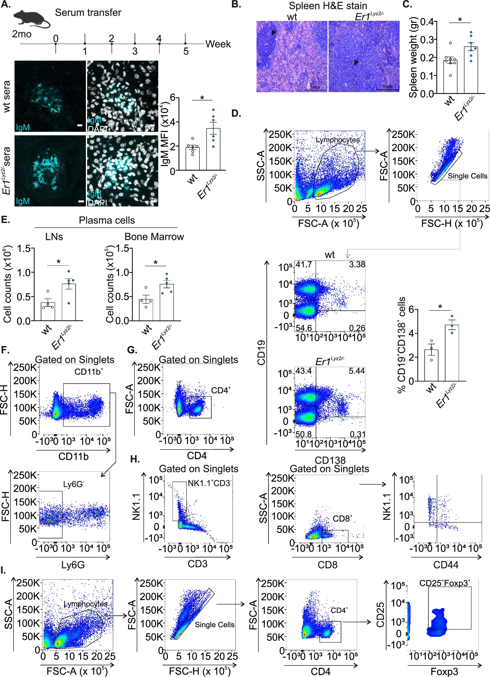
Extended Data Fig. 2: Serum transfer experiement and gating strategy of immune cell populations examined in wt and Er1Lyz2/− animals.
From: DNA damage in macrophages drives immune autoreactivity via nuclear antigen presentation

(A.) Adoptive transfer of sera derived from wt or Er1Lyz2/− animals to young wt hosts. A schematic diagram is shown (top). The immunofluorescence images depict glomeruli from kidney cryosections, stained with an IgM antibody (bottom) (n = 6, pval = 0.0143). (B.) H&E analysis of spleens isolated from 8-month-old wt and Er1Lyz2/− animals. The magnification is indicated (n = 6-7). (C.) Weights of spleens isolated from 8-month-old wt and Er1Lyz2/− animals (n = 8, pval = 0.0174). (D.) Flow cytometry analysis of live splenocytes. Gating sequence for analysis of plasma cells in wt and Er1Lyz2/− splenocytes. The plot shows the percentages of CD19+CD138+ plasma cells (n = 3, pval = 0.0293). (E.) Bar charts of the number of CD19+CD138+ plasma cells in the lymph nodes and bone marrows of 8-month-old mice (n = 4-5, pval = 0.0295). (F-I.) Gating sequence for analysis of monocyte-derived cells (F.), CD4+ T cells (G.) cytotoxic NK and CD8+ cells (H.) and regulatory CD4+ T cells (I.). Error bars indicate S.E.M. among replicates. Asterisk indicates the significance set at p-value: *≤0.05, **≤0.01 (two-tailed Student’s t-test). Scale bars: 10μm.