Extended Data Fig. 5: MOV10 expression increases in mouse hearts with age.
From: Targeting age-related LINE-1 activation alleviates cardiac aging

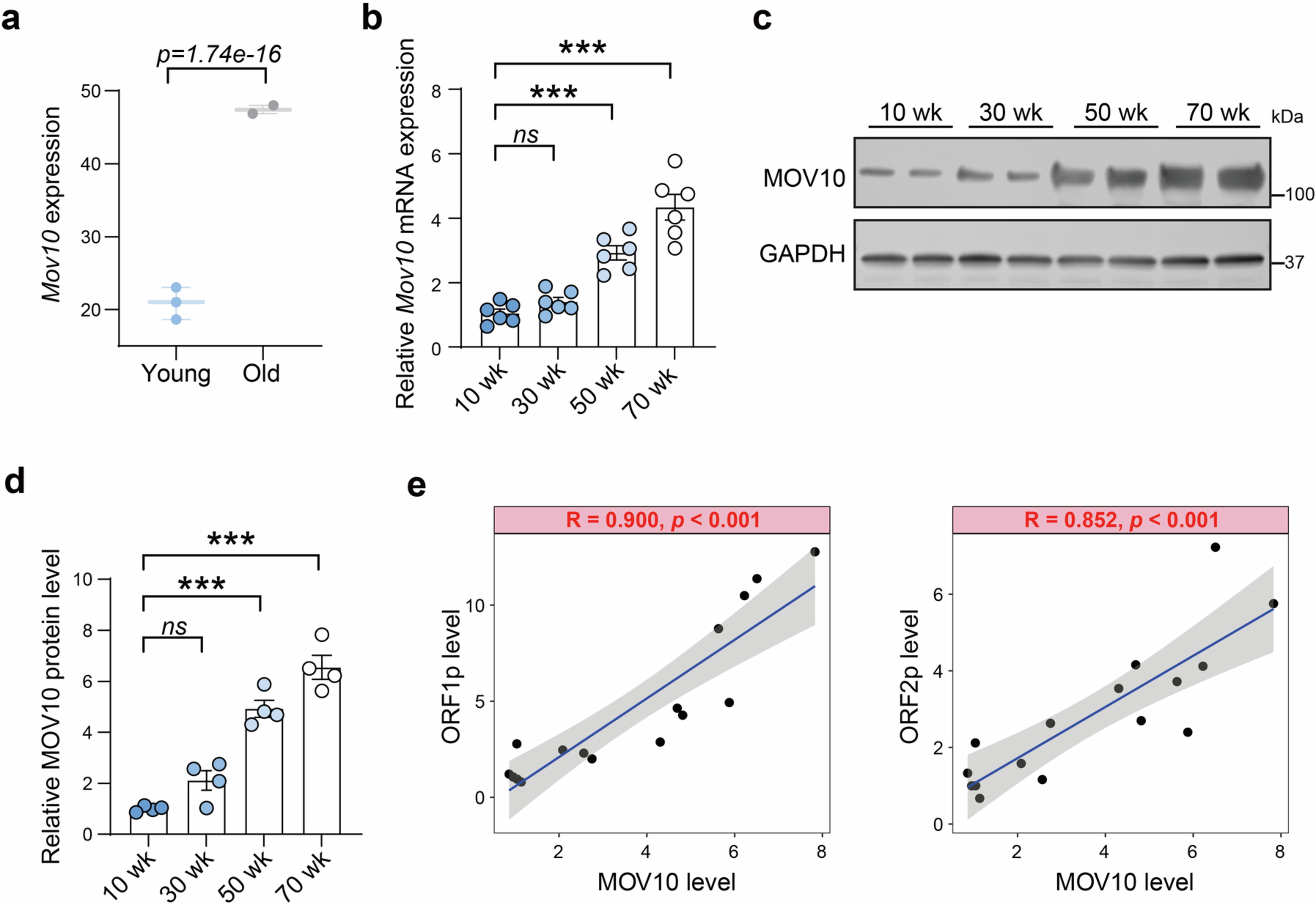
a, Mov10 expression based on mouse cardiac aging RNA sequencing data from the GEO dataset GSE20074127. b, qPCR analysis of Mov10 mRNA expression in aged mouse heart tissue. n = 6 mice per group. c-d, Representative immunoblot (c) and quantitative analysis (d) of MOV10 protein levels in aged mouse hearts. GAPDH was used as a loading control. n = 4 mice per group. e, Scatter plots depicting the correlation of MOV10 with ORF1p and ORF2p with a fitted linear regression line (blue) and 95% confidence interval (gray shade). Statistical significance was determined by Pearson’s correlation, with the coefficient (R) and p value denoted for each pair. For panel a-b and d, Data are presented as mean ± SEM with individual data points indicated. Groups were compared using unpaired two-tailed Student′s t-test (a) or one-way ANOVA and post hoc Dunnett′s test (b, d). ns, not significant, ***p < 0.001.