Extended Data Fig. 8: Pharmacological inhibitor of LINE-1 reverse transcription improves cardiac function in Mov10-cKO mice.
From: Targeting age-related LINE-1 activation alleviates cardiac aging

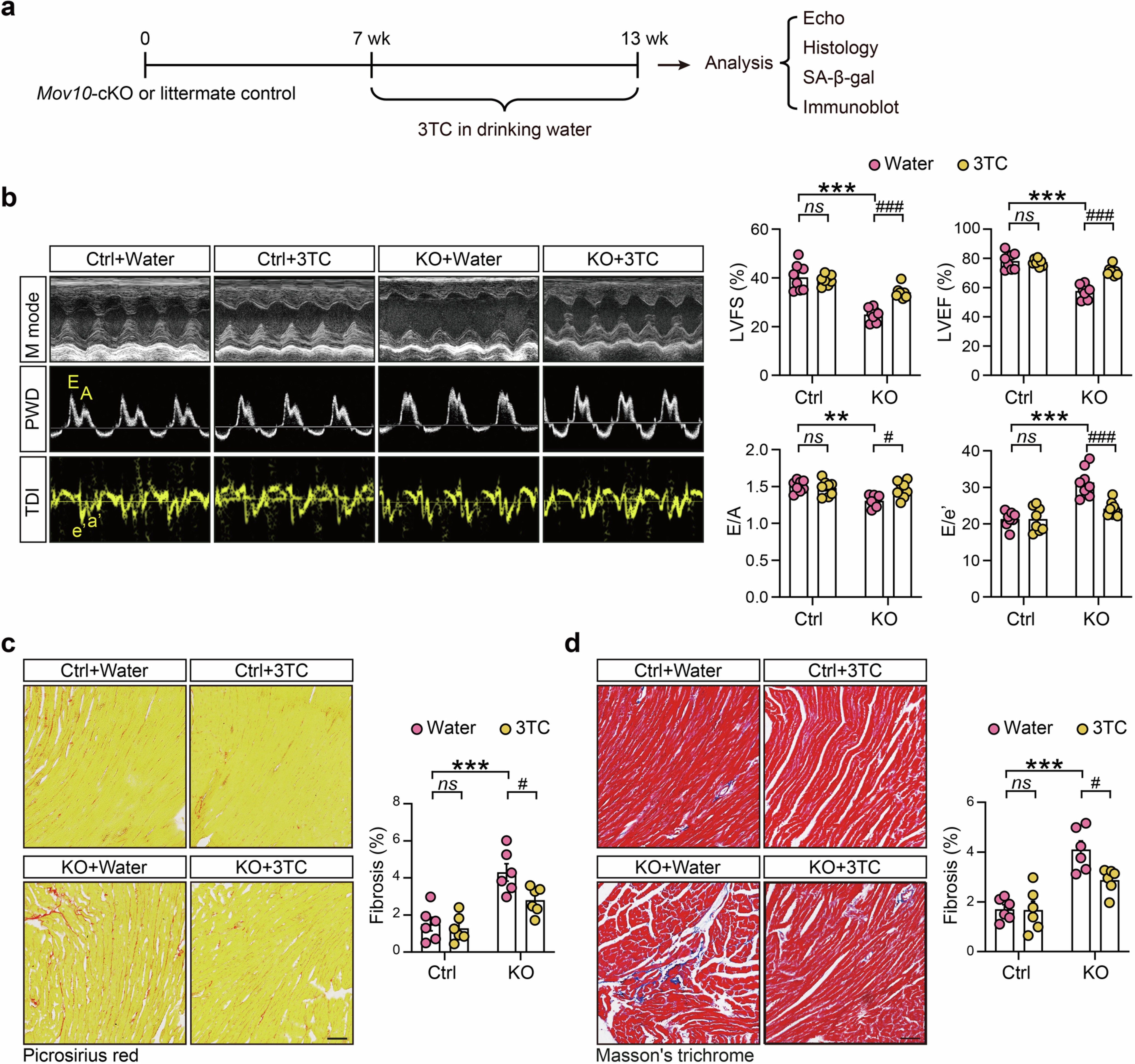
a, Schematic for the experiment using pharmacological inhibition of LINE-1 reverse transcription (with 3TC) in alleviating premature cardiac aging and cardiac dysfunction in Mov10-cKO (KO) mice. KO and littermate control (Ctrl) mice received 3TC (administered in drinking water) or water alone from 7 weeks of age for 6 weeks before subsequent analyses. b, Representative images showing the M-mode (upper), pulsed-wave Doppler (PWD) (middle), and tissue Doppler imaging (TDI, lower) echocardiography of Ctrl mice that received water (Ctrl + Water), Ctrl mice that received 3TC (Ctrl + 3TC), Mov10-cKO mice that received water (KO + Water), Mov10-cKO mice that received 3TC (KO + 3TC). Quantitative data of left ventricular fractional shortening (LVFS), ejection fraction (LVEF), the ratio of E-wave to A-wave (E/A), the ratio of early-diastolic transmitral flow velocity to early-diastolic mitral annular velocity (E/e′) are shown to the right. n = 8 mice per group. c, Picrosirius red staining of mouse hearts from each group. Scale bar, 50 μm. Quantifications of cardiac fibrosis are shown to the right. n = 6 mice per group. d, Masson’s trichrome staining of mouse hearts from each group. Scale bar, 50 μm. Quantifications of cardiac fibrosis are shown to the right. n = 6 mice per group. Data are presented as mean ± SEM with individual data points indicated. Groups were compared using two-way ANOVA post hoc Tukey test. ns, not significant, **p < 0.01, ***p < 0.001 compared to Ctrl + Water group; #p < 0.05, ###p < 0.001 compared to KO + Water group.