Extended Data Fig. 2: Cardiomyocyte-specific Mov10 knockout results in differential expression of transposable elements (TEs), diastolic dysfunction and cardiac senescence.
From: Targeting age-related LINE-1 activation alleviates cardiac aging

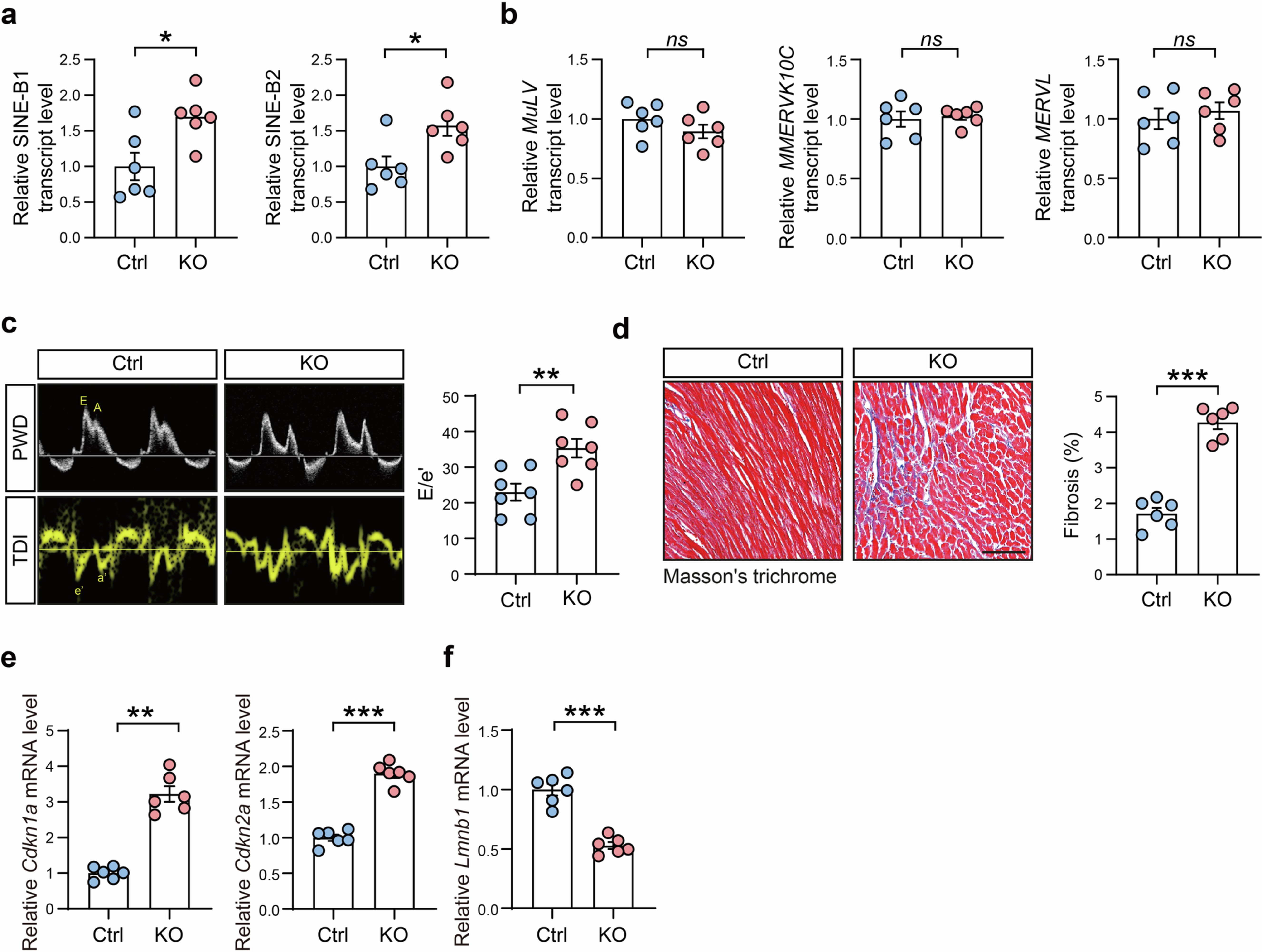
a, qPCR analysis showing SINE-B1 and SINE-B2 transcript levels in the hearts of littermate control (Ctrl) and Mov10-cKO (KO) mice at 3 months of age. n = 6 mice per group. b, qPCR analysis showing MuLV, MMERVK10C, and MERVL transcript levels in the hearts of Ctrl and KO mice at 3 months of age. n = 6 mice per group. c, Representative pulsed-wave Doppler (PWD, upper) and tissue Doppler imaging (TDI, lower) from Ctrl and KO mice at 3 months of age. Quantitative data on the ratio of early-diastolic transmitral flow velocity to early-diastolic mitral annular velocity (E/e′) are shown to the right. n = 7 mice per group. d, Masson’s trichrome staining of Ctrl and KO hearts at 3 months of age. Scale bar, 100 μm. Quantifications of cardiac fibrosis are shown to the right. n = 6 mice per group. e-f, qPCR analysis showing Cdkn1a and Cdkn2a (e), and Lmnb1 (f) mRNA levels in the hearts of Ctrl and KO mice at 3 months of age. n = 6 mice per group. Data are presented as mean ± SEM with individual data points indicated. Groups were compared using unpaired two-tailed Student′s t-test. ns, not significant, *p < 0.05, **p < 0.01, ***p < 0.001.