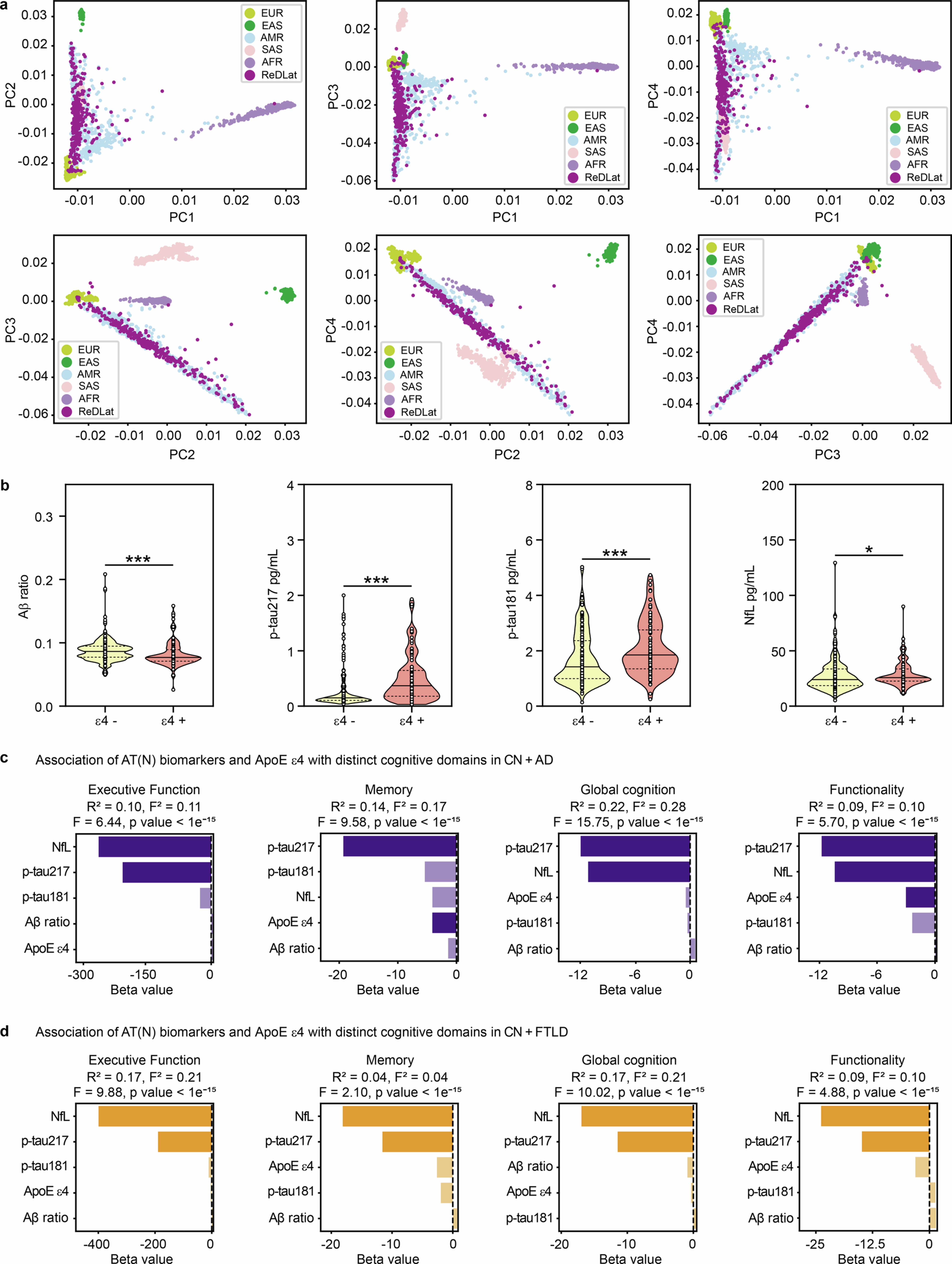
Extended Data Fig. 6: Ancestry structure, regression analyses, and biomarker distributions by ApoE ε4 status.

(a) Principal component (PC) projection of genetic data showing ancestry assignment. Most participants (n = 300) were classified as AMR, with six as EUR and one as AFR. (b) Distribution of AT(N) biomarkers stratified by ApoE rs429358 ε4 carrier status (presence vs. absence of at least one ε4 allele). Statistical significance was assessed using the two-sided Mann–Whitney U test. Aβ42/Aβ40 ratio: ε4- vs ε4 + , p < .001; p-tau217: ε4- vs ε4 + , p < .001; p-tau181: ε4- vs ε4 + , p < .001; NfL: ε4- vs ε4 + , p = .0394. Significance levels: *p < .05, ***p < .001. Ridge regression analysis was performed for each cognitive domain based on plasma levels of AT(N) biomarkers and ApoE rs429358 ε4 genotype (presence vs. absence of at least one ε4 allele) in CN (n = 165) and AD patients (n = 126) (c), and in CN (n = 165) and FTLD patients (n = 79) (d). The plots display R², f², F, and significant p-values for each regression analysis. Saturated colors highlight significant associations (p < .05) for each predictor. Top predictor for CN + AD (p-value): Executive function: p-tau217 = 1.0×10-5, NfL = 1.7×10-4; Memory: p-tau217 = 1.1×10-7, ApoE ε4 = 9.2×10-3; Global cognition: p-tau217 = 4.8×10-10, NfL = 7.7×10-5; Functionality: p-tau217 = 2.7×10-4, NfL = 3×10-2. Top predictor for CN + FTLD (p-value): Executive function: NfL = 2.9×10-8, p-tau217 = 4.5×10-6; Memory: p-tau217 = 5.3×10-4, NfL = 1.6×10-3; Global cognition: p-tau217 = 6.0×10-12, NfL = 2.4×10-9; Functionality: p-tau217 = 2.6×10-6, NfL = 1.2×10-5. EUR: European; EAS: East Asian; AMR: Amerindian; SAS: South Asian; AFR: African; ε4-: ApoE ε4 non carriers; ε4 + : ApoE ε4 carriers; CN: cognitively normal individuals; AD: Alzheimer disease patients; FTLD: frontotemporal lobar degeneration patients.