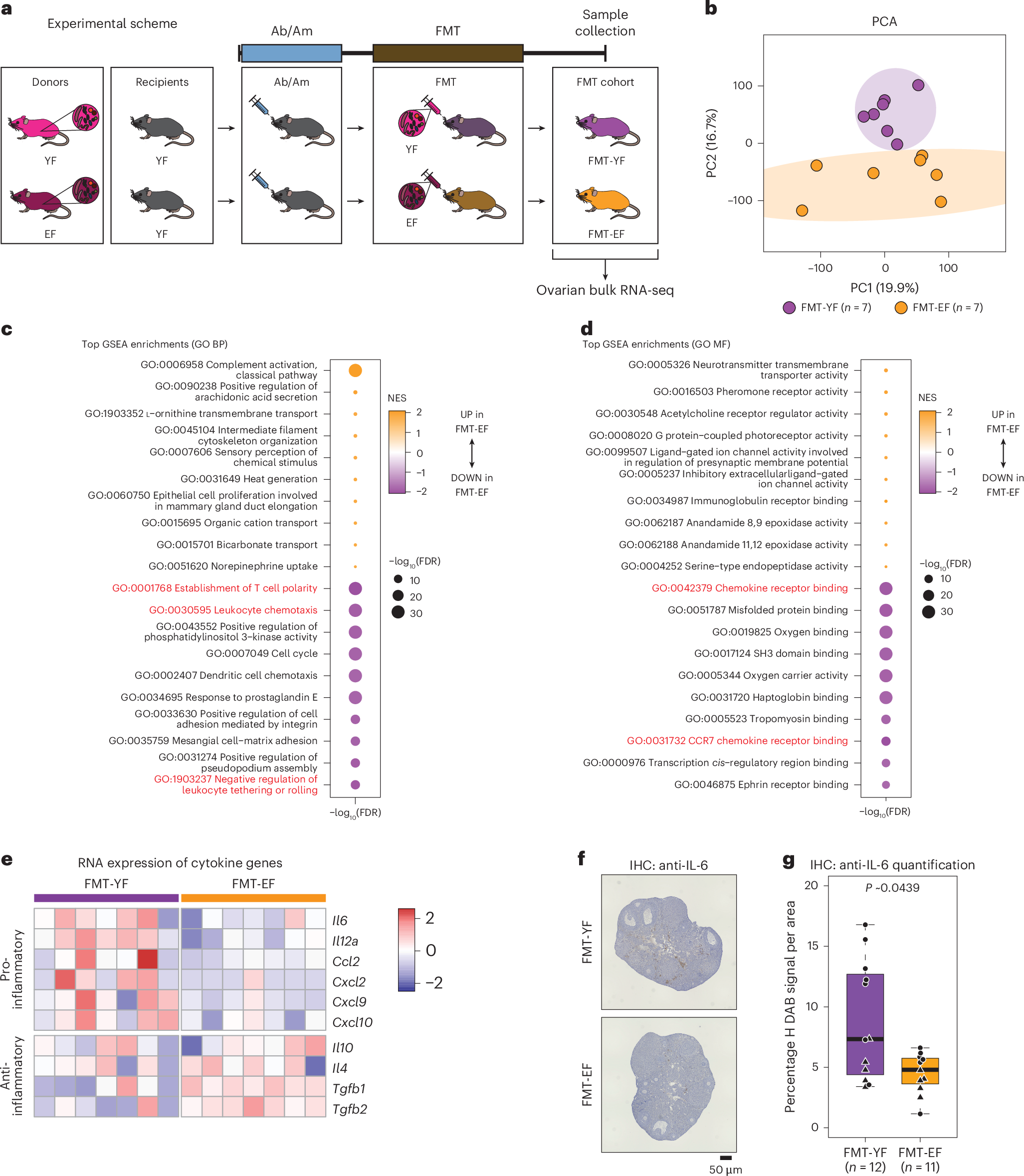
Fig. 2: Bulk RNA-seq analysis of ovaries from young and estropausal female mice FMT recipient mice.
From: Estropausal gut microbiota transplant improves measures of ovarian function in adult mice

a, Schematic diagram of the experimental setup of FMT cohort. Fecal microbiota from either young (4 months) or estropausal (20 months) female mice were transplanted into young (4 months) female recipient mice. FMT recipient groups are referred to as FMT-YF (receiving young donor microbiota) and FMT-EF (receiving estropausal donor microbiota). b, PCA result of RNA expression between young and estropausal female FMT recipient mice (FMT-YF and FMT-EF, respectively). c,d, Top GSEA enriched terms from Gene Ontology (GO) Biological Process (BP) (c) and GO Molecular Function (MF) (d). Only up to the top ten most-upregulated and top ten most-downregulated gene sets are plotted for readability. e, Heat map of normalized expression of cytokine genes from ovarian RNA-seq data. f, Representative images of ovarian immunohistochemistry (IHC) against IL-6. Scale bar, 50 µm. g, Quantification of IL-6 IHC data (P value ~ 0.0439). Diaminobenzidine (DAB) signal intensity was normalized to the percentage of total tissue area (hematoxylin signal). For IHC quantification, one data point from the FMT-EF group was excluded based on Grubbs’ test identifying it as a significant outlier (P value < 0.05). Boxplot shows the median (center line), the 25th and 75th percentiles (bounds of the box), with whiskers extending to 1.5× the IQR. Individual datapoints are shown. Significance in a nonparametric two-sided Wilcoxon rank-sum test is reported.