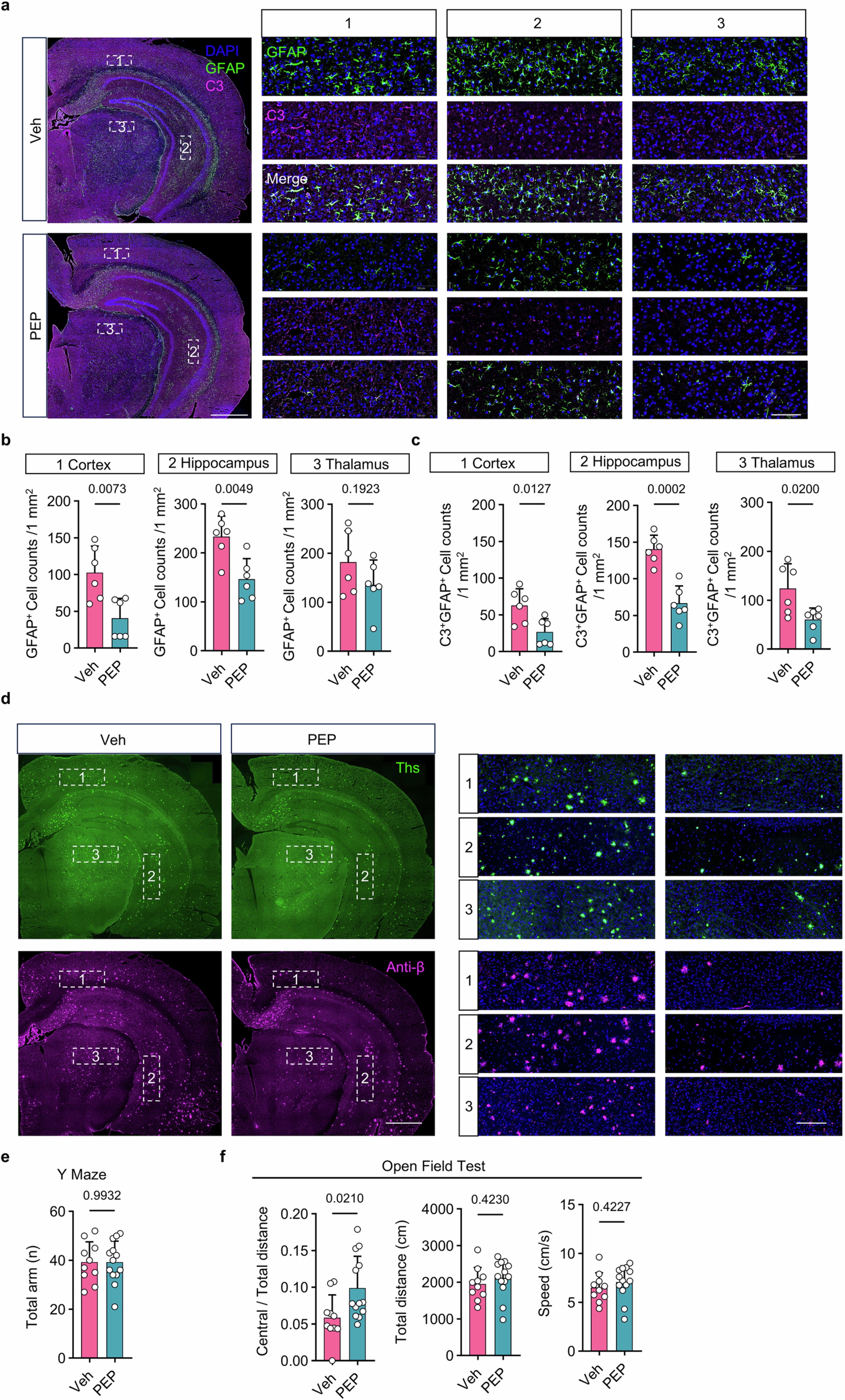
Extended Data Fig. 5: PEP supplement ameliorates the pathology of 5×FAD mice.

(a-c) The representative images (a) and quantification of GFAP+ cells (b) or C3+GFAP+ A1 astrocytes (c) in the brain from 5×FAD mice treated with PEP or vehicle (Veh). Scale bars, 1 mm (left), 100 μm (right). (n = 6 per group). (d) Immunostaining of Aβ with Thioflavine S (Ths) and anti-Aβ in the brain from 5×FAD mice treated with PEP or vehicle (Veh). Scale bars, 1 mm (upper), 200 μm (lower). (e) Total arms of Y maze test in 5×FAD mice treated with PEP or vehicle (Veh). (n = 10 in Veh group; n = 13 in PEP group). (f) Central/Total distance, total distance and speed of open field test in 5×FAD mice treated with PEP or vehicle (Veh). (n = 10 in Veh group; n = 13 in PEP group). Data show the mean ± SD; Each dot represents one independent biological replicate; Two-tailed unpaired t test in (b,c,e,f).