Abstract
Aging involves multiple detrimental changes in the systemic milieu, leading to functional deterioration and age-related diseases. However, the potential self-protective adaptive alterations during aging remain underexplored. Here we show that phosphoenolpyruvate (PEP), a glycolytic metabolite, acts as a protective factor against age-related chronic inflammation. Longitudinal analyses in mice and humans reveal a biphasic PEP trajectory, characterized by initial accumulation followed by progressive decline. Blocking PEP accumulation exacerbates inflammation and accelerates aging phenotypes, whereas PEP administration before its decline promotes healthy aging in mice. In aged humans, high PEP levels strongly correlate with lower inflammation and healthier traits. Mechanistically, PEP acts as an endogenous inhibitor of the cyclic GMP-AMP synthase (cGAS)−stimulator of interferon genes (STING) pathway by competitively binding to cGAS. Moreover, PEP alleviates neuroinflammation and improves cognitive function in an Alzheimer’s disease mouse model. Thus, our findings define PEP accumulation as an evolutionarily conserved geroprotective mechanism, positioning PEP as a promising intervention for aging and associated diseases.
This is a preview of subscription content, access via your institution
Access options
Access Nature and 54 other Nature Portfolio journals
Get Nature+, our best-value online-access subscription
$32.99 / 30 days
cancel any time
Subscribe to this journal
Receive 12 digital issues and online access to articles
$119.00 per year
only $9.92 per issue
Buy this article
- Purchase on SpringerLink
- Instant access to the full article PDF.
USD 39.95
Prices may be subject to local taxes which are calculated during checkout







Similar content being viewed by others
Data availability
All RNA sequencing files were deposited in the short-read sequence archive under BioProject ID PRJNA1405939. Source data and supplementary information are available for this paper. Correspondence and requests for materials should be addressed to H.Y.L. and Z.Q.S.
References
Lopez-Otin, C., Blasco, M. A., Partridge, L., Serrano, M. & Kroemer, G. Hallmarks of aging: an expanding universe. Cell 186, 243–278 (2023).
Aging Biomarker Consortium. Biomarkers of aging. Sci. China Life Sci. 66, 893–1066 (2023).
Zhang, H., Cherian, R. & Jin, K. Systemic milieu and age-related deterioration. Geroscience 41, 275–284 (2019).
Mahmoudi, S., Xu, L. & Brunet, A. Turning back time with emerging rejuvenation strategies. Nat. Cell Biol. 21, 32–43 (2019).
Conboy, I. M. et al. Rejuvenation of aged progenitor cells by exposure to a young systemic environment. Nature 433, 760–764 (2005).
Villeda, S. A. et al. The ageing systemic milieu negatively regulates neurogenesis and cognitive function. Nature 477, 90–94 (2011).
Loffredo, F. S. et al. Growth differentiation factor 11 is a circulating factor that reverses age-related cardiac hypertrophy. Cell 153, 828–839 (2013).
Elabd, C. et al. Oxytocin is an age-specific circulating hormone that is necessary for muscle maintenance and regeneration. Nat. Commun. 5, 4082 (2014).
Katsimpardi, L. et al. Vascular and neurogenic rejuvenation of the aging mouse brain by young systemic factors. Science 344, 630–634 (2014).
Sinha, M. et al. Restoring systemic GDF11 levels reverses age-related dysfunction in mouse skeletal muscle. Science 344, 649–652 (2014).
Villeda, S. A. et al. Young blood reverses age-related impairments in cognitive function and synaptic plasticity in mice. Nat. Med. 20, 659–663 (2014).
Castellano, J. M. et al. Human umbilical cord plasma proteins revitalize hippocampal function in aged mice. Nature 544, 488–492 (2017).
Horowitz, A. M. et al. Blood factors transfer beneficial effects of exercise on neurogenesis and cognition to the aged brain. Science 369, 167–173 (2020).
Ma, S. et al. Heterochronic parabiosis induces stem cell revitalization and systemic rejuvenation across aged tissues. Cell Stem Cell 29, 990–1005 (2022).
Schroer, A. B. et al. Platelet factors attenuate inflammation and rescue cognition in ageing. Nature 620, 1071–1079 (2023).
Singh, P. et al. Taurine deficiency as a driver of aging. Science 380, eabn9257 (2023).
Saavedra et al. Aging and chronic inflammation: highlights from a multidisciplinary workshop. Immun. Ageing 20, 25 (2023).
Franceschi, C., Garagnani, P., Parini, P., Giuliani, C. & Santoro, A. Inflammaging: a new immune-metabolic viewpoint for age-related diseases. Nat. Rev. Endocrinol. 14, 576–590 (2018).
Franceschi, C., Garagnani, P., Vitale, G., Capri, M. & Salvioli, S. Inflammaging and ‘Garb-aging’. Trends Endocrinol. Metab. 28, 199–212 (2017).
Yousefzadeh, M. J. et al. An aged immune system drives senescence and ageing of solid organs. Nature 594, 100–105 (2021).
Ajoolabady, A. et al. Immunosenescence and inflammaging: mechanisms and role in diseases. Ageing Res. Rev. 101, 102540 (2024).
Ferrucci, L. & Fabbri, E. Inflammageing: chronic inflammation in ageing, cardiovascular disease, and frailty. Nat. Rev. Cardiol. 15, 505–522 (2018).
Fulop, T., Witkowski, J. M., Olivieri, F. & Larbi, A. The integration of inflammaging in age-related diseases. Semin. Immunol. 40, 17–35 (2018).
Zhou, Z. et al. Type 2 cytokine signaling in macrophages protects from cellular senescence and organismal aging. Immunity 57, 513–527 e516 (2024).
Widjaja, A. A. et al. Inhibition of IL-11 signalling extends mammalian healthspan and lifespan. Nature 632, 157–165 (2024).
Li, X. et al. Inflammation and aging: signaling pathways and intervention therapies. Signal Transduct. Target. Ther. 8, 239 (2023).
Guarente, L., Sinclair, D. A. & Kroemer, G. Human trials exploring anti-aging medicines. Cell Metab. 36, 354–376 (2024).
Ross, J. B. et al. Depleting myeloid-biased haematopoietic stem cells rejuvenates aged immunity. Nature 628, 162–170 (2024).
Skopelja-Gardner, S., An, J. & Elkon, K. B. Role of the cGAS−STING pathway in systemic and organ-specific diseases. Nat. Rev. Nephrol. 18, 558–572 (2022).
Ablasser, A. & Chen, Z. J. cGAS in action: expanding roles in immunity and inflammation. Science 363, eaat8657 (2019).
Paul, B. D., Snyder, S. H. & Bohr, V. A. Signaling by cGAS−STING in neurodegeneration, neuroinflammation, and aging. Trends Neurosci. 44, 83–96 (2021).
Yang, H., Wang, H., Ren, J., Chen, Q. & Chen, Z. J. cGAS is essential for cellular senescence. Proc. Natl Acad. Sci. USA 114, E4612–E4620 (2017).
Sladitschek-Martens, H. L. et al. YAP/TAZ activity in stromal cells prevents ageing by controlling cGAS−STING. Nature 607, 790–798 (2022).
Gulen, M. F. et al. cGAS−STING drives ageing-related inflammation and neurodegeneration. Nature 620, 374–380 (2023).
Xie, X. et al. Activation of innate immune cGAS−STING pathway contributes to Alzheimer’s pathogenesis in 5×FAD mice. Nat. Aging 3, 202–212 (2023).
Dou, Z. et al. Cytoplasmic chromatin triggers inflammation in senescence and cancer. Nature 550, 402–406 (2017).
De Cecco, M. et al. L1 drives IFN in senescent cells and promotes age-associated inflammation. Nature 566, 73–78 (2019).
Sliter, D. A. et al. Parkin and PINK1 mitigate STING-induced inflammation. Nature 561, 258–262 (2018).
Zhao, Y., Simon, M., Seluanov, A. & Gorbunova, V. DNA damage and repair in age-related inflammation. Nat. Rev. Immunol. 23, 75–89 (2023).
Victorelli, S. et al. Apoptotic stress causes mtDNA release during senescence and drives the SASP. Nature 622, 627–636 (2023).
Liu, X. et al. Resurrection of endogenous retroviruses during aging reinforces senescence. Cell 186, 287–304 (2023).
Li, T. & Chen, Z. J. The cGAS−cGAMP−STING pathway connects DNA damage to inflammation, senescence, and cancer. J. Exp. Med. 215, 1287–1299 (2018).
Motwani, M., Pesiridis, S. & Fitzgerald, K. A. DNA sensing by the cGAS−STING pathway in health and disease. Nat. Rev. Genet. 20, 657–674 (2019).
Decout, A., Katz, J. D., Venkatraman, S. & Ablasser, A. The cGAS−STING pathway as a therapeutic target in inflammatory diseases. Nat. Rev. Immunol. 21, 548–569 (2021).
Naguib, S. et al. The R136S mutation in the APOE3 gene confers resilience against tau pathology via inhibition of the cGAS-STING-IFN pathway. Immunity. 58, 1931−1947 (2025).
Aging Atlas, C. Aging Atlas: a multi-omics database for aging biology. Nucleic Acids Res. 49, D825–D830 (2021).
Gomes, A. P. et al. Age-induced accumulation of methylmalonic acid promotes tumour progression. Nature 585, 283–287 (2020).
Ho, P. C. et al. Phosphoenolpyruvate is a metabolic checkpoint of anti-tumor T cell responses. Cell 162, 1217–1228 (2015).
Huang, T. Y. et al. Phosphoenolpyruvate regulates the Th17 transcriptional program and inhibits autoimmunity. Cell Rep. 42, 112205 (2023).
Vander Heiden, M. G. et al. Evidence for an alternative glycolytic pathway in rapidly proliferating cells. Science 329, 1492–1499 (2010).
Hopfner, K. P. & Hornung, V. Molecular mechanisms and cellular functions of cGAS−STING signalling. Nat. Rev. Mol. Cell Biol. 21, 501–521 (2020).
Du, M. & Chen, Z. J. DNA-induced liquid phase condensation of cGAS activates innate immune signaling. Science 361, 704–709 (2018).
Barnett, K. C. et al. Phosphoinositide interactions position cGAS at the plasma membrane to ensure efficient distinction between self- and viral DNA. Cell 176, 1432–1446 (2019).
Anastasiou, D. et al. Pyruvate kinase M2 activators promote tetramer formation and suppress tumorigenesis. Nat. Chem. Biol. 8, 839–847 (2012).
Abulizi, A. et al. Multi-tissue acceleration of the mitochondrial phosphoenolpyruvate cycle improves whole-body metabolic health. Cell Metab. 32, 751–766 (2020).
Lewandowski, S. L. et al. Pyruvate kinase controls signal strength in the insulin secretory pathway. Cell Metab. 32, 736–750(2020).
Whitehead, J. C. et al. A clinical frailty index in aging mice: comparisons with frailty index data in humans. J. Gerontol. A 69, 621–632 (2014).
Vainchtein, I. D. & Molofsky, A. V. Astrocytes and microglia: in sickness and in health. Trends Neurosci. 43, 144–154 (2020).
Shi, F. D. & Yong, V. W. Neuroinflammation across neurological diseases. Science 388, eadx0043 (2025).
Heneka, M. T. et al. Neuroinflammation in Alzheimer disease. Nat. Rev. Immunol. 25, 321–352 (2025).
Butovsky, O. & Weiner, H. L. Microglial signatures and their role in health and disease. Nat. Rev. Neurosci. 19, 622–635 (2018).
Kimura, K. et al. Immune checkpoint TIM-3 regulates microglia and Alzheimer’s disease. Nature 641, 718–731 (2025).
Acknowledgements
This work was partially funded by the National Key Research and Development Program of China (2022YFC2505001 (H.Y.L)) and the National Natural Science Foundation of China (32341003 (H.Y.L), 82301990 (H.B.H) and U24A20692 (C.J.Z.)).
Author information
Authors and Affiliations
Contributions
All authors contributed to the paper. H.Y.L. conceived the initial hypothesis and experimental design and supervised the project. Z.Q.S., H.B.H., W.P.Z. and X.C.Z. built the experimental system and performed most of the experiments. B.Y.Z. and W.W. performed the animal genotyping experiments. G.P.S. and J.N.L. performed histopathological evaluations. G.Z.D., C.J.Z., H.J. and S.P.H. collected samples and provided suggestions. L.Y.L., B.Z., S.L. and Y.Q.W. analyzed the data and amended the original draft of the paper. Z.Q.S., H.B.H., H.Q.T., M.W. and H.Y.L. wrote the paper. All authors discussed the results and commented on the paper.
Corresponding authors
Ethics declarations
Competing interests
All authors declare no competing interests.
Peer review
Peer review information
Nature Aging thanks Jianxiong Zeng and the other, anonymous, reviewer(s) for their contribution to the peer review of this work.
Additional information
Publisher’s note Springer Nature remains neutral with regard to jurisdictional claims in published maps and institutional affiliations.
Extended data
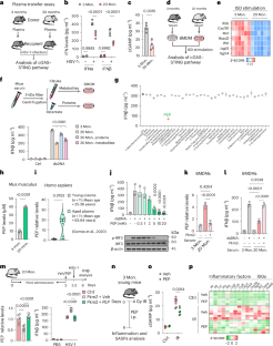
Extended Data Fig. 1 Aging systemic milieu inhibits the activation of cGAS-STING pathway.
(a,b) qPCR analysis of Cxcl10 (a) and Mx1 (b) mRNA in the brain and lung from mice infected with or without HSV-1 for 36 h as in Fig. 1a. (n = 4 per group). (c,d) ELISA analysis of cGAMP production (c) and immunoblot assays of p-STING, p-TBK1, and p-IRF3 (d) in BMDMs treated with young or aged mice serum followed by ISD transfection. (n = 6 per group). (e) qPCR analysis of Ifnb, Cxcl10 and Mx1 mRNA in BMDMs treated with young or aged mice serum followed by vehicle or ISD transfection. (n = 6 per group) (f) ELISA analysis of IFN-β secretions in BMDMs cultured with different serum fractions as indicated for 2 h before transfected with HT-DNA. (n = 3). (g) Heat-map of significantly changed metabolites in aged mice plasma compared with those in young mice plasma. (h) The effect of PEP on the activation of cGAS-STING pathway, RIG-I-like receptor pathway and Toll-like receptor pathway induced by different stimulators as indicated. (n = 3). (i) Analysis of the PEP changes in Macaca fascicularis from a published dataset (Aging Atlas, C. Nucleic Acids Res 49, D825-D830. 10.1093/nar/gkaa894). (j) qPCR analysis of ISG15 and IFIT1 in THP-1 cells transfected with dsDNA upon PEP treatment. (n = 3). (k) The effect of pH of PEP on the dsDNA-induced IFN-β secretions. The pH of RPIM 1640 Medium at the presence of Veh or PEP was adjusted by NaOH. (n = 3). (l-n) qPCR analysis of Cxcl10 (l), Mx1 (m) mRNA levels, and immunoblot of p-STING, p-TBK1, and p-IRF3 (n) in BMDMs cultured with different serum for 2 h before transfected with HT-DNA. (n = 3). (o) ELISA analysis of IL-1α, CXCL1 and CCL2 levels in plasma from mice on day 6 after ionizing irradiation. (n = 3 in ctrl group; n = 6 in IR group).Data show the mean ± SD; Each dot represents one independent biological replicate; Two-way ANOVA with Sidak post hoc test in (a,b,e,k,o); Two-tailed unpaired t test in (c,i); One-way ANOVA with Turkey post hoc test in (f,h,j,l,m).
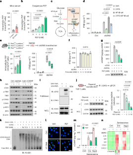
Extended Data Fig. 2 PEP inhibits the activation of cGAS-STING pathway during cell senescence by disrupting the formation of cGAS-DNA complex.
(a) Immunoblot of Pkm in BMDMs from Pkmfl/fl-LysMcre−/− (n = 5), Pkmfl/fl-LysMcre+/− (n = 5) or Pkmfl/fl-LysMcre+/+ (n = 6) mice. (b) The effect of PKM knockout on the activation of cGAS-STING pathway. Immunoblot of p-IRF3 in BMDMs from Pkmfl/fl-LysMcre−/−, Pkmfl/fl-LysMcre+/−or Pkmfl/fl-LysMcre+/+ mice upon HT-DNA transfection. (c) Heatmap showing levels of glycolytic metabolites in senescent WI-38 cell upon PEP or vehicle (Veh) treatment measured by LC-MS. (d) The effect of PEP on HT-DNA-induced the cGAMP synthesis in THP-1 cells. (n = 3). (e) Experimental workflow of Sepharose and PEP coupled. (f) Quantification of cGAS foci in THP-1 cells transfected with HT-DNA (2 μg·ml−1) for 3 h with PEP or vehicle (Veh) treatment. (n = 3). (g,h) Cytokine-array analysis of secreted factors in replication-induced senescent WI-38 cells treated with PEP or vehicle (Veh). (n = 2). Data show the mean ± SD; Each dot represents one independent biological replicate; One-way ANOVA with Turkey post hoc test in (d); Two-way ANOVA with Sidak post hoc test in (f); Two-tailed unpaired t test in (h).
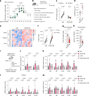
Extended Data Fig. 3 Activating pyruvate kinase by DASA-58 reduces the PEP levels in aged mice and promotes the activation of cGAS-pathway.
(a) The PEP levels in plasma from male or female mice with different ages. (n = 4 per group). (b-d) The activity of pyruvate kinase activity (b), phosphoenolpyruvate carboxykinase activity (c) and the concentration of enolase (d) in plasma from mice with different ages. (n = 8 per group). (e) The pyruvate kinase activity in plasma of 15-month-old mice treated with vehicle or DASA-58 for 3 months. (n = 8 per group). (f) Body weight in the mice treated with DASA-58 or vehicle for 3 months. (n = 8 per group). (g) The PEP relative levels in plasma of 20-month-old mice treated with vehicle or DASA-58 for two weeks. (n = 8 per group). (h) ELISA analysis of cGAMP production in plasma from the 20-month-old mice treated with or without DASA-58 for two weeks. (n = 8 per group). Data show the mean ± SD; Each dot represents one independent biological replicate; One-way ANOVA with Dunnett post hoc test in (b,c,d); Two-tailed paired t test in (e,g); Two-tailed unpaired t test in (f,h).
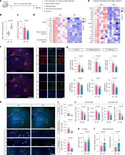
Extended Data Fig. 4 PEP supplement promotes healthy aging in naturally aged mice.
(a) Heat-map of protein levels of inflammatory factors in plasma or mRNA levels of inflammatory genes in tissues (liver, kidney, brain) from mice with different ages (3, 20, 26 months). (n = 8 per group). (b,c) qPCR analysis of mRNA levels of inflammatory factors in kidney (b) and liver (c) from the mice treated with PEP or vehicle (Veh) for 6 months. (n = 8 per group). (d,e) HE staining of immune cells infiltration in liver (d) and kidney (e) from the mice treated with PEP or vehicle (Veh) for 6 months. Scale bar, 100 μm. (f) SA-β-gal staining of lung from the mice treated with PEP or vehicle (Veh) for 6 months. Scale bar, 100 μm. (g) The body weight of mice treated with PEP or vehicle for 6 months in grip strength test. (n = 8 per group). (h) Quantification of circulating PEP levels in 20-month-old mouse from the Veh or PEP treatment groups before the lifespan assay. (i-j) Survival analysis of the Veh group mice stratified based on high or low PEP levels. (k) Correlation analysis between the concentration of PEP and frailty index. (l) SA-β-gal staining of brain from the mice treated with PEP or vehicle (Veh) for 6 months. Scale bar, 200 μm. (m) Total arms of Y maze test in 26-month-old mice treated with PEP or vehicle (Veh). (n = 8 per group). Data show the mean ± SD; Each dot represents one independent biological replicate; Two-tailed unpaired t test in (b,c,g,h,i left,j left,m); Two-sided log-rank (Mantel–Cox) and Gehan-Breslow-Wilcoxon test in (i right,j right); Simple linear regression in (k).
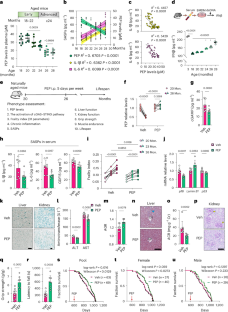
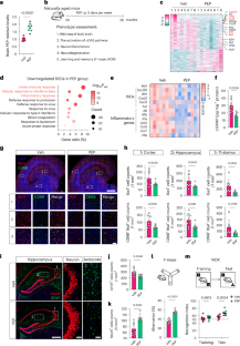
Extended Data Fig. 5 PEP supplement ameliorates the pathology of 5×FAD mice.
(a-c) The representative images (a) and quantification of GFAP+ cells (b) or C3+GFAP+ A1 astrocytes (c) in the brain from 5×FAD mice treated with PEP or vehicle (Veh). Scale bars, 1 mm (left), 100 μm (right). (n = 6 per group). (d) Immunostaining of Aβ with Thioflavine S (Ths) and anti-Aβ in the brain from 5×FAD mice treated with PEP or vehicle (Veh). Scale bars, 1 mm (upper), 200 μm (lower). (e) Total arms of Y maze test in 5×FAD mice treated with PEP or vehicle (Veh). (n = 10 in Veh group; n = 13 in PEP group). (f) Central/Total distance, total distance and speed of open field test in 5×FAD mice treated with PEP or vehicle (Veh). (n = 10 in Veh group; n = 13 in PEP group). Data show the mean ± SD; Each dot represents one independent biological replicate; Two-tailed unpaired t test in (b,c,e,f).
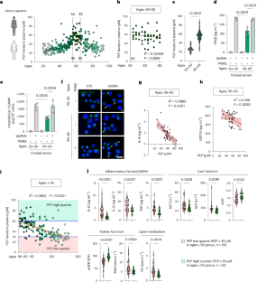
Extended Data Fig. 6 Tendency of PEP in human blood and its effect on the activation of cGAS.
(a,b) The PEP levels in plasma from male (a) or female (b) human donors with different ages. (c) The PEP levels in plasma from human donors with different age group. (d,e) Correlation analysis between the concentration of PEP and ages (ages 20-56 (d) or ages ≥ 65 (e)). (f) Quantification of cGAS-DNA foci in THP-1 cells cultured with different pooled human serum. (n = 3). Data show the mean ± SD; Each dot represents one independent biological replicate; Simple linear regression in (d,e); One-way ANOVA with Dunnett post hoc test in (f).
Extended Data Fig. 7 The glycolytic metabolite phosphoenolpyruvate is a protective factor for healthy ageing via restricting cGAS-STING-mediated inflammation.
(a) Schematic showing that the glycolytic metabolite PEP accumulates at the early stages of aging, while gradually decreases with advanced aging, serving as a beneficial factor in curbing inflammaging and promoting healthy aging by inhibiting the cGAS-STING pathway.
Supplementary information
Supplementary Table 1. (download XLSX )
Significant changed metabolites in aged mouse plasma compared to young mouse plasma (P < 0.05, fold change > 1.5 and P < 0.05, fold change < 0.5).
Supplementary Table 2. (download XLSX )
Detailed information of the human donors.
Supplementary Table 3. (download XLSX )
Chemicals used in this study and their effects on Ifnβ productions induced by HT-DNA.
Supplementary Table 4. (download XLSX )
Quantitative PCR primer sequences.
Source data
Source Data Fig. 1 (download XLSX )
Statistical source data.
Source Data Fig. 1 (download PDF )
Unprocessed western blots.
Source Data Fig. 2 (download XLSX )
Statistical source data.
Source Data Fig. 2 (download PDF )
Unprocessed western blots.
Source Data Fig. 3 (download XLSX )
Statistical source data
Source Data Fig. 4 (download XLSX )
Statistical source data.
Source Data Fig. 5 (download XLSX )
Statistical source data.
Source Data Fig. 6 (download XLSX )
Statistical source data.
Source Data Fig. 7 (download XLSX )
Statistical source data.
Source Data Extended Data Fig. 1 (download XLSX )
Statistical source data.
Source Data Extended Data Fig. 1 (download PDF )
Unprocessed western blots.
Source Data Extended Data Fig. 2 (download XLSX )
Statistical source data.
Source Data Extended Data Fig. 2 (download PDF )
Unprocessed western blots.
Source Data Extended Data Fig. 3 (download XLSX )
Statistical source data.
Source Data Extended Data Fig. 4 (download XLSX )
Statistical source data.
Source Data Extended Data Fig. 5 (download XLSX )
Statistical source data.
Source Data Extended Data Fig. 6 (download XLSX )
Statistical source data.
Rights and permissions
Springer Nature or its licensor (e.g. a society or other partner) holds exclusive rights to this article under a publishing agreement with the author(s) or other rightsholder(s); author self-archiving of the accepted manuscript version of this article is solely governed by the terms of such publishing agreement and applicable law.
About this article
Cite this article
Song, Z., Hu, H., Zhang, W. et al. The glycolytic metabolite phosphoenolpyruvate restricts cGAS-driven inflammation to promote healthy aging. Nat Aging (2026). https://doi.org/10.1038/s43587-026-01087-1
Received:
Accepted:
Published:
Version of record:
DOI: https://doi.org/10.1038/s43587-026-01087-1


