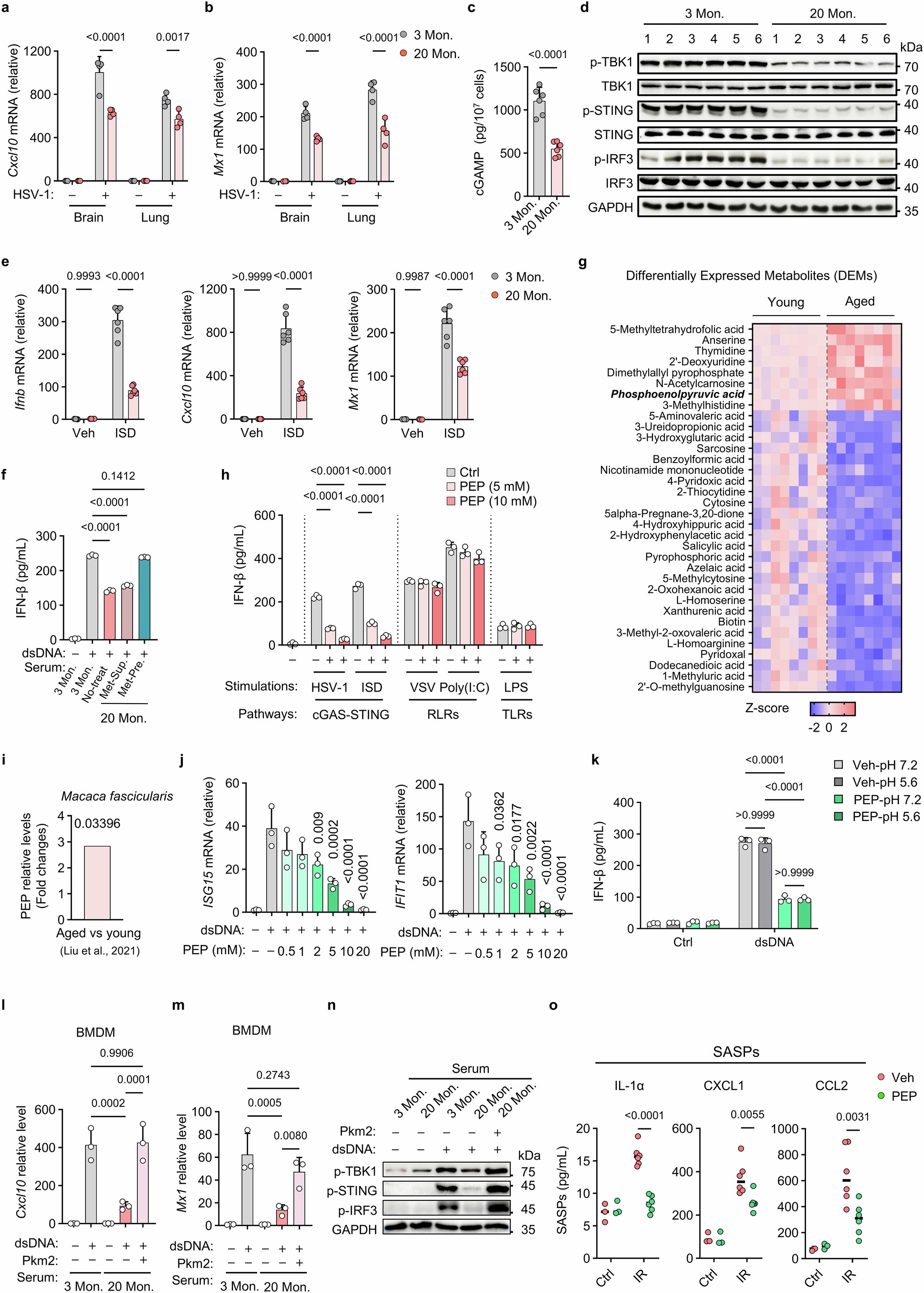
Extended Data Fig. 1: Aging systemic milieu inhibits the activation of cGAS-STING pathway.

(a,b) qPCR analysis of Cxcl10 (a) and Mx1 (b) mRNA in the brain and lung from mice infected with or without HSV-1 for 36 h as in Fig. 1a. (n = 4 per group). (c,d) ELISA analysis of cGAMP production (c) and immunoblot assays of p-STING, p-TBK1, and p-IRF3 (d) in BMDMs treated with young or aged mice serum followed by ISD transfection. (n = 6 per group). (e) qPCR analysis of Ifnb, Cxcl10 and Mx1 mRNA in BMDMs treated with young or aged mice serum followed by vehicle or ISD transfection. (n = 6 per group) (f) ELISA analysis of IFN-β secretions in BMDMs cultured with different serum fractions as indicated for 2 h before transfected with HT-DNA. (n = 3). (g) Heat-map of significantly changed metabolites in aged mice plasma compared with those in young mice plasma. (h) The effect of PEP on the activation of cGAS-STING pathway, RIG-I-like receptor pathway and Toll-like receptor pathway induced by different stimulators as indicated. (n = 3). (i) Analysis of the PEP changes in Macaca fascicularis from a published dataset (Aging Atlas, C. Nucleic Acids Res 49, D825-D830. 10.1093/nar/gkaa894). (j) qPCR analysis of ISG15 and IFIT1 in THP-1 cells transfected with dsDNA upon PEP treatment. (n = 3). (k) The effect of pH of PEP on the dsDNA-induced IFN-β secretions. The pH of RPIM 1640 Medium at the presence of Veh or PEP was adjusted by NaOH. (n = 3). (l-n) qPCR analysis of Cxcl10 (l), Mx1 (m) mRNA levels, and immunoblot of p-STING, p-TBK1, and p-IRF3 (n) in BMDMs cultured with different serum for 2 h before transfected with HT-DNA. (n = 3). (o) ELISA analysis of IL-1α, CXCL1 and CCL2 levels in plasma from mice on day 6 after ionizing irradiation. (n = 3 in ctrl group; n = 6 in IR group).Data show the mean ± SD; Each dot represents one independent biological replicate; Two-way ANOVA with Sidak post hoc test in (a,b,e,k,o); Two-tailed unpaired t test in (c,i); One-way ANOVA with Turkey post hoc test in (f,h,j,l,m).