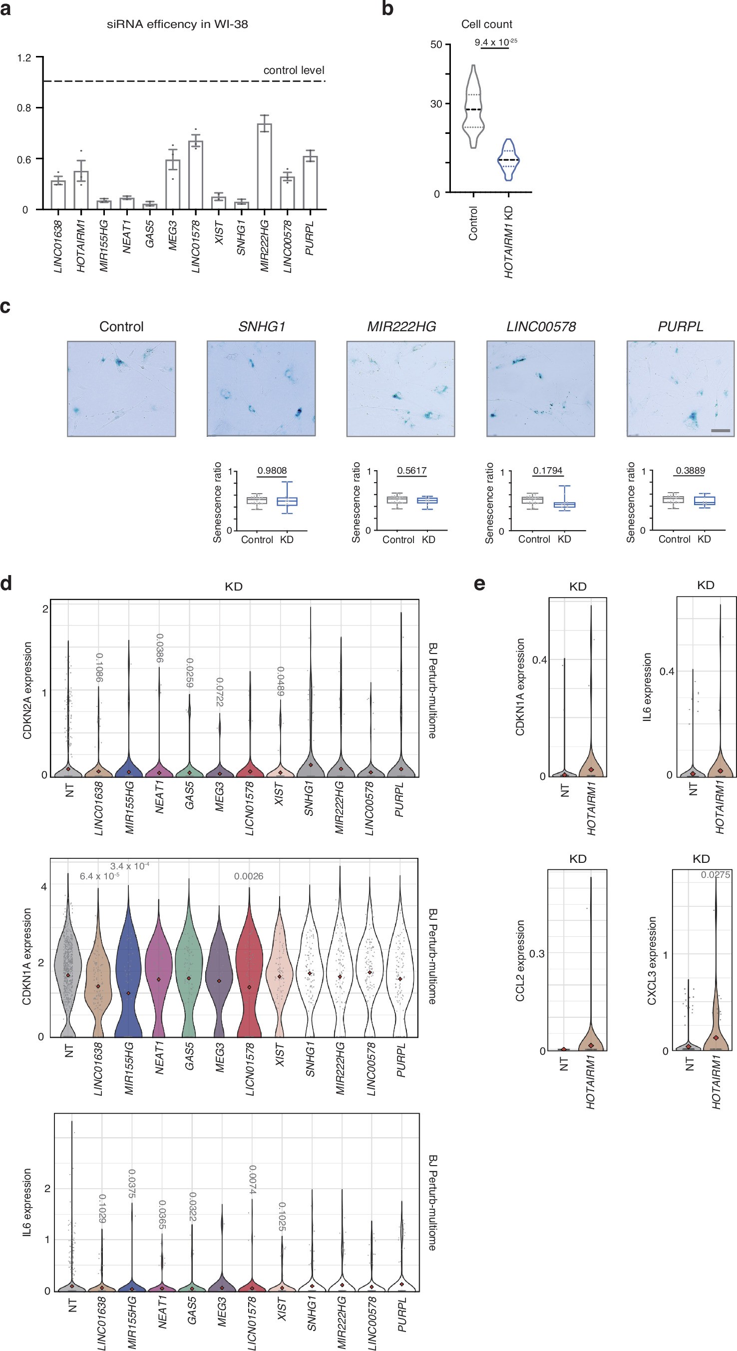
Extended Data Fig. 5: Validation of lncRNA knockdown and additional support for senescence phenotype screening.
From: Multiomic single-cell perturbation screens reveal critical lncRNA regulators of senescence

a, qPCR validation of lncRNA knockdown efficiency following siRNA transduction targeting specific genes. Data are from independent experiments (n = 3 for HOTAIRM1, LINC01638, MIR155HG, MEG3, LINC01578, FAM66C and LINC00578; n = 2 for NEAT1, GAS5, XIST, LINC02693, SNHG1, PURPL and MIR222HG). Data are presented as the mean±s.e.m. b, Violin plots quantifying cell counts per high-power field (HPF; 0.96 mm × 0.96 mm) in control siRNA and HOTAIRM1 siRNA groups (n = 50 HPFs per condition). For violin plot, the center line indicates the median; dotted lines indicate the 25th and 75th percentiles; the violin is truncated to the data range (min–max). P values were calculated by two-tailed Student’s t-test. c, SA-β-gal staining in WI-38 cells after siRNA-mediated knockdown of representative PtbAlncs that did not significantly affect senescence. Senescence ratios were quantified per high-power field (HPF; 0.96 mm × 0.96 mm) (control, n = 23; SNHG1, n = 10; MIR222HG, n = 10; LINC00578, n = 13; PURPL, n = 10) from 3 independent experiments. For boxplots, center lines indicate medians; boxes indicate the 25th–75th percentiles; whiskers indicate minima and maxima. P values were calculated by two-tailed Student’s t-test. Scale bar, 100 μm. d, Violin plots showing expression levels of senescence markers in BJ fibroblasts single cells from Perturb-multiome after knockdown of candidate lncRNAs (NT, n = 698; LINC01638, n = 104; MIR155HG, n = 50; NEAT1, n = 89; GAS5, n = 86; MEG3, n = 21; LINC01578, n = 80; XIST, n = 72; SNHG1, n = 96; MIR222HG, n = 92; LINC00578, n = 106; PURPL, n = 120). P values were calculated by two-tailed Student’s t-test. e, Violin plots of senescence markers expression in K562 single cells from Perturb-multiome (NT, n = 258; HOTAIRM1 KD, n = 39). P values were calculated by two-tailed Student’s t-test. For violin plots in d-e, the violin shape represents the data distribution and is truncated to the data range (min–max).