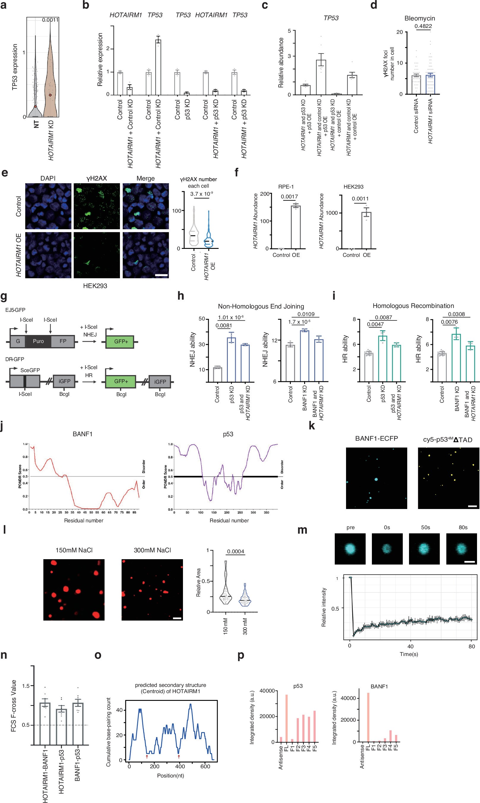
Extended Data Fig. 9: Additional insights into the role of HOTAIRM1 in DNA repair, senescence, and condensate formation.
From: Multiomic single-cell perturbation screens reveal critical lncRNA regulators of senescence

a, Relative abundance of TP53 in Perturb-RNA-seq in all K562 single cells (control, n = 258; HOTAIRM1 KD, n = 39). For violin plots, the violin shape represents the data distribution and is truncated to the data range (min–max). b, Bar plot showing qPCR results corresponding to Fig. 5a. c, Bar plot quantifying relative TP53 mRNA expression levels under each condition, measured by qPCR, corresponding to Fig. 5b. d, Quantification of γH2AX foci per nucleus in control (n = 39) and HOTAIRM1 siRNA–treated cells (n = 58) after bleomycin exposure. e, Representative immunofluorescence images of HEK293 cells transfected with empty vector (Control) or a HOTAIRM1 overexpression plasmid (HOTAIRM1 OE), stained for γH2AX (green) and nuclei (DAPI, blue); violin plot shows γH2AX foci per cell (control, n = 125; HOTAIRM1 OE, n = 129) from 3 independent experiments. Center lines indicate median; dashed lines indicate quartiles. Scale bar, 20 μm. f, RT–qPCR quantification of HOTAIRM1 abundance in RPE-1 (left) and HEK293 (right) cells transfected with empty vector (Control) or HOTAIRM1 overexpression plasmid (OE). g, Schematic representation of the I-SceI-based DSB repair reporter system, showing EJ5-GFP for NHEJ, where successful repair reconstructs the GFP coding sequence, restoring GFP expression, and DR-GFP for HR, where homologous recombination results in GFP+ cells. h, Bar plot showing NHEJ repair efficiency following HOTAIRM1, p53 and BANF1 KD. i. Bar plot quantifying HR repair efficiency following HOTAIRM1, p53 and BANF1 KD. j, Graph depicting intrinsic disorder scores for BANF1 and p53 (PONDR VSL2). k, Representative images of in vitro droplet formation observed with recombinant BANF1-ECFP and Cy5-labeled truncated p53. Scale bar: 5 μm. l, Representative images of in vitro HOTAIRM1 condensates and a violin plot of droplet size at different salt concentration (150 mM, n = 42 droplets; 300 mM, n = 42 droplets) from 3 independent experiments. Scale bar: 2 μm. m, FRAP analysis of BANF1-ECFP droplets. Recovery curves indicate the dynamic behavior of droplets (n = 10). Scale bar: 0.5 μm. n, Bar plot showing FCS F-cross values, reflecting molecular interactions within fusion droplets. o, Predicted secondary structure of HOTAIRM1 (centroid model) using RNA-fold. Mountain plot representation showing cumulative base-pairing count across the transcript (blue line). Red arrows mark approximate boundaries (nt ~120 and ~400) corresponding to structural transitions. p, Densitometric quantification of pulldown signals (integrated band density, a.u.). For violin plots in e and l, the center line indicates the median; dotted lines indicate the 25th and 75th percentiles; the violin is truncated to the data range (min–max). Representative confocal imaging in e, k, l and m are from three independent experiments with similar results. P values in a, d, e-f, h-i and l were calculated by two-tailed Student’s t-test. Data in b–d, f, h-i and n are presented as the mean±s.e.m. from n = 3 independent experiments.