Abstract
Background
Deep learning techniques excel at identifying tumor-infiltrating lymphocytes (TILs) and immune phenotypes in hematoxylin and eosin (H&E)-stained slides. However, their ability to elucidate detailed functional characteristics of diverse cellular phenotypes within tumor immune microenvironment (TME) is limited. We aimed to enhance our understanding of cellular composition and functional characteristics across TME regions and improve patient stratification by integrating H&E with adjacent immunohistochemistry (IHC) images.
Methods
A retrospective study was conducted on patients with Human Papillomavirus-positive oropharyngeal squamous cell carcinoma (OPSCC). Using paired H&E and IHC slides for 11 proteins, a deep learning pipeline was used to quantify tumor, stroma, and TILs in the TME. Patients were classified into immune inflamed (IN), immune excluded (IE), or immune desert (ID) phenotypes. By registering the IHC and H&E slides, we integrated IHC data to capture protein expression in the corresponding tumor regions. We further stratified patients into specific immune subtypes, such as IN, with increased or reduced CD8+ cells, based on the abundance of these proteins. This characterization provided functional insight into the H&E-based subtypes.
Results
Analysis of 88 primary tumors and 70 involved lymph node tissue images reveals an improved prognosis in patients classified as IN in primary tumors with high CD8 and low CD163 expression (p = 0.007). Multivariate Cox regression analysis confirms a significantly better prognosis for these subtypes.
Conclusions
Integrating H&E and IHC data enhances the functional characterization of immune phenotypes of the TME with biological interpretability, and improves patient stratification in HPV( + ) OPSCC.
Plain language summary
In this study, we investigated whether differences in the immune cell population surrounding head and neck cancers impact disease progression. We used advanced computer programs to analyze tissue samples from tumors and nearby lymph nodes, a part of the immune system. These tumor and lymph node samples were stained to show the structure of the tissue and to identify the different types of immune cells present. We grouped patients into different categories based on differences in their immune cells. We found that patients with certain patterns of immune cells tended to have better outcomes. This method could help doctors predict how well patients will respond to treatments.
Similar content being viewed by others
Introduction
As cells undergo malignant transformation, the host immune system plays a vital role in orchestrating multifaceted responses1. The adaptive immune system exhibits remarkable capabilities in targeting and eliminating cancer cells by creating a proinflammatory tumor microenvironment2. This immune response is mediated by various immune cells, including B cells, helper T cells, and cytotoxic T cells, collectively referred to as tumor-infiltrating lymphocytes (TILs)2,3. Through their collaborative efforts, these immune cells collaborate to suppress tumor growth and inhibit disease progression. The TILs have long been recognized as a biomarker that can be related to cancer prognosis in other cancer types4,5,6,7,8. The International Immuno-Oncology Biomarker Working Group has established a method for standardized assessment of TILs in hematoxylin and eosin (HE) stained slides9,10,11 with good agreement in several studies12,13,14,15. Studies have shown that the presence of TILs with Tertiary lymphoid structures (TLS) positively correlates with a good prognosis for oral squamous cell carcinoma patients15.
Within the context of Human Papillomavirus-positive oropharyngeal squamous cell carcinoma (HPV( + ) OPSCC), a virogenic disease that develops immune tolerance to persistent HPV infection, the interplay between host adaptive immunity and tumor progression becomes increasingly complex16. Extensive research has demonstrated that a higher density of both tumoral and stromal TILs in HPV( + ) OPSCC is associated with a better prognosis than their HPV(−) counterparts17. This finding indicates a pivotal role of TILs in shaping the clinical outcomes of patients with HPV( + ) OPSCC.
While the majority of HPV( + ) OPSCC patients exhibit favorable clinical outcomes, up to 20% of patients may experience recurrent or metastatic disease that can be challenging to manage18,19. Consequently, there is an urgent need to identify robust prognostic factors that can effectively stratify high-risk HPV( + ) OPSCC patients from low-risk ones, particularly as the field enters an era of treatment de-escalation20. Such stratification is essential to optimize treatment strategies and tailor interventions based on individual risk profiles.
In the context of head and neck cancers, research into the prognostic and therapeutic roles of TILs is still in its infancy. Spector et al. demonstrated that a lower CD4 TILs count in pretreatment biopsies of head and neck cancers was associated with decreased overall survival21. Studies have shown that the infiltration degree of CD8 + TILs correlate with the clinical prognosis in OPSCC22,23. These findings suggest that the presence and composition of TILs may have implications for disease outcomes in this setting. Wansom et al. proposed that the degree of TIL infiltration does not appear to be related to HPV status and that the association between TIL density and survival is independent of HPV status24. Conversely, Nasman et al. found that HPV(+) OPSCCs exhibited a higher density of CD8 and Foxp3 TILs than HPV(−) OPSCCs, which correlated with a better clinical outcome in both HPV(+) and HPV(−) tumors25.
Previous studies examining the prognostic role of TILs in HPV( + ) OPSCC have yielded mixed results, contributing to the ongoing debate surrounding their significance in predicting clinical outcomes26,27. While some studies have reported a significant association between TILs and survival in HPV( + ) OPSCC, others suggest that TIL density may be prognostic only in lower-stage disease27. However, most of these TIL-based analyses rely on manual quantification performed by pathologists, which introduces inherent inter-observer variability even among experts28 and is prohibitively time-consuming for clinical use.
Advancements in digital pathology and deep learning (DL) algorithms have paved the way for automated TIL quantification and analysis from pathology slides27. DL-based whole-slide hematoxylin and eosin (H&E) image analyses offer a cost-effective and readily applicable approach to quantifying TILs within tumors28,29,30. H&E-based evaluation of TILs provides information on specific cell types within the TME but is limited in evaluating the functional roles and characteristics of these cells.
In contrast, immunohistochemical (IHC) staining techniques enable the identification and characterization of specific protein markers, illuminating the functional roles of cells within the TME. Integrating the information obtained from both H&E and IHC data can provide more accurate identification of cells, including TILs, in the TME and offer a comprehensive understanding of the functional roles played by various cell populations within the TME.
Motivated by these considerations, our study aimed to develop a comprehensive computational pipeline integrating paired H&E- and IHC-stained images from primary tumors and matched pathologically involved (pN + ) lymph nodes. By leveraging this pipeline, we sought to investigate the functional characteristics and spatial interplay of TILs within different regions of the tissue, such as the tumor and stroma, using H&E images, as well as the cell-level protein expression patterns obtained from registered IHC slides with H&E, further, to understand the functional roles of cells within the TME using DL-based analyses. The patients are categorized into various phenotypes based on their immune profiles. We find patients classified as having immune inflamed (IN) primary tumors with high CD8 and low CD163 expression have a better prognosis than those classified as having immune excluded (IE), or immune desert (ID) phenotypes.
Methods
This study adheres to the ethical principles outlined in the Declaration of Mayo Clinic and received approval from the Mayo Clinic Institutional Review Board (IRB 20-012036). Due to the study’s retrospective design, the IRB waived the need for informed consent. Data were obtained from existing records, and all patient information was anonymized and de-identified before analysis.
Patient cohort
The methodology for the identification and selection of this matched case-control cohort has been previously published27. After obtaining institutional review board approval, we queried a departmental REDCap oropharyngeal database to identify patients with HPV( + ) OPSCC of the tonsil or base of the tongue who underwent intent-to-cure surgery +/− adjuvant therapy between 05/2007 and 12/2016. Cases developed locoregional or distant recurrences. Controls were matched based on age, sex, pathologic T, N, overall stage, year of surgery, type of adjuvant treatment received, and the Adult Comorbidity Evaluation-27 (ACE-27) score (Table 1). Our patient cohort consisted of patients with known primary tumors (N = 88) and pN+ lymph node samples (N = 70).
Eligible patients underwent margin-negative transoral resection of the primary tumor with concurrent neck dissection following previously described methods30. Exclusion criteria included a history of head and neck cancer, synchronous primary solid tumors in the oropharynx or elsewhere in the body, unknown primary disease (T0), metastatic disease at presentation, and participation in institutional adjuvant radiotherapy de-escalation clinical trials31.
Within the selected patient cohort meeting the inclusion and exclusion criteria, 44 patients who experienced local, regional, or distant recurrence during the follow-up period and 44 matched controls were identified for analysis. The sample set consisted of 88 diagnostic whole-slide images (WSIs) of primary tumor tissue and 70 images of matched pN+ lymph nodes. H&E and IHC staining were performed on serial tissue sections. Additional clinical data, including the American Joint Commission on Cancer (AJCC) 8th edition pathologic T, N, and overall stage (exact match), sex (exact match), year of surgery (+/− 2 years), type of adjuvant treatment received (none, radiotherapy, or chemoradiotherapy), and Adult Comorbidity Evaluation-27 (ACE-27) score. IHC data for each patient included staining for CD3, CD4, CD8, FoxP3, CD163, ER-alpha, KRT AE1AE3, PD-L1, CD20, CD45-pan, and ER-beta on serial sections of the tissue.
Pathology review
Formalin-fixed paraffin-embedded (FFPE) tissue specimens were obtained through pathology requisition for all patients (N = 88). Two head and neck trained pathologists (MR, JJG) screened all available slides to select one representative H&E slide from the primary tumor and, if available, the metastatic pN+ lymph node for each patient. An Independent blinded review by the two pathologists was conducted to assess TILs density. Density scoring was performed at 100-400x magnification. In cases where the pathologists disagreed on a specific score during independent grading, the slides were reviewed together, and consensus was reached on a final agreed-upon score. Tumoral TILs were defined as lymphocytes directly in contact with tumor cells without intervening stroma. The density was scored as a percentage of the total cell population, categorized as <10%, 10–39%, or ≥40%.
Immune phenotype classification
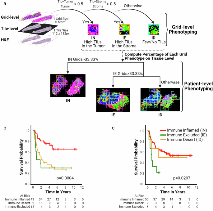
We developed a DL-based pipeline (Fig. 1a) for spatial analysis of heterogeneous TIL distribution in H&E-stained tissues of different sizes. WSIs were roughly divided into 0.5 mm2 grids, and the immune phenotype (IP) of each grid was classified based on the proportion of each component (Fig. 2a). Each 0.5 mm2 grid was further subdivided into tiles, with each tile containing 112\(\times\) 112 pixels. Each pixel was 0.26μm. Consequently, within each 0.5 mm2 grid, there were approximately 17\(\times\)17 tiles (Fig. 2a). The tiles were classified into three categories: TIL, tumors, and stroma, using an in-house Resnet18-based pre-trained deep learning model28.
Development of AI-based phenotyping based on integration of both H&E and IHC data. a DL-based prediction of the patches in H&E: TIL (red), tumor (blue), stroma (green) and immune phenotyping of 0.5 mm2 grids based on TIL density: IN (pink), IE (orange), ID (cyan), (middle panel). Patient-level phenotyping is based on the proportion of respective grids followed by survival analysis (right panels). b Registration of H&E with IHC panels. Further stratification of IN group patients based on marker expression followed by survival analysis (right panel). TIL tumor-infiltrating lymphocytes, IN immune inflamed, IE immune excluded, ID immune desert, IHC immunohistochemistry, H&E hematoxylin-eosin.
a Examples of patient-level phenotyping based on the corresponding 0.5 mm2 grid phenotyping (top) and thresholding scheme (bottom). Kaplan–Meier analysis of progression-free survival based on H&E analysis for primary tumor (b) and pN+ lymph node (c) tissue. IN immune inflamed, ID immune desert, IE immune excluded.
The IP of each 0.5 mm2 grid was defined as follows: immune-inflamed (IN) when TIL density in the cancer epithelium (CE) area was above the threshold (>50% tiles); immune-excluded (IE) when TIL density in the CE area was below the threshold and TIL density in the cancer stroma (CS) area was above the threshold (>50% tiles); and immune-desert when TIL density in both the CE area and in the CS area was below the threshold (Fig. 2a), similar to the strategy described by Park et al.26. The Kaplan–Meier (KM) analysis was carried out with various thresholding strategies, however, the 50% threshold provided a representative separation between different IPs (Supplementary Fig. 1). The IN, IE, and ID scores of a WSI were defined by the number of grids annotated to a certain IP divided by the total number of grids analyzed in the WSI. The representative IP of a WSI was defined as the IN phenotype if the IN score was above 33.3%, or the IE phenotype if the IE score was above 33.3%, the IN score was below 33.3%, and the ID phenotype otherwise26.
Quantification of various proteins of interest from the available panel was performed through independent analysis of the IHC slides. An image-based registration process was implemented for each patient to integrate the H&E and IHC data obtained from the serial sections. Subsequently, the immune subgroups derived from H&E analysis were further stratified based on protein expression levels. Initially, the coordinates of the registered H&E image on a 0.5 mm2 grid were identified on the corresponding IHC image. The DeepLIIF algorithm32 was then employed to identify the number of cells that showed positive staining for the marker of interest within each grid. Using median thresholding, the patients’ H&E-based subgroups were further divided into high and low-marker groups based on the quantified number of positive cells for the specific marker of interest in the corresponding grids.
H&E and IHC image registration
Joint analysis of multiple protein markers and cellular morphology is essential for monitoring multimodal molecular and potentially functional information of cells. To perform the morphological analysis of TME from H&E and the quantitative analysis of proteins from IHC, we used a novel image registration technique. It consists of two steps: rigid and non-rigid registration. In the rigid registration, we adopted a coarse-to-fine transformation to cover both small and large transforms. That is, each pair of H&E and IHC images was resized at 1.0, 0.5, and 0.25 magnification, respectively, to generate an image pyramid of H&E-IHC pairs. The corresponding pixels between H&E and IHC staining were matched at each level. Next, an initial rigid transformation was performed at the smallest level, the initial transformation was further adjusted by pixel pairs at the intermediate level, and the final adjustment was performed once again in the same manner at the last level.
We implemented a B-spline-based non-rigid registration technique to account for irregular deformations resulting from tissue movement during staining processes33. This algorithm leverages pre-established pixel point matches to manage overall non-rigid deformations, smoothly adjusting pixels between control points based on blending coefficients of the spline curve. Consequently, we generated co-registered immunohistochemistry (IHC) images corresponding to various markers aligned with a common hematoxylin and eosin (H&E) image from the serial section (see Fig. 1a).
IHC quantification
For the quantitative analysis of proteins, we employed a generative deep neural network, DeepLIIF, that segments cells into a non-nuclear marker (i.e., Ki67), nuclear (DAPI), and nuclear envelope (Lab2) from an IHC image34. We exploited its ability to accurately classify positive or negative cells at the pixel level in the IHC image.
The segmented image obtained from IHC often exhibits low contrast and contains noisy pixels. To address these issues, we implemented a series of automated post-processing steps. Initially, a histogram equalization technique was utilized to enhance the image’s contrast by adjusting the pixel intensities predicted by DeepLIIF. Following this, morphological operations such as closing and opening were applied to the contrast-enhanced segmentation image to eliminate small groups of pixels or isolated pixels, thereby isolating the main components representing each cell. Subsequently, color segmentation was employed to delineate the boundaries of individual cells, making them identifiable for counting purposes.
In the resulting image, DeepLIIF colored cell boundaries in green, positive cells in red, and negative cells in blue with varying intensities (refer to Fig. 1b). However, due to the diverse intensities and unclear boundaries of each cell, defining their exact regions using specific colors posed a challenge. To overcome this limitation, we converted the image’s color space from RGB to hue, saturation, and value (HSV). In the HSV space, cell boundaries became more localized and visually separable. The saturation and value of the color varied but mostly remained within a small range along the hue axis. Subsequently, the pixels outlining the boundaries were utilized to detect contours, and only the pixels surrounding these contours were considered as constituting one cell. This approach enabled accurate cell counting despite variations in cell intensities and unclear boundaries.
Statistical analysis
The KM method was used to estimate progression-free survival (PFS) in association with the identified immune phenotypes. Hazard ratios (HR) and 95% confidence intervals (CIs) were computed using the Cox proportional hazards model, and a log-rank test was used to assess the level of significant differences between groups in PFS. Two-tailed tests with p < 0.05 were considered statistically significant. Specimens with inadequate registration of H&E and IHC were excluded from the integrated and Cox regression analyses.
Reporting summary
Further information on research design is available in the Nature Portfolio Reporting Summary linked to this article.
Results
Deep learning-based tissue segmentation for immune phenotype classification
We developed a computational pipeline to integrate H&E staining (N = 88) and IHCs to identify immune-based patient subgroups with distinct clinical outcomes (Fig. 1). Briefly, we first applied a DL-based algorithm to H&E images to identify the tumor, stroma, and TIL regions within the tumor. The accuracy of the segmentation process for identifying tumors, TILs, and stroma regions based on H&E images has been previously published28.
Based on the spatial distribution of TILs and stroma within the tumor and other tissue regions, we classified the samples into three distinct immune phenotypes (IPs): IN (high infiltration of TILs in the tumor region), IE (TILs are primarily localized in stroma), and ID (lack of immune cells)26. We performed KM analysis to evaluate any statistically significant differences in PFS among the identified subgroups.
For primary tumors, the proportions of patients classified as IN, IE, and ID were 48.9%, 14.8%, and 36.4%, respectively. Interestingly, the IN subgroup showed the most favorable prognosis in both tissue types (log-rank test, p = 0.0004 and 0.0207 in the primary tumor and pN+ lymph nodes, respectively) (Fig. 2b, c). For example, in the primary tissue, the IN subgroup showed significantly better PFS outcomes than the ID and IE subgroups (Fig. 2b). However, in pN+ lymph node tissues, while the IN subgroup showed a statistically significant improvement in PFS compared to the IE subgroup (log-rank test p = 0.004), there was no statistically significant difference between the IN and ID subgroups (log-rank test p-value, 0.67). This discrepancy in PFS between primary tumor and pN+ lymph node tissues suggests that the prognostic utility of TIL density may be tissue-dependent. Specifically, while TIL density may provide prognostic information on PFS in primary tumor tissues, its prognostic significance in pN+ lymph node tissues may be modulated by other factors.
Next, we performed an integrative analysis of the immune phenotypes of the primary tumor and pN+ lymph node data. We found that 30 patients consistently exhibited membership in the IN subgroup, which was associated with a better prognosis (Supplementary Fig. 2). The PFS at 1 year was 95.2% for patients with a primary tumor classification of IN and 83.6% with a pN+ lymph node classification of IN. In contrast, the PFS at 1 year was 68.8% and 46.2% for patients with ID and IE phenotypes of the primary tumor and 55.6% and 66.7% with ID and IE of the pN+ lymph node, respectively. By integrating the primary tumor and pN+ lymph node immune phenotypes, we were able to improve the discrimination among the three distinct phenotypes (Supplementary Fig. 2).
In addition, we conducted Chi-squared tests to investigate the association between immune subtypes and patient outcomes, categorizing patients with locoregional or distant recurrence as ‘progressors’ and those without such recurrences as ‘non-progressors’. Analysis of primary tumor tissue images revealed a significant association between immune subtypes and both ‘progressors’ and ‘non-progressors’ (p = 0.001) (Supplementary Fig. 3). In contrast, the immune subtypes in pN+ lymph nodes did not show a statistically significant association with disease progression or ‘non-progressor’ status (chi-squared test p-value, 0.614) (Supplementary Fig. 3). This discrepancy in the association with immune subtypes and ‘progressors’ and ‘non-progressors’ status across primary tumor and pN+ lymph node tissues further indicates the tissue-dependent prognostic factors influencing PFS in HPV( + ) OPSCC.
Comparison of manual annotation and DL approach for assessing TIL density
We compared manual annotation and DL for TILs density assessment. In our previous study, manual annotation categorized the TIL density into three groups: <10%, 10–39%, and ≥40%27. We applied the same classification criteria for the DL approach to calculate the ratio of TILs to tumor tiles to measure TIL density. KM analysis demonstrated a significant association between higher tumoral TIL density as assessed by DL and improved PFS (log-rank test p < 0.001 and 0.013 in primary tumors and pN+ lymph nodes, respectively) (Supplementary Fig. 4).
Notably, a substantial disparity was observed between patient subgroups based on DL-predicted TIL density and those based on manual annotation. While manual annotation identified only one patient in the pN+ lymph nodes subgroup and three patients in the primary tumor subgroup with a ≥ 40% TIL density, DL prediction identified 47 patients in each subgroup. Furthermore, closer examination revealed that 30 patients consistently fell within the ≥40% TIL density subgroup when assessed using DL, combining pN+ lymph node and primary tumor scores. In addition, the DL approach identified a substantially higher number of patients with a favorable prognosis than the manual approach (Supplementary Fig. 4).
These findings indicate that automated TIL assessment using DL on H&E slides could provide prognostic utility for stratifying patients with distinct PFS outcomes.
Prognostic value of IHC marker expressions
To examine the prognostic value of IHC markers in comparison to H&E-based subgroups, we excluded samples with insufficient registration between H&E and IHC; 72–78 primary tumors and 41–60 pN+ lymph nodes were included for each marker (Supplementary Table S1). Prior to the integration of H&E and IHC data, an examination of the automated protein expression quantification within the tissue and its impact on PFS was conducted through KM analysis. We employed a DL approach to detect, segment, and quantify the number of cells positive for each protein marker, as described in the Methods section34. The DL model was applied to the entire IHC image to identify and delineate cells expressing the specific protein marker automatically. Following cell quantification, we categorized the patients into high- or low-expression subgroups based on the median threshold of the number of cells positive for a specific marker of interest within the IHC data.
Independent quantification of IHC expression showed distinct prognostic implications for subgroups defined by high or low protein expression levels. Specifically, high CD4, CD8, and CD20 expression or low ER-beta expression in primary tumors was associated with significantly improved PFS (log-rank test p < 0.05). In addition, high expression of CD3, CD4, CD20, and CD45 in pN+ lymph nodes was also significantly correlated with improved PFS outcomes (log-rank test p-value < 0.05) (Supplementary Fig. 5). While high CD4 or CD20 expression was positively associated with PFS in both primary tumors and pN+ lymph nodes, other markers demonstrated tissue-specific associations.
Additionally, the Chi-squared test revealed a significant association between patient status (categorized as ‘progressors’ and ‘non-progressors’) and IHC marker expression of CD4 or CD20 for primary tumors and CD3, CD4, or CD45 for pN+ lymph nodes (Supplementary Fig. 3). Again, CD4 levels were consistently significant across both tissue types, whereas other markers displayed varying associations depending on the tissue examined.
Understanding the prognostic value of CD8 and CD163 through Integrative analysis of H&E and IHC images
To understand functional cell phenotypes and their cellular composition within the TME, we conducted an integrated analysis utilizing image-based registration of all serial sections of IHC images with H&E staining (Fig. 1b). This analysis enabled the incorporation of specific protein markers from the IHC images into the existing H&E-based immune subtypes, thereby further subcategorizing these immune subtypes. We found distinct PFS associations within these immune subtype subcategories across both primary tumors and pN+ lymph node samples.
We hypothesized that we could further stratify immune subtypes identified by the H&E-based DL approach by incorporating 11 proteins from adjacent IHCs. Specifically, we hypothesized that the functional characteristics of TILs and immunosuppressive TME could provide better prognostication. We first characterized the TME by focusing on CD8+ cells and used this information to stratify the IN subgroup into CD8+ high and low patient subgroups in primary tumors and pN+ lymph nodes. As expected, KM analysis showed that the IN CD8+ high patient subgroup consistently showed a better prognosis compared to IN CD8+ low and the rest of the immune subtypes (log-rank test p-value, 0.004) (Fig. 3a). Similarly, we used the immunosuppressive M2 macrophage marker, CD163, to define immunosuppressive TME subtypes. We stratified the IN subgroup into CD163+ high and low subgroups for primary tumors and pN+ lymph nodes. KM analysis showed that the IN subgroup with low CD163+ cells (favorable immune microenvironment) showed better PFS in primary tumors compared to the IN subgroup with high CD163+ cells and other subgroups. Conversely, in pN+ lymph nodes, the IN subgroup with high CD163+ cells showed a better PFS outcome than the rest of the subgroups, indicating the tissue-dependent prognostic role of CD163+ cells. A multivariate Cox analysis including disease stage, age, smoking status, ACE-27 score, and sex was conducted to evaluate the prognostic significance of CD8+ and CD163+ immune subtypes within the IN subgroup and other immune subgroups. Our analysis demonstrated that primary tumor subgroups in the IN phenotype with high CD8 (HR, 0.15; 95% CI, 0.043–0.49, p = 0.002) and low CD163 (HR, 0.16; 95% CI, 0.045-0.55, p = 0.004) had significantly better prognosis compared to other subgroups. In the pN+ lymph nodes, high CD8 (HR, 0.072; 95% CI, 0.010–0.51, p = 0.008) and high CD163 (HR, 0.10; 95% CI, 0.020–0.51, p = 0.005) subtypes were associated with improved prognosis (Fig. 4).
a Kaplan–Meier analysis of progression-free survival based on the integration of CD8 and CD163 expression levels along with the identified immune phenotypes from H&E for the primary tumor (top row) and pN+ lymph node (bottom row); IN immune inflamed, IE immune excluded; ID immune desert. b Visual overview of the organization of the CD8 and CD163 positive cells in the randomly selected registered regions of the tissue for immune inflamed CD8 high and CD163 low patient samples. The scales are shown at the bottom of each image (40x objective, 0.26 µm pixel).
Multivariate Cox analysis, including tumor stage, age, smoking status, treatment management, ACE-27 score, and sex with predicted immune subtypes for primary tumor (top row), pN+ lymph node (bottom row), CD8 (left column), and CD163 (right column). IN immune inflamed, ID immune desert, IE immune excluded, S surgery, R radiation, C Chemotherapy.
Finally, to investigate whether a higher level of CD8+ cells, indicative of a more favorable immune microenvironment, coupled with a lower level of CD163 + M2 macrophages, suggestive of a less immunosuppressive TME, correlates with improved PFS, we stratified the IN subgroup using both CD8 and CD163 markers. Interestingly, in the primary tumor, the IN subgroup characterized by high CD8+ and low CD163+ cells showed significantly better prognosis than the IN high CD8+ and high CD163 cell subgroups (univariate KM analysis, log-rank test p = 0.007) (Fig. 3a). In the pN+ lymph nodes, the IN subgroup was further characterized by high levels of both CD8+ and CD163+ cells, demonstrating improved prognosis in terms of PFS (univariate KM analysis, log-rank test p-value 0.35) (Fig. 3a).
We performed further immune subgroup analyses using the remaining protein markers. In the primary tumor, the IN subgroup, characterized by high expression levels of CD3, CD4, CD20, FoxP3, and ER-alpha and low expression levels of CD45, ER-Beta, PD-L1, and KRT AE1AE3, was associated with favorable PFS (Supplementary Tables S3 and S4). In the pN+ lymph nodes, the IN subgroups with high levels of CD8, CD45, and KRT AE1AE3 showed improved PFS (Supplementary Tables S3 and S5). Discrepancies were observed in the enrichment of immune subgroups based on specific protein markers between the primary tumor and pN+ lymph nodes. The distribution of patient subgroups across primary tumors and pN+ lymph nodes and their agreement on different subgroups were compared in a cross-table format (Supplementary Table S2).
In summary, these findings highlight the importance of considering both H&E-based subtypes and IHC marker expression levels for a comprehensive understanding of the immune landscape within the TME of both primary tumors and pN+ lymph nodes and its implications for patient prognosis.
Discussion
Head and Neck Squamous Cell Carcinoma is a heterogeneous cancer arising from the oral cavity, pharynx, larynx, and other related anatomical sites35. It is commonly associated with tobacco and alcohol consumption36. However, in recent years, a distinct subgroup of HNSCC associated with HPV infection has emerged as a distinct clinical factor. HPV( + ) OPSCC is characterized by unique clinical and molecular features, and the TME plays an important role in the clinical course and treatment response of these tumors.
Previous studies have shown that HPV( + ) OPSCC is associated with a more favorable prognosis than its HPV(-) counterpart37,38. This improved outcome was partly attributed to the enhanced immune response within the TME. HPV( + ) OPSCC tumors often exhibit increased infiltration of cytotoxic T lymphocytes (CTLs) and higher levels of immune checkpoint proteins, such as PD-L139. This immune-active TME has paved the way for the successful use of immune checkpoint inhibitors (ICIs) in the treatment of HPV( + ) HNSCC40,41,42. Unfortunately, only 15–20% of patients with HNSCC benefit from ICI, and this poor outcome is increasingly ascribed to the peculiar characteristics of the TIME43. Understanding TME is crucial for predicting the response to immunotherapy, optimizing treatment regimens, and identifying biomarkers that can guide patient selection.
In this study, we investigated the prognostic value of the colocalization of TILs with tumor and stroma regions using H&E staining combined with functional characterization of tumor and immune cells from IHC stains in a matched case-control study of patients with HPV( + ) OPSCC. We leveraged DL approaches for an integrative analysis of both H&E- and IHC-stained slides and demonstrated the categorization of H&E slides into distinct immune subtypes using an AI algorithm. This integrative approach not only allowed us to overcome some of the limitations associated with H&E staining alone but also enabled us to reveal the functional phenotypes of cells within the TME. We focused on the cytotoxic and less immune-suppressive TME, which is characterized by the presence of CD8+ and CD163+ cells. This in-depth TME analysis led to the identification of specific immune subgroups that are significantly associated with PFS. Moreover, our findings provided the immunological landscape and prognostic relevance of the TME in the primary tumor and pN+ lymph node.
While the primary focus of this work was on TILs co-organized with CD8+ and CD163+ cells within the TME, we also extended our analysis to other protein markers related to epithelial cells, B cells, and regulatory T cells. For example, we found that the IN subgroups enriched in FoxP3+ cells in primary tumors were associated with improved PFS (log-rank test, p = 0.008) (Supplementary Fig. 6A, B). Although FoxP3+ cells are known for their immunosuppressive function, our findings suggest a unique role for FoxP3 in HPV( + ) OPSCC. Recent studies have shown that similar findings related to FoxP3+ cells correlate with improved prognosis in HPV( + ) OPSCC44,45. Other interesting observations include the association of high levels of CD20 + B cells and low levels of KRT AE1AE3+ epithelial cells with improved PFS in primary tumors but not in pN+ lymph nodes (Supplementary Fig. 6A, B). These results confirm the tissue-dependent prognostic role of various cell types, including CD20 + B cells, KRT AE1AE3+ epithelial cells, and FoxP3 Tregs, in the TME in primary tumors and pN+ lymph nodes. Although the implications of the presence of other cell phenotypes associated with PFS are intriguing, they point toward potential opportunities for future research.
The study presented herein faces several challenges and limitations that require careful consideration in interpreting its findings. Foremost among these limitations is the absence of a validation cohort, which undermines the generalizability of the results beyond the initial dataset. Furthermore, while we employed serial adjacent sections of H&E and IHCs from a single tumor and matched pN+ lymph nodes, some slides were situated distally, and the tissue alignment could be improved. In addition, potential discrepancies in TME characterization could be introduced when comparing distal slides. These challenges can be addressed using multiplex IHC, spatial proteomics, or In Situ Molecular Imaging technologies, all of which enable the staining of multiple proteins on the same slide. Another limitation is the small patient cohort, which restricted our analysis to a limited set of protein markers. Future studies with larger datasets could resolve this issue. Finally, the underlying molecular mechanisms driving the prognostic relevance of these specific TME subgroups remain to be explored further.
In summary, our study highlights the utility of integrating histological and immunohistochemical analyses, paired with deep learning techniques, to characterize TME functional phenotypes comprehensively. This approach offers the capability to leverage information from TME to stratify patients more effectively into subgroups with distinct survival outcomes, thereby advancing the field of precision oncology care for patients with HPV + OPSCC.
Data availability
Due to patient privacy considerations, the source image data for H&E and IHC are not publicly available. However, these data can be obtained from the corresponding author upon written request. The data utilized in the analysis are provided in Supplementary Data 1. Source data for Fig. 2 can be found in Supplementary Data 2 and Supplementary Data 3. Additionally, source data for Figs. 3 and 4 are available in Supplementary Data 4 and Supplementary Data 5, respectively.
Code availability
The scripts and data utilized in this study are publicly available46.
Change history
05 May 2025
A Correction to this paper has been published: https://doi.org/10.1038/s43856-025-00881-z
References
Ling, D. C., Bakkenist, C. J., Ferris, R. L. & Clump, D. A. Role of immunotherapy in head and neck cancer. Semin. Radiat. Oncol. 28, 12–16 (2018).
Barnes, T. A. & Amir, E. HYPE or HOPE: the prognostic value of infiltrating immune cells in cancer. Br. J. Cancer 117, 451–460 (2017).
Ferris, R. L. Immunology and immunotherapy of head and neck cancer. J. Clin. Oncol. 33, 3293–3304 (2015).
Jérôme Galon et al. Type, density, and location of immune cells within human colorectal tumors predict clinical outcome. Science 313, 1960–1964 (2006).
Naito, Y. et al. CD8+ T cells infiltrated within cancer cell nests as a prognostic factor in human colorectal cancer. Cancer Res. 58, 3491–3494 (1998).
Pagès, F. et al. Effector memory T cells, early metastasis, and survival in colorectal cancer. N. Engl. J. Med. 353, 2654–2666 (2005).
Iseki, Y. et al. A new method for evaluating tumor-infiltrating lymphocytes (TILs) in colorectal cancer using hematoxylin and eosin (H-E)-stained tumor sections. PLoS One 13, e0192744 (2018).
Badalamenti, G. et al. Role of tumor-infiltrating lymphocytes in patients with solid tumors: can a drop dig a stone? Cell Immunol. 343, 103753 (2019).
Almangush, A. et al. Tumour-infiltrating lymphocytes in oropharyngeal cancer: a validation study according to the criteria of the International Immuno-Oncology Biomarker Working Group. Br. J. Cancer 126, 1589–1594 (2022).
Salgado, R. et al. The evaluation of tumor-infiltrating lymphocytes (TILs) in breast cancer: recommendations by an International TILs Working Group 2014. Ann. Oncol. 26, 259–271 (2015).
Hendry, S. et al. Assessing tumorinfiltrating lymphocytes in solid tumors: a practical review for pathologists and proposal for a standardized method from the International Immuno-Oncology Biomarkers Working Group: part 2: TILs in melanoma, gastrointestinal tract carcinomas, non-small cell lung carcinoma and mesothelioma, endometrial and ovarian carcinomas, squamous cell carcinoma of the head and neck, genitourinary carcinomas, and primary brain tumors. Adv. Anat. Pathol. 24, 311–335 (2017).
Swisher, S. K. et al. Interobserver agreement between pathologists assessing tumor-infiltrating lymphocytes (TILs) in breast cancer using methodology prOPOSED by the International TILs Working Group. Ann. Surg. Oncol. 23, 2242–2248 (2016).
Heikkinen, I. et al. Assessment of tumor-infiltrating lymphocytes predicts the behavior of early-stage oral tongue cancer. Am. J. Surg. Pathol. 43, 1392–1396 (2019).
Almangush, A. et al. Tumor-infiltrating lymphocytes associate with outcome in nonendemic nasopharyngeal carcinoma: a multicenter study. Hum. Pathol. 81, 211–219 (2018).
Li, Q. et al. Prognostic value of tertiary lymphoid structure and tumour infiltrating lymphocytes in oral squamous cell carcinoma. Int. J. Oral. Sci. 12, 24 (2020).
Oguejiofor, K. et al. Stromal infiltration of CD8 T cells is associated with improved clinical outcome in HPV-positive oropharyngeal squamous carcinoma. Br. J. Cancer 113, 886–893 (2015).
Weller, M. A. et al. Predictors of distant metastasis in human papillomavirus-associated oropharyngeal cancer. Head. Neck 39, 940–946 (2017).
Sims, J. R. et al. Management of recurrent and metastatic HPV-positive oropharyngeal squamous cell carcinoma after transoral robotic surgery. Otolaryngol. Head. Neck Surg. 157, 69–76 (2017).
Golusinski, P. et al. De-escalation studies in HPV-positive oropharyngeal cancer: How should we proceed? Oral. Oncol. 123, 105620 (2021).
Spector, M. E. et al. Prognostic value of tumor-infiltrating lymphocytes in head and neck squamous cell carcinoma. JAMA Otolaryngol. Head. Neck Surg. 145, 1012–1019 (2019).
Zhu, Y. et al. Correlation of immune makers with HPV 16 infections and the prognosis in oropharyngeal squamous cell carcinoma. Clin. Oral. Invest 27, 1423–1433 (2023).
Hong, A. M. et al. “Significant association of PD-L1 expression with human papillomavirus positivity and its prognostic impact in oropharyngeal cancer.”. Oral. Oncol. 92, 33–39 (2019).
Wansom, D. et al. Infiltrating lymphocytes and human papillomavirus-16–associated oropharyngeal cancer. Laryngoscope 122, 121–127 (2012).
Nasman, A. et al. Tumor infiltrating CD8+ and Foxp3+ lymphocytes correlate to clinical outcome and human papillomavirus (HPV) status in tonsillar cancer. PLoS One 7, e38711 (2012).
Ward, M. J. et al. Tumour-infiltrating lymphocytes predict for outcome in HPV-positive oropharyngeal cancer. Br. J. Cancer 110, 489–500 (2014).
Park, S. et al. Artificial intelligence-powered spatial analysis of tumor-infiltrating lymphocytes as complementary biomarker for immune checkpoint inhibition in non-small-cell lung cancer. J. Clin. Oncol. 40, 1916–1928 (2022).
Yin, L. X., et al. Impact of tumor-infiltrating lymphocytes on disease progression in human papillomavirus-related oropharyngeal carcinoma. Otolaryngol. Head Neck Surg. https://doi.org/10.1002/ohn.249 (2023).
Xu, H. et al. Spatial analysis of tumor-infiltrating lymphocytes in histological sections using deep learning techniques predicts survival in colorectal carcinoma. J. Pathol. Clin. Res. 8, 327–339 (2022).
Corredor, G. et al. An imaging biomarker of tumor-infiltrating lymphocytes to risk-stratify patients with HPV-associated oropharynageal cancer. J. Natl. Cancer Inst. 114, 609–617 (2022).
Moore, E. J., Olsen, K. D. & Martin, E. J. Concurrent neck dissection and transoral robotic surgery. Laryngoscope 121, 541–544 (2011).
Ma, D. J. et al. Phase II evaluation of aggressive dose de-escalation for adjuvant chemoradiotherapy in human papillomavirus-associated oropharynx squamous cell carcinoma. J. Clin. Oncol. 37, 1909–1918 (2019).
Ghahremani, P., Marino, J., Dodds, R. & Nadeem, S. DeepLIIF: an online platform for quantification of clinical pathology slides. Proc. IEEE Comput Soc. Conf. Comput. Vis. Pattern Recognit. 2022, 21399–21405 (2022).
Beare, R., Lowekamp, B. & Yaniv, Z. Image segmentation, registration and characterization in R with SimpleITK. J. Stat. Softw. 86, 8 (2018).
Ghahremani, Y. et al. Deep learning-inferred multiplex immunofluorescence for immunohistochemical image quantification. Nat. Mach. Intell. 4, 401–412 (2022).
Tumban, E. A current update on human papillomavirus-associated head and neck cancers. Viruses 11, 922 (2019).
Boscolo-Rizzo, P. et al. The evolution of the epidemiological landscape of head and neck cancer in Italy: is there evidence for an increase in the incidence of potentially HPV-related carcinomas? PLoS One 13, e0192621 (2018).
Fakhry, C. et al. Improved survival of patients with human papillomavirus-positive head and neck squamous cell carcinoma in a prospective clinical trial. J. Natl. Cancer Inst. 100, 261–269 (2008).
Ang, K. K. et al. Human papillomavirus and survival of patients with oropharyngeal cancer. N Engl J Med. 363, 24–35 (2010).
Tosi, A. et al. The immune microenvironment of HPV-positive and HPV-negative oropharyngeal squamous cell carcinoma: a multiparametric quantitative and spatial analysis unveils a rationale to target treatment-naïve tumors with immune checkpoint inhibitors. J. Exp. Clin. Cancer Res. 41, 279 (2022).
Massarelli, E. et al. Combining immune checkpoint blockade and tumor-specific vaccine for patients with incurable human papillomavirus 16-related cancer: a phase 2 clinical trial. JAMA Oncol. 5, 67–73 (2019).
Powell, S. F. et al. Safety and efficacy of pembrolizumab with chemoradiotherapy in locally advanced head and neck squamous cell carcinoma: a phase IB study. J. Clin. Oncol. 38, 2427–2437 (2020).
Linxweiler, M. et al. Complete remission of an early-stage laryngeal cancer under combined pembrolizumab and chemotherapy treatment of a synchronous lung adenocarcinoma. J. Otolaryngol. Head. Neck Surg. 511, 1–7 (2022).
Seiwert, T. Y. et al. Safety and clinical activity of pembrolizumab for treatment of recurrent or metastatic squamous cell carcinoma of the head and neck (KEYNOTE-012): an open-label, multicentre, phase 1b trial. Lancet Oncol. 17, 956–965 (2016).
Hur, J. Y. et al. Prognostic value of FOXP3+ regulatory T cells for patients with locally advanced oropharyngeal squamous cell carcinoma. PLoS One 17, e0274830 (2022).
Santegoets, S. J. et al. Tbet-positive regulatory T cells accumulate in oropharyngeal cancers with ongoing tumor-specific type 1 T cell responses. J. Immunother. Cancer 7, 14 (2019).
sumanthreddynsr369, Minji Kim, & inyeopjang. hwanglab/HE_IHC_HN_analysis: Integrative Analysis of H&E and IHC Identifies Prognostic Immune Subtypes in HPV Related Oropharyngeal Cancer (Latest). Zenodo. https://doi.org/10.5281/zenodo.12691492 (2024).
Acknowledgements
This study was supported by the Department of Defence (W81XWH2010750), the National Cancer Institute (CA276690), and the Eric and Wendy Schmidt Foundation. We would like to express our gratitude for their financial support, which made this research possible. We thank the patients and their families.
Author information
Authors and Affiliations
Contributions
Sumanth Reddy N: conception, data interpretation, manuscript writing, and revision; Inyeop Jang: data interpretation, manuscript writing, and revision; Minji Kim: data interpretation, manuscript revision; Linda X. Yin: data acquisition; Michael Rivera: study design, data acquisition (pathology review); Joaquin Garcia: study design, data acquisition (pathology review); Kathleen Bartemes: conception, study design, data acquisition, manuscript revision; David Routman: conception, study design, data interpretation, manuscript revision; Daniel Ma: Data interpretation, manuscript revision; Eric Moore: data interpretation, manuscript revision; Chadi A. Halim: data acquisition; Kathryn Van Abel: conception, study design, data acquisition, data interpretation, manuscript writing, and revision; Tae Hyun Hwang: conception, study design, data acquisition, data interpretation, manuscript writing, and revision.
Corresponding authors
Ethics declarations
Competing interests
T.H.H. reports research support from the Torrey Coast Foundation, unrelated to this manuscript. Additionally, T.H. is a co-founder of Kure.ai Therapeutics and has received consulting fees from IQVIA; these affiliations and financial compensations are irrelevant to the current manuscript. The other authors declare no competing interests.
Peer review
Peer review information
Communications Medicine thanks the anonymous reviewers for their contribution to the peer review of this work. Peer reviewer reports are available.
Additional information
Publisher’s note Springer Nature remains neutral with regard to jurisdictional claims in published maps and institutional affiliations.
Supplementary information
Rights and permissions
Open Access This article is licensed under a Creative Commons Attribution-NonCommercial-NoDerivatives 4.0 International License, which permits any non-commercial use, sharing, distribution and reproduction in any medium or format, as long as you give appropriate credit to the original author(s) and the source, provide a link to the Creative Commons licence, and indicate if you modified the licensed material. You do not have permission under this licence to share adapted material derived from this article or parts of it. The images or other third party material in this article are included in the article’s Creative Commons licence, unless indicated otherwise in a credit line to the material. If material is not included in the article’s Creative Commons licence and your intended use is not permitted by statutory regulation or exceeds the permitted use, you will need to obtain permission directly from the copyright holder. To view a copy of this licence, visit http://creativecommons.org/licenses/by-nc-nd/4.0/.
About this article
Cite this article
Nakkireddy, S.R., Jang, I., Kim, M. et al. Integrative analysis of H&E and IHC identifies prognostic immune subtypes in HPV related oropharyngeal cancer. Commun Med 4, 190 (2024). https://doi.org/10.1038/s43856-024-00604-w
Received:
Accepted:
Published:
Version of record:
DOI: https://doi.org/10.1038/s43856-024-00604-w






