Abstract
Accumulating evidence has linked gut microbiota to bone health. However, investigations into the impacts of aging, gut microbiota, and their interactions in the development of osteoporosis remain inconclusive. We employed quantitative computed tomography to measure lumbar bone mass density (BMD) and analyzed shotgun metagenomic data in 684 Chinese adults. Our analyses revealed significant positive associations between BMD and abundances of multiple Lachnospiraceae species, including Lachnospira eligens, Blautia wexlerae, and Roseburia hominis, as well as pathways involved in L-arginine biosynthesis and butyrate production—independent of age, diet habits, and lifestyles. Moreover, we demonstrated that individuals with enterotype Bacteroides exhibited a more pronounced age-related decline in BMD compared to those with enterotype Prevotella, a pattern we validated in an independent cohort. Our findings offer valuable insights into BMD-related gut microbial features and interactions between aging, gut microbiota, and bone loss, opening potential avenues for microbiota-based prevention and treatment strategies for osteoporosis.
Similar content being viewed by others
Introduction
Osteoporosis (OP) is a metabolic bone disorder characterized by diminished bone density and increased fracture risk1, posing a significant public health burden2. A recent nationwide study in China reported that, as of 2018, the prevalence of OP among adults over 50 years was 29.1% in women and 13.5% in men3, with the number of osteoporotic patients rising due to the rapidly aging population4.
Several major risk factors contribute to the development of osteoporosis, including aging, menopause, and nutrient deficiency5. These factors could disrupt the bone homeostasis, favoring resorption (mediated by osteoclasts) over formation (mediated by osteoblasts), thereby leading to progressive bone loss5,6. Also, significant associations between gut microbiota and aging7 and malnutrition8, have been observed across populations. Animal studies have notably elucidated links between the gut microbiota, inflammatory responses, and bone homeostasis9,10,11,12,13. Germ-free (GF) mice, for example, exhibited higher bone density, fewer osteoclasts, and lower levels of pro-inflammatory CD4 + T cells compared to conventionally raised (CONV-R) mice9. Further, female GF mice showed resistance to bone loss induced by estrogen deprivation10. Conversely, ovariectomy (OVX) in CONV-R mice led to bone loss, increased gut permeability, and elevated osteoclastogenic cytokines levels in bone, by trafficking of intestine T cells through a microbiota-dependent mechanism10,11. Additionally, the administration of probiotics has demonstrated potential in attenuating bone loss in OVX mice12.
However, only a few studies have examined the links between the gut microbiota and non-autoimmune bone loss in humans, yielding inconsistent findings14,15,16,17,18,19. Two studies in peri- and post-menopausal women reported associations between decreased BMD and increased levels of multiple Bacteroides members, such as B. vulgatus, B. uniformis and B. fragilis15,16. Ling et al. further found higher fecal levels of tyrosine and tryptophan in adults with osteoporosis, and both were positively associated with Bacteroides abundance18. In contrast, another study found significant enrichment of B. uniformis and B. fragilis in healthy controls than osteoporotic patients17, which might indicated the confounding effects of such as age, geographical locations, medication use, health status, and metagenomic approaches20,21. Furthermore, few human studies have explored the complex interplays between ageing, gut microbiota, and osteoporosis, hindering the translation of microbiome research into prevention and management of osteoporosis.
To address these gaps, we conducted a comprehensive investigation on 684 middle-aged and elderly (aged 50-76 years) Chinese individuals from the Pinggu Cohort22. Using QCT, we precisely measured the volumetric BMD values of the lumbar vertebrae L1-L3 and integrated BMD data with shotgun metagenomes and detailed phenotypic data, aiming at assessing associations of gut microbial composition and functions with osteoporosis, and explore the roles of gut microbiota in age-related progressive bone loss.
Results
Baseline characteristics of the study cohort
This study included 684 middle-aged and elderly adults (aged 50–76 years) from Pinggu, Beijing, China, who underwent QCT measurements of BMD at vertebra L1 to L3. Of these participants, 48.2% were female (330/684), all of whom were postmenopausal, with an average age of 59 years. Participants were classified into three BMD groups based on the mean BMD of L1-L3, following criteria from a large-scale Chinese study22: 194 with normal BMD (normal controls, NC, > 120 mg/cm3), 344 with osteopenia (ON, 80 mg/cm3 ≤ BMD ≤ 120 mg/cm3), and 146 with osteoporosis (OP, < 80 mg/cm3) (Fig. 1).
Diagram of the study design.
There was a gradual decreased BMD values from L1 to L3 across the entire cohort (L1 = 109.70 ± 31.18 mg/cm3, L2 = 103.15 ± 30.20 mg/cm3, L3 = 99.86 ± 30.92 mg/cm3), with a similar pattern within each BMD group (Table 1). Despite these anatomical differences, vertebral BMD measurements at all sites were highly correlated (Spearman’s rank correlation, rho > 0.9, Fig. 2a). Increased age was significantly associated with lower BMD in the entire cohort and within both genders, after adjusting for BMI, WHR, diet habits and lifestyles (Partial Spearman’s rho < −0.4, Fig. 2a, b). Consistently, the OP group had a significantly older average age (63.9 years) compared to the NC (55.7 years) and the ON (58.2 years) groups (ANCOVA, P < 0.05; Table 1, Fig. 2c). In contrast, no significant associations were found between BMD and BMI or WHR (Fig. 2a). Similarly, no significant differences in BMI or WHR were observed among BMD groups (ANCOVA, P > 0.05; Table 1, Fig. 2c), nor in smoking status, amounts of alcohol intake, or consumption of dairy products and red meat (Pearson’s Chi-squared tests, P > 0.05; Fig. 2d, Table S1).
a Heatmap shows partial Spearman’s correlations between clinical variables (Methods). Red color denotes positive association, blue denotes negative association. The size of squares indicates the absolute Spearman’s rho. Stars, BH-adjusted P < 0.001. b Scatter plot shows the associations between the mean BMD and age in overall (n = 684), women (n = 330) and men (n = 354). Spearman’s rho values and P values are shown. The center line represents the median value, boxes denote the interquartile ranges (IQRs) between the first and third quartiles, and whiskers extend 1.5 times the IQR from the top and bottom of the box. c Box plot shows the differences of age, BMI and WHR among normal control (NC), osteopenia (ON) and osteoporosis (OP) groups (n = 684). d Percentage of current smoking status, averaged intake of alcohol per week, dairy products, and red meat consumption in diagnostic groups. e Bar plot shows the percentage of sex in diagnostic groups. f Box plot shows the sex-difference of mean BMD in each diagnostic group. ANCOVA analyses are performed to determine the significance in (c, f) after adjusting for other covariances (Method). Pearson’s Chi-squared tests are conducted to assess the distribution of categorical variables in (d, e).
A higher proportion of females was observed as BMD decreased, increasing from NC (39.2%) to ON (46.8%) and OP (63.7%) (Pearson’s Chi-squared test, P < 0.05 between OP and other two groups; Table 1, Fig. 2e). While no significant sex difference in BMD was found in the NC group, women in the ON and OP groups had significantly lower BMD (99.6 mg/cm3 and 63.7 mg/cm3, respectively) compared to men in same group (102.1 mg/cm3 and 66.1 mg/cm3, respectively) (ANCOVA, P < 0.05; Fig. 2f). These results align with previous reports that age is the primary risk factor for bone loss, and that postmenopausal women are at a higher risk of developing osteoporosis compared to men of similar age23.
Gut microbial species and functional potentials associated with BMD
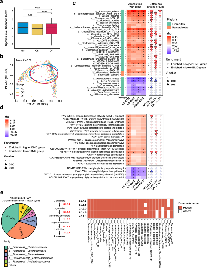
We next investigated the associations between gut microbial diversity, species composition, and functional potentials with BMD). No significant differences were detected in alpha diversity (measured by Shannon index, ANCOVA, P > 0.05; Fig. 3a) or beta diversity (PERMANOVA on Bray–Curtis dissimilarity matrix, P > 0.05; Fig. 3b) among three BMD groups.
a Box plot shows the alpha diversity (Shannon index at the species level) in three diagnostic groups. P values are generated from ANCOVA by adjusting sex, age, BMI, WHR, lifestyles and diet. The center line represents the median value, boxes denote the interquartile ranges (IQRs) between the first and third quartiles, and whiskers extend 1.5 times the IQR from the top and bottom of the box. b Principal Coordinates Analysis (PCoA) based on the Bray–Curtis dissimilarities of the gut microbial species composition in three diagnostic groups. The ellipses mean 95% confidence interval. The adonis P value is showed. c Left: Heatmap shows partial Spearman correlation between species and BMD measurements after adjusting for age, sex, BMI, WHR, lifestyles and dietary habits. Star, BH-adjusted P < 0.05, hash, P < 0.05. Right: Cuneiform plot shows the difference in relative abundance of 37 BMD-associated gut microbial species among diagnostic groups (MaAsLin, Method). Colored triangles indicate the enrichment directions in given groups: red triangles with the head down, higher abundance in high-BMD group; blue with the head up, higher abundance in low-BMD group. Triangles with solid color mean significant difference between groups (MaAsLin P < 0.05), while triangles with transparent color mean nonsignificant (NS) between groups (MaAsLin P ≥ 0.05). The sizes of triangles represent the log-transformed P-values from MaAsLin (P ≥ 0.05, P < 0.05, P < 0.01). The greater the size, the more significant between groups. d Left: Heatmap shows partial Spearman correlation between microbial pathways and BMD measurements after adjusting for age, sex, BMI, WHR, lifestyles and dietary habits. Right: cuneiform plot showing the difference in abundance of BMD-associated gut microbial pathways among diagnostic groups. e Left: Taxonomic contributions of bacterial families to the arginine biosynthesis pathway (ARGSYNBSUB-PWY). Middle: The essential enzymes involved in arginine biosynthesis. Right: Heatmap shows the presence or absence of microbial genes encoding the essential enzymes in arginine biosynthesis. Red indicates the presence while white indicates the absence.
Species-level analysis identified significant associations between BMD measurements and eight gut species (partial Spearman’s correlation, BH adjusted P < 0.05), after adjusting for age, sex, BMI, WHR and other confounding factors. Six of these species, all belonging to the Firmicutes phylum, were positively associated with BMD, including Lachnospira eligens, Blautia wexlerae, Lachnospiraceae bacteria AM48_27BH, Clostridium sp. AF20_17LB, SGB4664, Firmicutes bacteria AF16_15 (Fig. 3c, Table S2). Notably, both L. eligens and B. wexlerae are known to produce the butyrate, a microbial-derived metabolite that is beneficial for bone health24. Conversely, Ruminococcus torques and Dorea longicatena were negatively associated with BMD (Fig. 3c, Table S2). Consistent alteration patterns were also found across the BMD groups (MaAsLin, P < 0.05, adjusting for age, sex, BMI, WHR, and environmental confounders, Table S3).
In terms of functional potential, several microbial pathways were moderately associated with BMD, particularly L1-BMD (partial Spearman’s correlation, P < 0.05, Fig. 3d and Table S4). Specifically, pathways involved in L-arginine biosynthesis (PWY-5154, ARGSYNBSUB − PWY, ARGSYN − PWY and PWY-7400), butyrate production (PWY − 5100 and CENTFERM − PWY), thiamin biosynthesis (THISYN − PWY), and saccharide degradation (PWY − 6737, PWY66 − 422, PWY − 6317 and PWY − 6527) were positively correlated with higher BMD. L-arginine biosynthesis were also significantly enriched in the NC group compared to the OP group (MaAsLin, P < 0.05, Fig. 3d and Table S5). The L-arginine biosynthesis pathway (ARGSYNBSUB-PWY) is predominantly contributed by microbes from the phyla Firmicutes and Protobacteria (Fig. 3e). Specifically, Firmicutes families Ruminococcaceae, Lachnospiraceae, and Eubacteriaceae accounted for over 80% of the total abundance of this pathway, encompassing the majority of identified BMD-associated species (Fig. 3e). Importantly, 86% (25/29) of species positively associated with BMD (P < 0.05) harbored genes for L-arginine biosynthesis (Fig. 3e), suggesting a potential link between gut microbiota, L-arginine production, and bone health.
Enterotype-dependent patterns in age-related declines in BMD
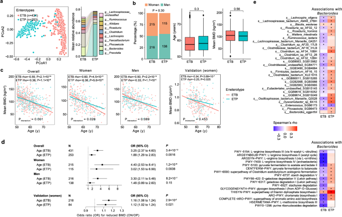
We then explored the potential interplays between gut microbial composition, age and BMD loss. We performed enterotype analysis in the PG cohort and identified two enterotypes, characterized by a high abundance of Prevotella (ETP, n = 253) or Bacteroides (ETB, n = 431) (Fig. 4a). There were no significant differences in age, mean BMD, or sex distribution between the two enterotypes (Fig. 4b, P > 0.05). However, individuals with ETB exhibited a much more pronounced negative association between age and mean BMD (Spearman’s rho = −0.55) compared to those with ETP (Spearman’s rho = −0.36) (Fig. 4c). This enterotype-dependent association pattern was consistent across both sexes in the PG cohort, and was further validated in an independent cohort of 302 postmenopausal Chinese women (Fig. 4c).
a Left: PCoA analysis based on genus profiles shows two enterotypes identified in the studied cohort, characterized by a predominant abundance of Prevotella (ETP, n = 253) and Bacteroides (ETB, n = 431), respectively. Right: Bar plot showing the top 10 dominant genera in ETB and ETP. b Left: Bar plot shows the percentage of sex in individuals with ETB and ETP. P-value generated from Pearson’s Chi-squared test is present. Middle and right: Box plots show the distribution of age and mean BMD between individuals with ETB and ETP. P-values are generated from Wilcoxon rank-sum test. The center line represents the median, boxes denote the interquartile ranges (IQRs) between the first and third quartiles, and whiskers extend 1.5 times the IQR from the top and bottom of the box. c Scatter plots show the partial Spearman’s association between age and mean BMD in individuals with ETB and ETP in overall, women, men in the PG cohort and 302 postmenopausal Chinese women in validation cohort. Spearman’s rho with P-value is displayed. The P-value for interaction term between age and enterotypes for values of mean BMD is generated from a GLM model. Models for PG cohort were adjusted for sex, BMI, WHR, lifestyles and dietary habits, whereas models for validation cohort were adjusted for BMI. d Forest plot shows the adjusted Odds ratios (ORs) with 95% confidence intervals (CIs) for OP (vs. NC) by age, and ORs for ON (vs. NC) by age. e Heatmaps show the Spearman’s rank associations of the relative abundance of Bacteroides with BMD-positively associated species and pathways. The star denotes a BH-adjusted P < 0.05, and a hash denotes a P < 0.05.
Age was more strongly associated with a higher risk of reduced BMD (osteopenia or osteoporosis) in individuals with ETB (adjusted OR = 3.25, 95% confidence interval (CI) = 2.37–4.60) compared to those with ETP (adjusted OR = 1.88, 95% CI = 1.29–2.83) in the entire PG cohort (Fig. 4d, P < 0.05, adjusting for sex, BMI, WHR, lifestyles and dietary habits). This trend persisted in the validation cohort, after adjusting for BMI (adjusted ORETB > adjusted ORETP, Fig. 4d). Additionally, there was a significant interaction between age and enterotype on BMD in the PG cohort (interaction P = 0.001, Fig. 4c), as well as within each sex group.
Lastly, distinct association patterns were found between relative abundances of Bacteroides and BMD positively associated microbial features (both species and pathways) between the two enterotypes. In the ETB group, Bacteroides were significantly and negatively associated with these beneficial microbial features, whereas these associations were positive in ETP individuals (Fig. 4e, Spearman’s rho, BH-adjusted P < 0.05).
Discussion
The gut microbiome plays a vital role in nutrient absorption and immune regulation, both of which are essential for maintaining bone health and metabolism9,10,24,25. In this study, we conducted a comprehensive investigation into the relationships between gut microbiota and BMD loss in a cohort of middle-aged and elderly Chinese individuals. Using QCT for precise BMD assessment, and rigorously controlling for factors including age, sex, menopausal status, obesity (BMI and WHR), lifestyle, and dietary habits, we identified significant associations between BMD, multiple Lachnospiraceae species, and key functional pathways, including arginine biosynthesis and butyrate production. Furthermore, we uncovered an enterotype-dependent pattern of age-related BMD decline, with ETB individuals exhibiting a markedly steeper age-related decline in BMD compared to those with ETP. In conclusion, our study uncovered moderate gut microbial dysbiosis in composition and functional potentials associated with bone loss, highlighting the importance of enterotype stratification in assessing age-related risks for osteoporosis.
Consistent with previous studies17, our study revealed no significant differences in gut microbial diversity and composition among patients with osteoporosis, osteopenia, and normal controls, indicating only moderate gut dysbiosis in elderly adults with reduced BMD. Notably, multiple butyrate producer, such as L. eligens, B. wexlerae, R. hominis, and W intestinalis, and two pathways for butyrate production (PWY-5100 and CENTFERM-PWY) were significantly associated with higher BMD and were found to be depleted in individuals with osteoporosis. Butyrate has been shown to enhance bone homeostasis through multiple mechanisms. For example, a recent study demonstrated that butyrate promoted bone formation in germ-free mice by the expansion of intestinal and bone marrow regulatory T (Treg) cells, without effecting the expression of osteoclastogenic cytokines, such as nuclear factor-κB ligand (RANKL)24. Additionally, the depletion of butyrate-producing bacteria and functions have been frequently observed in individuals with metabolic disorders like obesity26,27, type 2 diabetes28,29, and inflammatory bowel disease30, suggesting that these dysbiosis patterns are commonly shared among various conditions31. Furthermore, our study highlights significant associations between increased BMD and gut microbial pathways for L-arginine biosynthesis, which were possessed by a majority of BMD-associated Lachnospiraceae species. Importantly, L-arginine severs as the sole endogenous nitrogen-containing substrate for nitric-oxide (NO) production, and high concertation of NO could effectively inhibit osteoclastic bone resorption32. Similarly, a recent animal demonstrated that a higher abundance of Lachnospiraceae was associated with enhanced bone gains in response to bone-loading exercise19. The study further demonstrated the capacity of Lachnospiraceae microbes in producing L-citrulline and its conversion into L-arginine, which was identified as a key regulator of bone mechanoresponsiveness through NO-Ca²⁺ feedback loops in osteocytes19. Furthermore, several human studies have documented the beneficial effects of oral administration of L-arginine on bone mass33,34. A clinical trial reported that 2-year supplementation of L-arginine significantly increased BMD in peri- and post-menopausal osteoporotic females33. Similarly, a study on monozygotic twins showed that intake of six amino acids, including arginine, had beneficial impacts for bone health, independent of genetic background34. Our findings, coupled with prior research, suggest the potential of specific Firmicutes bacteria, including those from Lachnospiraceae family, in maintaining bone mass by regulating host metabolic and inflammatory status through the production of specific metabolites, such as butyrate and L-arginine.
Despite the known higher risk for osteoporosis in postmenopausal women compared to men of similar age, we found that individuals with higher levels of Bacteroides (ETB) exhibited a more pronounced age-related decline in BMD and a higher risk for osteoporosis across two sexes, with a significant sex-independent interplay between age and enterotype on BMD. In contrast to previous human studies, we observed no significant associations between Bacteroides spp. and BMD after adjusting for age, sex, and other confounders. However, our findings align with previous research indicating that high levels of Bacteroides in elderly adult population are associated with an increased risk of adverse health outcomes35,36. For example, one study reported that higher Bacteroides abundance in elderly individuals was associated with a higher mortality in a 4-year follow-up in 256 American individuals35. Similarly, another study conducted on 176 Korea elderly adults found that higher Bacteroides exhibited associated with higher frailty index (FI) scores, indicating greater frailty36. Given that osteoporosis is a major contributor to frailty, the most prevalent geriatric syndrome of aging populations, these findings together underscore the potential adverse impact of Bacteroides on aging-related health risks.
Additionally, previous studies have demonstrated that enterotypes represent distinct microbial compositions with varying functional capabilities and ecological interactions37, which may contribute to different health outcomes and treatment responses7,35,38,39. In this study, most beneficial BMD-associated microbial features showed a negative correlation with the relative abundance of genus Bacteroides specifically in individuals with ETB, suggesting that interspecies competition may occur within this group. This competition might partly reflect their similar substrate preferences, such as complex polysaccharides40, potentially contributing to the more pronounced age-related decline in BMD observed in individuals with ETB. Together, these results highlight that the distinct patterns in competition and cooperation among gut microbes within each enterotype, and their importance in modulating host health. Stratifying gut microbial composition based on enterotypes might offer a better understanding of the complex interplays among gut microbes, and between host and microbes, and their impacts on bone health.
Several limitations should be acknowledged in our study. First, the cross-sectional design limits our ability to establish a causal relationship between the specific Lachnospiraceae taxa, microbial L-arginine biosynthesis, and BMD. However, recent findings from mice models, which demonstrate improvements in bone health with L-arginine-producing microbes or L-arginine supplementation in response to bone-loading exercise, provide causal evidence that supports our population-based observations. Second, although we observed enterotype-dependent age-related BMD declines in the PG cohort, and replicated this pattern in an independent cohort, the absence of available follow-up data hinders assessing potential longitudinal interplays between ageing, gut Bacteroides, and BMD loss. Last, interventional and mechanistic studies are further needed to dissect the roles of human gut microbiome in bone health, thereby advancing the potential application of microbiota-based interventions to modulate bone homeostasis and promote healthy ageing in the elderly population.
Methods
Study design and participants
The study included 684 elderly adults from the Pinggu (PG) cohort, a perspective cohort established in the PG District, Beijing during 2013–2014. Detailed information on demographics, lifestyles (smoking status and intake of alcohol), dietary habits (consumption of red meat, poultry, tea, and dairy products), and medication use for metabolic disorders was collected via questionnaires, as described in the baseline study22. The inclusion criteria included (1) adults aged 50–76 years (men and menopausal women); (2) available lumbar vertebrae bone mass density data; (3) complete questionnaire information; (4) no use of antibiotics a month before stool collection; (5) no use of medication for dyslipidemia, hypertension and T2D and (6) without severe diseases (end-stage cancer, renal or liver disease), to minimize potential confounders in identifying gut microbial features related to BMD and osteoporosis. All participants provided signed informed consent. The study was approved by the ethics committee of Peking University Health Science Center and the institutional review board of BGI-Research.
Body mass index (BMI, kg/m2) and waist-to-hip ratio (WHR) were calculated based on height, weight, waist, and hip measurements. Smoking status was categorized into two groups: current smokers and non-smokers. Weekly alcohol intake was divided into three levels using sex-specific cutoffs: ‘0 g’, ‘>0 & < = 210 in men; >0 & <= 140 in women’, and ‘> 210 in men; >140 in women’22. Dietary information, including the frequency of red meat, poultry, tea, and dairy product consumption, was recorded and categorized into five levels: ‘never/rarely’, ‘monthly’, ‘1–3 d per week’, ‘4–6 d per week’, and ‘daily’. Summaries of all phenotypic variables are presented in Table 1 and Table S1.
Measurement of bone mass density (BMD)
BMD was measured by quantitative computed tomography (QCT). Trained medical staffs performed scans of the lumbar vertebrae L1–L3 and calculated the volumetric BMD in milligrams per cubic centimeter (mg/cm3) for each participant. Based on the mean BMD of the lumbar vertebrae L1-L3, all PG individuals were categorized into three groups: normal control (NC, Mean BMD > 120 mg/cm3), osteopenia (ON, 80 mg/cm3 ≥ Mean BMD ≥ 120 mg/cm3) and osteoporosis (OP, Mean BMD < 80 mg/cm3)41.
Methods for metagenomic data
Fecal shotgun metagenomic data from the 684 individuals were acquired from the PG baseline study22. After the removal of low-quality and human-derived reads, an average of 80.59 + 22.10 (SD) million high-quality non-human reads were retained per sample22. Taxonomic and functional profiles were determined using MetaPhlAn4 (v4.0.6)42 and HUMAnN3 (v3.0.0.alpha.3)43, respectively, with default parameters. Common microbial species (n = 242) and pathways (n = 323) with a relative abundance of at least 0.0001 in over 20% samples were included for analyses. Intra-individual alpha diversity was assessed using the Shannon index at the species level (the R function diversity in vegan package, version 2.6.2). Between-individual beta-diversity was estimated using Bray–Curtis dissimilarity at the species level (vegdist function in vegan).
Analyses of phenotypic variables among normal control (NC), osteopenia (ON) and osteoporosis (OP) groups
Analysis of Covariance (ANCOVA) was conducted to assess differences in continuous variables including age, BMI, WHR, and BMD parameters (L1-L3 BMD and the mean BMD values) among the three BMD groups with adjustments for other covariates (Table 1). All models were adjusted for sex, age (not for age model), BMI, WHR (not for obesity model), and environmental factors including lifestyles (smoke status and alcohol intake), and dietary habits (consumption frequency of red meat, poultry, tea, and dairy products). Pearson’s Chi-squared test was applied to evaluate differences in categorical variables between BMD groups. A BH-adjusted P-value less than 0.05 was considered statistically significant.
Partial Spearman’s correlation analysis was applied to assess correlations between continuous phenotypic variables (e.g., age, BMI, WHR and BMDs) with adjustments for other covariates. A BH-adjusted P-value less than 0.05 was considered statistically significant.
Analyses of gut microbial variables among BMD groups
Differences in species-level alpha diversity among BMD groups were assessed using ANCOVA with adjustments for sex, age, WHR, BMI, lifestyles, and dietary habits. Principal coordinates analysis (PCoA) and permutational multivariate analysis of variance (PERMANOVA) based on species-level Bray–Curtis dissimilarity were performed to assess the overall gut microbial compositional differences among the BMD groups (999 permutations, the R function adonis2 in vegan package). A P-value less than 0.05 was considered statistically significant.
MaAsLin2 was conducted to examine differences in the relative abundances of microbial species and pathways among the three BMD groups, adjusting for sex, age, WHR, BMI, lifestyles, and dietary habits (the R function Maaslin2 in Maaslin2 package, version 1.6.0). Prior to MaAsLin2, the relative abundance profiles were transformed using rank-based inverse normal transformations (INT). The Benjamini-Hochberg (BH) method was employed for multiple comparison corrections. A BH-adjusted P-value less than 0.05 was considered statistically significant, and a P-value less than 0.05 was considered of moderate significance.
Partial Spearman’s correlation analysis was applied to evaluate associations between BMD and relative abundances of gut species and pathways after adjusting for age, sex, WHR, BMI, lifestyles, and dietary habits (R function pcor.test in ppcor package, version 1.1). A BH-adjusted P-value less than 0.05 was considered statistically significant, and a P-value less than 0.05 was considered a moderate significance.
Identification of microbial genes encoding potential enzymes involved in L-arginine biosynthesis
Five key enzymes from the L-arginine biosynthesis pathways (PWY-5154, ARGSYNBSUB − PWY, ARGSYN − PWY, and PWY-7400) were extracted for functional annotation, including glutamine synthetase (EC:6.3.1.2), carbamoyl-phosphate synthase (EC:6.3.5.5), ornithine carbamoyl-transferase (EC:2.1.3.3), argininosuccinate synthase (EC:6.3.4.5) and argininosuccinate lyase (EC:4.3.2.1). A total of 4930 species-level genome bins (SGBs) were obtained from the SGB resource database (https://segatalab.cibio.unitn.it/data/Pasolli_et_al.html)44. Gene prediction for SGBs was conducted using the Prodigal software (version 2.6.3) with default parameters45, and functional annotation of the predicted genes was performed using eggnog-mapper (version 2.1.3, emapperdb-5.0.2) with default parameters46.
Enterotype analysis
Enterotype clustering analysis on the 684 samples was performed using the genus-level profiles based on Jensen-Shannon divergence (JSD) distance and the Partitioning Around Medoids (PAM) clustering algorithm47. In accordance with PG baseline study, two distinct enterotypes were identified, characterized by a high abundance of either Prevotella (ETP, n = 253) or Bacteroides (ETB, n = 431). The potential interaction between age and enterotypes on mean BMD was assessed using a generalized liner model (GLM) with adjustment for sex, BMI, WHR, lifestyles and dietary habits (R function glm in stats package, version 4.3.0).
For each enterotype, adjusted odds ratios (ORs) and 95% confidence intervals (95% CIs) were calculated to estimate the association between increased age and reduced BMD (patients with osteopenia and osteoporosis vs. normal controls) using a multi-variable regression model, adjusting for sex (not for sex-specific analysis), BMI, WHR, lifestyles and dietary habits (R function odds.ratio, package questionr, version 0.7.8). A P-value less than 0.05 was considered statistically significant. Considering the well-established sex differences in age-related BMD declines, we conducted a separate analysis for the interaction between age and enterotypes, as well as age-related ORs, within each sex group. Additionally, within each enterotype, associations between the relative abundances of the genus Bacteroides and microbial features (species and pathways) linked to higher BMDs were evaluated using Spearman’s correlation analysis (cor.test function in R stats package, version 4.1.0). A BH-adjusted P-value less than 0.05 was considered statistically significant.
To validate the enterotype-dependent association pattern between age and BMD, we utilized an independent dataset comprising shotgun metagenomic data and BMD measurements obtained via Dual-energy X-ray absorptiometry (DXA) from 302 postmenopausal Chinese women15. For validation purpose, the same analytical pipelines for taxonomic profiling and enterotyping were applied for this dataset as we used in the current cohort.
Data availability
Metagenomic sequencing data used in this study have been deposited at the China Nucleotide Sequence Archive under accession no. CNP0000381 and the European Genome-phenome Archive (EGA) under accession no. EGAS00001004820. Any additional information required to reanalyze the data reported in this work is available from the lead contact upon request.
Code availability
All analysis codes used in this study are available on GitHub under the GPL-2.0 License (https://github.com/zhunshi/BoneMassDensity_GutMicrobiota_Study).
References
Rachner, T. D., Khosla, S. & Hofbauer, L. C. Osteoporosis: Now and the future. The Lancet 377, 1276–1287 (2011).
Harvey, N., Dennison, E. & Cooper, C. Osteoporosis: Impact on health and economics. Nature Reviews Rheumatology 6, 99–105 (2010).
Cheng, X. et al. Opportunistic Screening Using Low-Dose CT and the Prevalence of Osteoporosis in China: A Nationwide, Multicenter Study. J. Bone Miner. Res. 36, 427–435 (2021).
Cui, Z. et al. Estimation and projection about the standardized prevalence of osteoporosis in mainland China. Arch. Osteoporos 15, 2 (2020).
Bijelic, R., Milicevic, S. & Balaban, J. Risk Factors for Osteoporosis in Postmenopausal Women. Med. Arch. (Sarajevo, Bosnia Herzegovina) 71, 25–28 (2017).
Xu, Q. et al. Crosstalk between the gut microbiota and postmenopausal osteoporosis: Mechanisms and applications. Int. Immunopharmacol. 110, 108998 (2022).
Wang, T. et al. Divergent age-associated and metabolism-associated gut microbiome signatures modulate cardiovascular disease risk. Nat. Med. 30, 1722–1731 (2024).
Blanton, L. V. et al. Gut bacteria that prevent growth impairments transmitted by microbiota from malnourished children. Science 351, aad3311 (2016).
Sjögren, K. et al. The gut microbiota regulates bone mass in mice. J. Bone Miner. Res. 27, 1357–1367 (2012).
Li, J. Y. et al. Sex steroid deficiency-associated bone loss is microbiota dependent and prevented by probiotics. J. Clin. Invest. 126, 2049–2063 (2016).
Yu, M. et al. Ovariectomy induces bone loss via microbial-dependent trafficking of intestinal TNF+ T cells and Th17 cells. J. Clin. Invest. 131, e143137 (2021).
Britton, R. A. et al. Probiotic L. reuteri Treatment Prevents Bone Loss in a Menopausal Ovariectomized Mouse Model. J. Cell. Physiol. 229, 1822–1830 (2014).
Chevalier, C. et al. Warmth Prevents Bone Loss Through the Gut Microbiota. Cell Metab. 32, 575–590.e7 (2020).
Wei, M. et al. High-Throughput Absolute Quantification Sequencing Revealed Osteoporosis-Related Gut Microbiota Alterations in Han Chinese Elderly. Front. Cell. Infect. Microbiol. 11, 630372 (2021).
Wang, Q. et al. Linking gut microbiome to bone mineral density: a shotgun metagenomic dataset from 361 elderly women. GigaByte 2021, 1–7 (2021).
Lin, X. et al. Gut microbiota impacts bone via Bacteroides vulgatus-valeric acid-related pathways. Nat. Commun. 14, 6853 (2023).
Qin, Q. et al. The Relationship Between Osteoporosis and Intestinal Microbes in the Henan Province of China. Front. Cell Dev. Biol. 9, 1–11 (2021).
Ling, C. W. et al. The Association of Gut Microbiota with Osteoporosis Is Mediated by Amino Acid Metabolism: Multiomics in a Large Cohort. J. Clin. Endocrinol. Metab. 106, E3852–E3864 (2021).
Wang, D. et al. Gut microbial alterations in arginine metabolism determine bone mechanical adaptation. Cell Metab. 36, 1252–1268.e8 (2024).
He, Y. et al. Regional variation limits applications of healthy gut microbiome reference ranges and disease models. Nat. Med. 24, 1532–1535 (2018).
Vujkovic-Cvijin, I. et al. Host variables confound gut microbiota studies of human disease. Nature 587, 448–454 (2020).
Zhang, X. et al. Sex- and age-related trajectories of the adult human gut microbiota shared across populations of different ethnicities. Nat. Aging 1, 87–100 (2021).
Nguyen, N. D., Ahlborg, H. G., Center, J. R., Eisman, J. A. & Nguyen, T. V. Residual lifetime risk of fractures in women and men. J. Bone Miner. Res. 22, 781–788 (2007).
Tyagi, A. M. et al. The Microbial Metabolite Butyrate Stimulates Bone Formation via T Regulatory Cell-Mediated Regulation of WNT10B Expression. Immunity 49, 1116–1131.e7 (2018).
Mangiola, F., Nicoletti, A., Gasbarrini, A. & Ponziani, F. R. Gut microbiota and aging. Eur. Rev. Med. Pharmacol. Sci. 22, 7404–7413 (2018).
Vieira-Silva, S. et al. Statin therapy is associated with lower prevalence of gut microbiota dysbiosis. Nature 581, 310–315 (2020).
Liu, R. et al. Gut microbiome and serum metabolome alterations in obesity and after weight-loss intervention. Nat. Med. 23, 859–868 (2017).
Zhong, H. et al. Distinct gut metagenomics and metaproteomics signatures in prediabetics and treatment-naïve type 2 diabetics. EBioMedicine 47, 373–383 (2019).
Wu, H. et al. The Gut Microbiota in Prediabetes and Diabetes: A Population-Based Cross-Sectional Study. Cell Metab. 32, 379–390.e3 (2020).
Lloyd-Price, J. et al. Multi-omics of the gut microbial ecosystem in inflammatory bowel diseases. Nature 569, 655–662 (2019).
Wu, G. et al. A core microbiome signature as an indicator of health. Cell 1–16 https://doi.org/10.1016/j.cell.2024.09.019 (2024).
Wimalawansa, S. J. Nitric oxide: Novel therapy for osteoporosis. Expert Opinion on Pharmacotherapy 9, 3025–3044 (2008).
GOEL, S. C. et al. Role of L arginine in treatment of osteoporosis. Int. J. Orthop. 1, 177–180 (2014).
Jennings, A., MacGregor, A., Spector, T. & Cassidy, A. Amino Acid Intakes Are Associated with Bone Mineral Density and Prevalence of Low Bone Mass in Women: Evidence from Discordant Monozygotic Twins. J. Bone Miner. Res. 31, 326–335 (2016).
Wilmanski, T. et al. Gut microbiome pattern reflects healthy ageing and predicts survival in humans. Nat. Metab. 3, 274–286 (2021).
Lim, M. Y., Hong, S., Kim, J. H. & Nam, Y. Do. Association between Gut Microbiome and Frailty in the Older Adult Population in Korea. J. Gerontol. - Ser. A Biol. Sci. Med. Sci. 76, 1362–1368 (2021).
Faust, K. et al. Microbial co-occurrence relationships in the human microbiome. PLoS Comput. Biol. 8, e1002606 (2012).
Zhu, X. et al. A specific enterotype derived from gut microbiome of older individuals enables favorable responses to immune checkpoint blockade therapy. Cell Host Microbe 32, 489–505.e5 (2024).
Gu, Y. et al. Analyses of gut microbiota and plasma bile acids enable stratification of patients for antidiabetic treatment. Nat. Commun. 8, 1785 (2017).
Qu, Z. et al. Selective utilization of medicinal polysaccharides by human gut Bacteroides and Parabacteroides species. Nat. Commun. 16, 638 (2025).
American College of Radiology ACR-SPR-SSR Practice Parameter for the Performance of Quantitative Computed Tomography (QCT) Bone Densitometry (Amended 2014 Resolution 39). Am. Coll. Radiol. Reston, VA, USA. 1076, 6 (2008).
Blanco-Míguez, A. et al. Extending and improving metagenomic taxonomic profiling with uncharacterized species using MetaPhlAn 4. Nat. Biotechnol. 41, 1633–1644 (2023).
Beghini, F. et al. Integrating taxonomic, functional, and strain-level profiling of diverse microbial communities with biobakery 3. Elife 10, e65088 (2021).
Pasolli, E. et al. Extensive Unexplored Human Microbiome Diversity Revealed by Over 150,000 Genomes from Metagenomes Spanning Age, Geography, and Lifestyle. Cell 176, 649–662.e20 (2019).
Hyatt, D. et al. Prodigal: Prokaryotic gene recognition and translation initiation site identification. BMC Bioinformatics 11, 119 (2010).
Cantalapiedra, C. P., Hern̗andez-Plaza, A., Letunic, I., Bork, P. & Huerta-Cepas, J. eggNOG-mapper v2: Functional Annotation, Orthology Assignments, and Domain Prediction at the Metagenomic Scale. Molecular Biology and Evolution 38, 5825–5829 (2021).
Arumugam, M. et al. Enterotypes of the human gut microbiome. Nature 473, 174–180 (2011).
Acknowledgements
We appreciate the research teams from the endocrinology and metabolic department of Beijing Pinggu Hospital and Peking University People's hospital for their contribution to the field survey and data collection. We thank Associate Professor Elizabeth Katherine Speliotes from the University of Michigan for helpful suggestions on designing and establishing the Pinggu cohort. This work was supported by grants from Beijing Natural Science Founding (7222238).
Author information
Authors and Affiliations
Contributions
Y.L., H.Z., and L.J. designed and coordinated the study. Y.L., X. Zhang, Z.F., and X.K. were responsible for collecting biological samples and metadata data through field surveys. Z.S., H.R., H.J., and F.Y. carried out bioinformatic analyses. H.Z. and Z.S. contributed to data interpretation and design of data figures. Z.S. and H.Z. wrote the manuscript. X.C., J.L., K.W., Y.Z. participated in discussions and provided useful comments on the project and the manuscript. All authors read and approved the final manuscript.
Corresponding authors
Ethics declarations
Competing interests
The authors declare no competing interests.
Additional information
Publisher’s note Springer Nature remains neutral with regard to jurisdictional claims in published maps and institutional affiliations.
Supplementary information
Rights and permissions
Open Access This article is licensed under a Creative Commons Attribution-NonCommercial-NoDerivatives 4.0 International License, which permits any non-commercial use, sharing, distribution and reproduction in any medium or format, as long as you give appropriate credit to the original author(s) and the source, provide a link to the Creative Commons licence, and indicate if you modified the licensed material. You do not have permission under this licence to share adapted material derived from this article or parts of it. The images or other third party material in this article are included in the article’s Creative Commons licence, unless indicated otherwise in a credit line to the material. If material is not included in the article’s Creative Commons licence and your intended use is not permitted by statutory regulation or exceeds the permitted use, you will need to obtain permission directly from the copyright holder. To view a copy of this licence, visit http://creativecommons.org/licenses/by-nc-nd/4.0/.
About this article
Cite this article
Li, Y., Shi, Z., Zhang, X. et al. Metagenomic analysis revealing links between age, gut microbiota and bone loss in Chinese adults. npj Metab Health Dis 3, 18 (2025). https://doi.org/10.1038/s44324-025-00060-7
Received:
Accepted:
Published:
Version of record:
DOI: https://doi.org/10.1038/s44324-025-00060-7






